中国的经济发展经过多年的努力取得了举世瞩目的成就,中国的企业在国际市场上的竞争力也不断增强。但是,中国企业要想顺利出海,走向国际舞台还面临着很多挑战,其中一个就是企业社会责任(Corporate Social Responsibility)的履行问题。而企业环境责任(Corporate Environmental Responsibility)是企业社会责任的重要价值支柱,了解企业环境责任的相关研究能够对企业的绿色发展情况进行评估,帮助企业降低环境遵守成本,提升声誉和影响力,将环境与经济目标统一起来,推动可持续发展。由此,本文系统地梳理了企业环境责任的理论发展、现实发展、国家间发展对比,并结合实际论述了企业环境责任与中国发展的相关问题与建议。
企业环境责任的理论发展
企业环境责任是作为企业社会责任的重要组成部分而诞生的。很多学者都看到了企业环境责任的现实价值。目前,针对企业环境责任的理论研究,大致可以分为法律伦理学、经济学、管理学三大视角。
2.1 法律伦理学视角
从法律伦理学的角度看,企业环境责任关系到人与自然和谐相处的问题。法律规制是对企业环境保护行为最显而易见的制度性解释,是最直接、最具威慑的一种压力(Darrell & Schwartz,1997)。Bansal & Roth(2000)认为企业环境责任指在伦理约束下企业为降低对环境的影响而采取的产品、流程以及政策方面的行动,企业积极履行环境责任会提升企业价值,降低法律诉讼风险(张弛,2020)。同时,企业不仅要考虑自身的发展,还要承担维护国家、社会和人类的根本利益(袁家方,1990),要以人类的持续发展为目标,积极程度环境责任,减少自然资源的消耗。Lyon & Maxwell(2008)认为企业环境责任是企业超越法律规范提供环境公共产品和将环境影响内部化的自愿性环境友好行动。
2.2经济学视角
环境经济学发现,企业履行环境责任与经济增长和环境污染有关,Kuznets(1955)认为经济发展与环境污染之间存在倒U型曲线关系,且在经济发展初期企业为了发展经济而忽视环境责任(Grossma and Krueger,1991),随后经济发水平提高会帮助技术进步,企业会逐渐重视环境责任,使环境污染得到改善。Hardin(1968)通过研究“公地悲剧”表明,环境作为一种公共资源,总难逃被过度破坏的命运,这需要有制度来约束个体的行为。Carroll(1979)构建了经济责任、法律责任、伦理责任和自觉责任等四个维度的金字塔型社会责任模型,认为企业的生产活动要守住经济、社会和环境这三重底线(John Elkington,1997)。新制度经济学认为,市场是一种制度化的交换,它能够对企业起到“看不见的手”的配置和约束作用(coase,2013)。Preston & Obannon (1997)提出资金供给理论,认为企业财务绩效是企业承担环境责任的经济条件。贺立龙等(2014)学者认为,企业环境责任是指通过一定经济机制和制度规范来引导企业主动或被动地按社会福利最大化标准配置和使用环境资源。
2.3管理学视角
从管理学中的合法性理论来看,企业的行为应当符合社会的价值体系。企业作为资源的主要消耗者和环境污染的主要制造者,理应承担起提高资源利用效率、预防和治理环境污染的主要责任(唐国平等,2013)。从利益相关者理论来看,Clark(1916)首次提出企业按照利益相关方承担相应的社会和环境责任。Freeman(1983)正式提出“利益相关者理论”,认为企业还需要考虑政府环保部门以及受企业污染影响的居民等群体的利益。Waddock(2000)提出利益相关者还包括生态环境组织、人权组织等,有效的企业环境责任行为应该与特定外部环境的需求密切相关。从战略管理理论来看, Logsdon(1990)提出“战略性企业社会责任”,认为企业会通过参与慈善活动等改善公司业绩,实现“双赢”。Barney(1991)提出“可持续竞争优势”,企业通过选择环境战略来创造“价值、稀缺、不可复制以及不可替代”的优势能力。Hart(1995)将资源依赖观引入环境责任,认为环境责任可构成一种资源,获取持续竞争优势。Porter(1996)认为企业履行环境责任具有正外部性,企业会主动地选择环境保护行为,改善外部环境。Teece(1997)提出“动态能力”,认为环境保护行为可以帮助企业形成一种动态能力以达到对外部环境变化的匹配。
通过以上文献发现,虽然关于企业环境责任的概念和理论研究有视角上的差异,但是其核心是一致的,即认为企业环境责任是企业在追求利润最大化的同时,还要广泛关注其他的利益相关者,尽力保护环境,对环境污染采取治理和创新等措施,使企业环境行为符合道德和法律要求,实现社会福利最大化和高质量发展。
企业环境责任的现实发展
本章在企业社会责任的发展基础上,对企业环境责任进行详细梳理,主要分为以下三个阶段:
3.1企业环境责任的萌芽阶段:20世纪20年代初——20世纪60年代末
1923年,欧利文•谢尔顿提出了“企业社会责任”的概念,倡导企业需要对环境保护负责。1953年,博文在《商人的社会责任》一书的第七章《美国商人的具体社会责任观点》中提出要保护自然资源与环境。1962年,美国生物学家瑞秋•卡尔森的著作《寂静的春天》用触目惊心的案例阐述了大量使用杀虫剂对人类的危害,敲响了工业社会环境危机的警钟。同时,战后重建的经济繁荣,以及繁荣所带来的环境问题,使企业环境责任开始真正进入人们的视野。
3.2企业环境责任的发展阶段:20世纪70年代初——20世纪90年代末
20世纪70年代以来,随着“意大利二噁英污染事件”、“英国威尔士酚污染事件”等在西方的集中爆发,企业对环境造成的破坏引发关注,整个社会都开始认真思考企业对环境的责任。1971年,美国经济发展委员会发表了《工商企业的社会责任》并指出企业要对其行为可能影响的社会和环境变化承担责任。1972年,《人类环境宣言》标志着人类对环境问题的觉醒,环境问题的社会化成为事实。1983年,联合国成立了包括我国专家马世骏先生在内的世界环境与发展委员会,希望取得有关人口、资源、环境和发展相互关系的共识。1987年,该委员会发表了报告《我们共同的未来》,系统地分析和研究了可持续发展问题。1992年,联合国环境与发展会议颁发了《21世纪议程》,并规定了在环境保护方面要加强主要团体合作的内容。1999年,安南正式提出了“全球协议”计划,并于2000年在联合国总部启动。
3.3企业环境责任的深化阶段:21世纪初至今
2000年,由189个国家签署、联合国发布的《联合国千年宣言》表明,要保护我们的共同环境,尊重大自然。2002年,在可持续发展世界首脑会议一直认为环境保护是所有社会成员的责任。2006年,联合国责任投资原则表明要积极引导并促进绿色消费。同年,高盛发布ESG报告,将环境、社会与治理问题结合起来,明确提出ESG概念,即是一种关注企业环境、社会、治理绩效而非财务绩效的投资理念和企业评价标准。2010年,社会责任领域首个国际通用标准ISO26000发布,环境责任属于其中的重要内容。近年来,五家全球较大的评级公司(MSCI、道琼斯、汤森路透、英国富时、Morning Star)也在积极地发布ESG评级信息。在发达国家,“社会责任”已不仅是单纯的经济问题,还包括企业良性发展的环境、社会等内生命题。由于全球化趋势的不断扩散,这也对发展中国家构成从观念到实践的重要指引。以我国为例,从21世纪初至今,我国对环境的重视程度逐渐提高,政府为了探索环境与经济的可持续发展付出了巨大努力,中国仅国务院直属正部级事业单位以上就发布环保政策二十余项,如《关于构建绿色金融体系的指导意见(2016)》、《上市公司治理准则(2018)》等,各省市地区的相关政策则数不胜数。
国内外企业环境责任发展比较
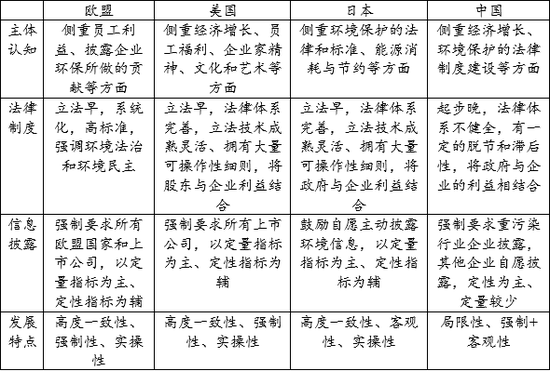
企业环境责任的发展是政府、企业和公众共同推进的结果,了解不同国家企业环境责任的发展能够有效为中国企业环境责任发展提供借鉴和帮助。本章通过梳理欧盟、美国、日本和中国的企业环境责任发展并进行对比,从主体认知、法律制度、信息披露、发展特点等方面来进行比较(见表1),具体如下:
欧盟的企业环境责任发展基本成熟,不同社会主体的环境责任认知均达到国际领先水平,加拿大、德国、法国等国家较为关注企业环境责任下的员工利益和公众利益、披露企业环保所做的贡献、其他利益相关者地有效参与等方面。上个世纪90年代中期以来,不论是欧盟层面还是成员国层面,欧盟都将环境保护列入公共政策体系中,制定环境保护责任披露标准强制要求报告,严格监督执行政策,偏好以立法来履行环境责任。德国、英国、意大利、瑞典、法国等国也都制定了实施企业环境责任的行动计划,要求上市公司必须提供“社会责任年度报告”,积极披露企业在活动中对社会和环境的影响,在环境保护方面要披露每年的环保投入、环保相关措施等。
美国的企业环境责任发展基本上已形成一个完整的体系,环境主体对环保要求的重视处于国际领先水平,较为关注经济增长、员工福利、文化和艺术等方面。1969年美国《国家环境政策法》首次提出“人与自然和平相处”为环境责任制度体现的形成奠定基础,之后法律制度在不断完善,每年都针对环境保护相关政策进行梳理和改进,既成体系又可灵活调整,美国国务院还会设立优秀企业奖、优秀环境保护奖和优秀臭氧层保护奖等为企业提供有关信息和补助金。美国已经做到强制要求所有的上市公司履行环境保护责任,公开披露环境信息。主要规定了环境污染的监测控制和企业环境责任与惩处边界,即制定环境信息计量标准,规范环境信息披露的内容,推出环境信息定量披露的法律规定,要求披露相关的环境成本、环境负债等信息。根据美国能源部数据显示,2018年有约76%的企业按法律要求披露了高质量的环境信息。
日本的企业环境责任发展也在不断完善,政府和民间组织对环境保护的认知在不断深化,主要关注环境保护的法律和标准、能源的消耗与节约等方面。日本政府在积极推进制定CSR标准化方面做了比较多的工作,派遣专家参与ISO(国际标准化组织)关于如何将CSR纳入国际标准的讨论,以及进一步将环境保护标准引回国内。1993年《关于环境的企业行动指南》正式对环境保护做了明确的解释及标准。随后发表的一系列准则逐渐完善了日本的环境保护制度,法律对产业部门、运输部门、民生部门提出明确的环保义务要求,并建立了企业环境责任的法律执行体制和推进措施,并指定环境披露政策,鼓励企业积极披露自身环保情况,主要规定了环境信息的披露边界、污染处罚的措施、机构的监督制约权力。根据调查数据显示,当前单独设置环保机构和处理环境信息的日本企业已达54%。
中国的企业环境责任发展起步相对较晚,社会主体的环保认知在不断提高,目前主要集中在经济发展、完善环境保护的法律制度建设等层面。1997年,中国证券监督管理委员会就已开始倡导企业要积极履行环境保护责任。我国环保部门也相继出台了《环境保护法》、《防沙防治法》和《水污染防治法》等一系列文件具体指导政府和企业保护环境。但是其他相关惩处奖励、监督执行的配套法律仍然不健全,地方法律和中央法律之间有脱节。中国已经开始强制要求重污染企业披露环境信息,制定《上市公司环境信息披露指南》等一系列文件用以指导企业环境信息披露,主要规定了环境保护的原则和部分预防污染的惩处措施。根据《企业环境信息披露指数综合报告》显示,截至2018年,已有215家上市公司在披露法定项目的同时自愿披露了更多非强制项目,如企业环境制度建设及执行情况等。
表1:各国企业环境责任发展比较

企业环境责任与中国发展
本章综合了企业环境责任的理论发展、现实发展和发展比较三个维度的分析,结合中国的环境保护的实际情况,提出了发展企业环境责任面临的中国问题和相对应提升企业环境责任的中国建议。
5.1发展企业环境责任面临的中国问题
(1)从理论视角来看,我国企业环境责任的研究总体上较为单薄。已有研究很多时候还是照搬借鉴国外的研究方法和理论,不注意结合中国实际发展,导致理论与实践“两张皮”现象;以及企业环境责任的概念界定不清晰,学科研究较为零散,研究方法主要以定量为主,没有统一、系统的逻辑框架;同时出现研究的成果缺乏整合,变量的测度和选取较为混乱等问题,从而阻碍了对企业环境责任的全面认识和理论发展。
(2)从发展脉络来看,我国企业环境责任的实践探索存在起步晚、发展慢的问题。因为中国整个社会在经济发展初期对环境保护的重视程度都不高,从政府层面看,存在承担环境责任真空、法律法规的明确性和覆盖性较低、监督和惩处难以界定和落实、政府补贴等环保资金投入不足、行政分割鸿沟难以跨越、对中小企业的扶持力度较低以及宣传力度较弱等现象;从行业和企业层面看,主要就是环境责任主体缺位问题,从“福建紫金矿业溃坝事件”、“广西龙江镉污染事件”等事件都说明我国的企业和企业家存在环境发展短视现象,对环境政策不了解不关心,对环境重视度较低。
(3)从发展比较来看,我国企业环境责任发展存在认知度不足、法律体系不健全、信息披露结构不完善的问题。首先,我国政府、企业和公众对企业环境责任的认知参差不齐,处于东学西渐的阶段。中央政府关注环境与经济的发展、致力于法律制度的完善执行,但是部分地方政府、企业还存在逃避环境责任的现象,社会公众的自觉和监督作用也比较弱。其次,相关法律法规没有成体系,配套政策不健全,有些规定是借鉴国外的标准加以改进修饰,导致政策落地困难、水土不服,规范性低的现象。最后,我国的企业环境责任信息披露结构不完善,披露制度未能根据特定污染或事项进行专项披露,且公众监督、第三方监督没有发挥作用,使得环境信息发布缺少专业人士的鉴证,导致针对性、充分性、可靠性较弱。
5.2提升企业环境责任提出的中国建议
(1)多学科、多视角、多层次地融合研究,搭建成体系的研究框架。在吸取西方理论经验的同时,要考虑到中国面临的转型难题,必须建构与中国环境发展相联系的理论体系,实现理论概念、框架构建、成果整合的有机统一,把握当代中国实际,扎根典型案例研究,将研究成果落地落实,强化环境研究的严谨性和可靠性。并且可以针对当下较为科学有效的ESG理论体系进行深入研究,寻找中国环境治理研究的可行方向。
(2)立足国情,积极探索构建党委领导、政府主导、企业主体、社会组织和公众共同参与的现代环境治理体系。政府要加强环境规制力度、扩大污染主题的责任政策、推进绿色产业结构调整、加强线上政务跨省跨层级畅通、积极开展环境保护宣传等。行业和企业要积极遵守ISO26000等规定,从管理者认知和企业使命愿景等根本层面转化观念,重视环境治理与环保投入,保持较高的环保规制法规遵守程度,注重声誉和可持续发展,自觉履行企业社会责任,开展绿色技术创新活动,不断降低环境遵守成本。
(3)提升环境主体认知,健全环境保护政策体系,完善信息披露制度。具体来看,要以企业环境责任为中心,提升政府、员工、股东、其他利益相关者的环境保护思想;建立健全环境保护的法律、准则和制度,从综合立法、污染防治、生态保护、环境安全、激励监督等方面入手,加强地方政策的及时执行力度,保证政策落地;完善环境信息披露制度,培养企业信息披露意识,对主动自觉披露环境信息的行为予以鼓励扶持,增设独立的监管机构,加强监督主体间的交流合作,鼓励企业在信息披露上进行科学创新,成立企业联盟进行知识分享,打通信息披露平台的障碍,实现信息的实时更新与交互共享。

海量资讯、精准解读,尽在新浪财经APP