“十四五”海关发展规划
一、开启社会主义现代化海关建设新征程
(一)“十三五”海关发展取得重大成就
(二)海关发展新方位
(三)2035年海关发展远景目标
二、“十四五”海关发展指导方针和主要目标
(四)指导思想
(五)遵循原则
(六)主要目标
三、坚决维护国家安全
(七)加强进出境环节实货监管
(八)确保税收安全
(九)维护口岸公共卫生安全
(十)严格进出境动植物检疫监管和外来入侵物种口岸防控
(十一)强化进出口食品安全监管
(十二)保障进出口商品质量安全
(十三)强化风险整体管控
(十四)严厉打击走私违法行为
四、服务国内国际双循环相互促进
(十五)推动共建“一带一路”高质量发展
(十六)推动产业链供应链优化升级
(十七)推动外贸创新发展
(十八)促进内外贸一体化
(十九)支持区域协调发展
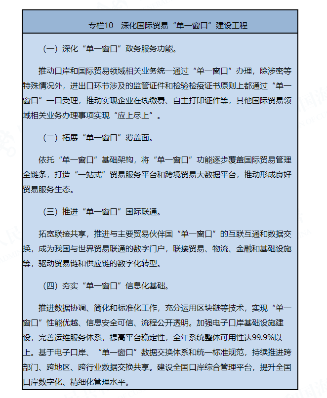
(二十)促进跨境贸易便利化
(二十一)加快口岸现代化建设
五、持续深化海关改革
(二十二)深化“放管服”改革
(二十三)深化全国通关一体化改革
(二十四)创新事中事后监管
(二十五)推动自由贸易试验区和特殊监管区域发展
(二十六)全面提升服务决策能力
(二十七)完善海关技术规范和业务规范体系
(二十八)深化财务管理改革
六、全面推进法治海关建设
(二十九)完善海关法律制度体系
(三十)严格规范公正文明执法
(三十一)强化法治保障作用
(三十二)营造良好法治环境
七、全面提升科技创新应用水平
(三十三)强化国门安全科技保障
(三十四)增强海关信息化支撑能力
(三十五)深化海关大数据应用
(三十六)加强海关实验室整体规划和协同建设
(三十七)强化口岸监管装备研发与应用
八、构建海关大外事工作格局
(三十八)推进“智慧海关、智能边境、智享联通” 合作
(三十九)深化对外合作伙伴关系
(四十)积极参与国际贸易规则制定
(四十一)推动自由贸易协定谈判和落地见效
(四十二)深化与港澳台地区海关检验检疫交流合作
九、持续推进准军事化海关纪律部队建设
(四十三)加强党的建设
(四十四)加强领导班子建设
(四十五)加强人才队伍建设
(四十六)加强干部教育培训
(四十七)加强海关文化建设
(四十八)加强党风廉政建设
十、实施保障
(四十九)加强组织部署
(五十)全面统筹推进
(五十一)强化支持保障
(五十二)狠抓督导落实
根据《中共中央关于制定国民经济和社会发展第十四个五年规划和二〇三五年远景目标的建议》(以下简称《建议》)和《中华人民共和国国民经济和社会发展第十四个五年规划和2035年远景目标纲要》(以下简称《规划纲要》),结合海关实际,特制定“十四五”海关发展规划。
一、开启社会主义现代化海关建设新征程
(一)“十三五”海关发展取得重大成就。
“十三五”时期,在以习近平同志为核心的党中央坚强领导、关心关怀下,海关事业实现跨越式发展,各项工作取得长足进步。5年来,口岸管理体制实现革命性变革,机构改革任务圆满完成,关检全面深度融合,口岸管理更加集约高效。全面深化改革纵深推进,围绕全国通关一体化改革推出一系列改革举措,重点领域和关键环节改革取得重大突破;监管主要业务指标大幅增长,执法效能稳步提升;通关管理系统实现整合优化、迭代升级,科技创新应用水平大幅提升;坚持全面从严治党,实施“强基提质工程”,清廉海关建设深入推进,“政治坚定、业务精通、令行禁止、担当奉献”的准军事化海关纪律部队建设卓有成效。特别是2020年,面对口岸新冠肺炎疫情防控和外贸下行压力双重考验,全国海关以最坚决的态度、最迅速的行动、最有力的举措,全面履职尽责,海关队伍得到历练,关检深度融合成效经受住实战检验,交出了一份保安全促发展的满意答卷。
(二)海关发展新方位。
“十四五”时期是我国全面建成小康社会、实现第一个百年奋斗目标之后,乘势而上开启全面建设社会主义现代化国家新征程、向第二个百年奋斗目标进军的第一个五年。当今世界正经历百年未有之大变局,新一轮科技革命和产业变革深入发展,国际环境日趋复杂,新冠肺炎疫情影响广泛深远,经济全球化遭遇逆流,贸易和投资持续低迷。我国进入新发展阶段,继续发展具有多方面优势和条件,同时发展不平衡不充分问题仍然突出。面对机遇与挑战,全国海关必须在新发展阶段的大背景下谋划未来发展,完整准确全面贯彻创新、协调、绿色、开放、共享的新发展理念,主动服务构建以国内大循环为主体、国内国际双循环相互促进的新发展格局,发挥自身职能优势,促进内需和外需、进口和出口协调发展,以国际循环提升国内大循环的效率和水平,推动形成我国参与国际经济合作和竞争新优势,展现海关新的使命担当。
(三)2035年海关发展远景目标。
展望2035年,社会主义现代化海关基本建成。党的政治建设统领作用全面发挥,全国海关一盘棋的垂直管理优势充分彰显,服务大局能力显著增强;海关改革的系统性整体性协同性全面提升,建成与全面建设社会主义现代化国家相适应的海关监管体制机制,改革创新能力显著增强;法治海关建设全面推进,制度创新和治理能力建设现代化水平显著提高,开放监管能力显著增强;科技支撑现代化水平全面提升,建成更高水平的智慧海关,研发应用能力显著增强;准军事化海关纪律部队建设全面加强,把关服务水平进入世界海关前列,干部队伍建设能力显著增强。
二、“十四五”海关发展指导方针和主要目标
(四)指导思想。
高举中国特色社会主义伟大旗帜,深入贯彻党的十九大和十九届二中、三中、四中、五中全会精神,坚持以马克思列宁主义、毛泽东思想、邓小平理论、“三个代表”重要思想、科学发展观、习近平新时代中国特色社会主义思想为指导,全面贯彻党的基本理论、基本路线、基本方略,深入贯彻习近平总书记对海关工作的重要指示批示精神,统筹推进经济建设、政治建设、文化建设、社会建设、生态文明建设的总体布局,协调推进全面建设社会主义现代化国家、全面深化改革、全面依法治国、全面从严治党的战略布局,坚持稳中求进工作总基调,以推动高质量发展为主题,以深化供给侧结构性改革为主线,以改革创新为根本动力,以满足人民日益增长的美好生活需要为根本目的,统筹发展和安全,把握新发展阶段,贯彻新发展理念,构建新发展格局,聚焦服务高质量发展、推动高水平开放、保障高标准安全、提升高效能治理,以社会主义现代化海关建设为战略牵引,锲而不舍、一以贯之推进政治建关、改革强关、依法把关、科技兴关、从严治关,强化监管优化服务,全面提升海关制度创新和治理能力建设水平,加快形成与全面建设社会主义现代化国家相适应的海关监管体制机制,为全面建设社会主义现代化国家贡献海关力量。
(五)遵循原则。
——坚持党的全面领导。切实增强“四个意识”,坚定“四个自信”,做到“两个维护”,坚决在思想上政治上行动上同以习近平同志为核心的党中央保持高度一致。以政治建设为统领,把加强党的全面领导贯穿海关工作全领域全过程,在推进海关改革发展中充分体现党的政治优势和制度优势。
——坚持以人民为中心。坚持人民海关为人民,把满足人民对美好生活的向往作为海关一切工作的根本价值追求。密切关注群众需求,公正执法,精准履职,高效服务,积极回应社会期盼,努力让人民群众的获得感成色更足、幸福感更可持续、安全感更有保障,依靠人民创造海关发展新成就。
——坚持新发展理念。把新发展理念作为海关工作的指挥棒,使创新、协调、绿色、开放、共享融入海关改革发展,做到一体把握、全局统筹、协同推进、联动发展,不断开拓海关发展新境界,为构建新发展格局,实现更高质量、更有效率、更加公平、更可持续、更为安全的发展作出海关积极贡献。
——坚持深化改革开放。坚持有利于维护国家安全、有利于增添经济发展动力、有利于促进社会公平正义、有利于增强人民群众获得感、有利于调动广大干部群众积极性的改革取向,坚定不移推进海关改革,积极融入国家对外开放战略,持续增强海关发展动力和活力。
——坚持系统观念。加强前瞻性思考、全局性谋划、战略性布局、整体性推进,统筹处理好当前与长远、顶层设计与基层创新、一般性举措与关键性部署、先行先试与全面复制推广等各方面关系,着力固根基、扬优势、补短板、强弱项,实现海关全面协调可持续发展。
(六)主要目标。
锚定2035年海关发展远景目标,持续深化“五关”建设,不断丰富“五关”建设新内涵,全面发挥海关在安全、贸易、税收等方面的职能作用,积极探索具有中国特色社会主义制度优势的新时代海关改革与发展之路,全面推进社会主义现代化海关建设,今后五年要努力实现以下主要目标。
——政治建关全面强化,政治建设水平大幅提升。政治信仰更加坚定,政治领导坚强有力,政治判断力、政治领悟力、政治执行力显著提高,政治生态风清气正,维护国家安全和发展利益更加坚决有力,服务国家重大发展战略更加积极有为,永葆政治机关鲜明本色,坚定走好“两个维护”第一方阵,让党中央放心、让人民群众满意的模范机关建设成效显著。
——改革强关纵深推进,制度创新和治理能力大幅提升。改革创新更加系统集成、协同高效,更宽领域、更高水平的机构改革“化学反应”全面实现,全国通关一体化改革更高层次推进,国门安全防线更加牢固,口岸营商环境更加优化,海关监管体制机制更加完善。
——依法把关全面加强,法治建设水平大幅提升。海关法律法规制度体系更加科学完备,法治实施体系更加全面高效,行政权力监督制约机制更加严密有效,法治实施保障更加协同有力,法治海关建设取得重大进展。
——科技兴关动力强劲,创新应用能力大幅提升。创新驱动导向作用更加明显,科技研发和应用工作机制更加健全,业务科技一体化有力推进,大数据、人工智能等新技术应用更加广泛深入,实验室规划布局更加合理、技术体系更加完善,检验检测能力明显提升,口岸监管装备研发与应用成果丰硕,智慧海关全面建成。
——从严治关成效显著,干部队伍素质大幅提升。全面加强党的建设,清廉海关建设成效明显,上下贯通、执行有力的组织体系更加科学,与准军事化海关纪律部队要求相匹配的海关文化体系基本形成,德才兼备的高素质专业化人才不断涌现,各级领导班子不断优化强化,队伍积极性、主动性和创造性充分激发,忠诚干净担当的高素质专业化干部队伍面貌焕然一新。

三、坚决维护国家安全
全面落实总体国家安全观,坚持底线思维,构建以风险管理为主线的国门安全防控体系,全面履行监管职责,坚决维护国家安全和人民群众利益。
(七)加强进出境环节实货监管。
完善联防联控机制,优化口岸监管作业机制和流程,加强口岸监管能力建设,提高进出境货物查检作业的规范性和科学性。强化口岸监管和物流监控,加强口岸监管环节的反恐、防扩散和出口管制等工作,构建完善口岸核生化爆监测和枪支弹药的查发反恐体系。认真履行蒙特利尔议定书等国际公约,对进出境禁限管制物项实施有效监管。完善加工贸易海关监管制度体系,创新边境贸易监管方式。推进行李物品、免税品、邮递物品监管智能化、规范化建设,提升通关体验。探索应用区块链、大数据等加强联网监管,应用智能审图等新技术强化实货监管快速监测探测,提升监管的精准性和威慑力。
(八)确保税收安全。
完善海关税收征管流程,优化税收征管模式,提高税收征管质量。打击价格低报瞒报、不实贸易等各类逃税涉税违法活动,维护安全公平有序的贸易环境。深入开展税政调研,积极参与进出口税收政策调整。优化非贸渠道税收征管机制,依托大数据等新技术促进征管智能化、作业信息化、缴税便利化。深入落实各项进口税收优惠政策,加强原产地管理,引导企业用好用足保税、减免税等政策,支持补齐产业链供应链短板,保障和促进产业安全。

(九)维护口岸公共卫生安全。
构建完善口岸公共卫生体系,建立健全多渠道疫情监测和多点触发的预警机制,推动实施智慧口岸精准检疫,筑牢“境外、口岸、境内”三道检疫防线。完善口岸公共卫生治理体系,创新口岸公共卫生制度,优化口岸卫生监督工作模式,加强口岸卫生检疫设施设备建设,推动制定口岸核心能力建设强制性国家标准,开展国际卫生机场(海港、陆港)建设,探索建立重大疫情指定口岸和分级建设模式。强化口岸卫生应急建设,完善应急响应指挥体系、工作机制和应对预案,建立现代化口岸突发公共卫生事件应急处置指挥体系,实施应急队伍“在岗-预备-储备”三级管理模式,完善应急物资储备制度。深化联防联控常态化运作机制,推动实现联合调查、联合预警、联合管理、信息共享。积极参与全球公共卫生治理,加强境外疫情监测,探索建立国际旅行卫生安全保障机制和标准。

(十)严格进出境动植物检疫监管和外来入侵物种口岸防控。
健全动植检法规技术标准体系,强化动植物疫情和外来入侵物种监测和预警,创新动植物检疫监管制度,建立健全便利可控集约高效的检疫监管机制、快速有效的重大动植物疫情和外来入侵物种应急处置机制。优化动植物检疫作业监管模式,实施更加安全便捷的动植物检疫措施。完善风险评估、检疫准入、境外预检、现场检疫、实验室检测、检疫处理等管理制度和技术标准,动态调整进境动物检疫疫病名录、进境植物检疫性有害生物名录、动植物产品检疫准入清单,及时收集发布国外检验检疫法律法规标准。建成主要贸易国家和地区动植物检疫要求数据库,构建全球动植物疫情和外来入侵物种信息平台,推动开展国际动植物疫情和外来入侵物种联合监测。

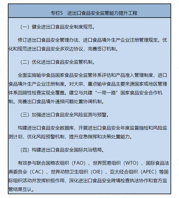
(十一)强化进出口食品安全监管。
落实食品安全“四个最严”要求,优化进出口食品源头治理、口岸监管和后续监管等制度设计,构建进出口食品安全现代化治理制度体系。健全输华食品准入管理体系,优化境外生产企业注册管理,完善进境动植物源性食品检疫审批管理,从源头上保障进口食品安全。优化进出口食品监督抽检和风险监测机制,提升口岸快速反应能力,更加有效处置进出口食品安全风险事件。完善输华食品国家或地区食品安全管理体系回顾性审查机制,建立健全不合格食品信息通报制度,强化与国内相关监管部门的合作。推动出口食品安全监管制度与国内监管制度有效衔接,完善风险分级分类管理制度,全面推行出口食品直通放行。

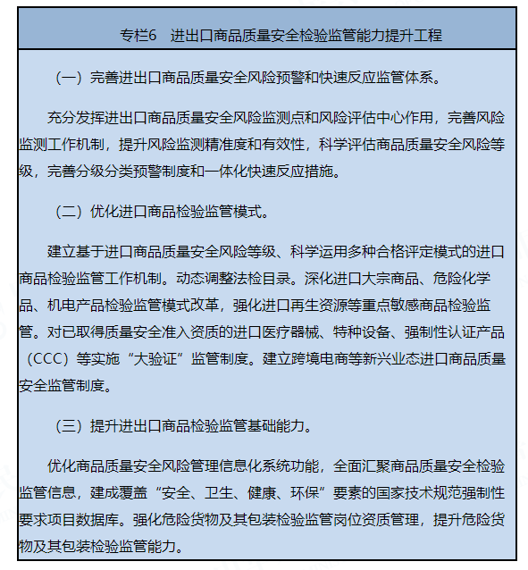
(十二)保障进出口商品质量安全。
完善进出口商品质量安全风险预警和快速反应监管体系,充分发挥风险监测点、风险评估中心、风险验证评价实验室作用,科学开展风险评估,精准确定风险类型,及时采取风险预警措施和快速反应措施。建立健全进出口商品质量安全监管制度规范。完善法检目录和检测项目动态调整机制。采取多样化、差异化的合格评定方式,有序推进检验结果采信,建立采信机构目录管理制度。加强进口能源、再生资源等大宗商品以及重点敏感消费品、危险化学品及其包装等安全监管。持续开展“清风行动”,推动建立跨国境打假执法协作和海外维权援助机制。

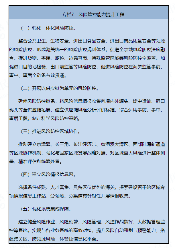
(十三)强化风险整体管控。
建立适应国家战略的供应链风险防控机制、区域风险防控协作机制和进出境管控机制,构建科学高效的风险监测预警体系、风险分析研判体系和风险处置体系。强化风险情报驱动,构建海关风险情报网络,探索建立海关风险情报国际对接机制。巩固海关内外部风险联合防控机制,深化风险研判、稽核查、打击走私的协同联动,优化重大查发现场快速响应机制。推动建立口岸安全风险布控中心,建立省(自治区、直辖市)级口岸安全风险联合防控机制,构建多元共治格局。落实安全生产责任制,持续深入推进重点领域安全生产专项整治。

(十四)严厉打击走私违法行为。
坚定维护国家政治安全,坚决防范和打击各种渗透颠覆破坏、暴力恐怖、民族分裂、宗教极端等活动,严防各类违禁品进境。围绕中央关注、社会关切、群众关心的突出走私问题,加强走私态势掌控,持续深化打击“水客”走私等专项工作,坚决打击“洋垃圾”和象牙等濒危动植物及其制品走私行为,严厉打击重点涉税商品、农产品、毒品等走私。强化打私专业能力建设,探索建立“全域动态感知、智能精准研判、高效监测预警”的情报工作体系和“事前预警、主动查发、精准打击、有效管控”的专业打击方式,优化“智慧缉私”建设,深化执法规范化建设,加强国际执法合作。提升综合保障水平。加强打击走私法制建设,探索建立联合打私机制,深化反走私综合治理,推动地方政府落实主体责任。
四、服务国内国际双循环相互促进
立足国内大循环,服务协同推进强大国内市场和贸易强国建设,充分发挥海关国内国际双循环相互促进重要交汇节点作用,推进更大范围、更宽领域、更深层次对外开放,促进国内国际双循环顺畅联通。
(十五)推动共建“一带一路”高质量发展。
落实共建“一带一路”倡议,促进政策、规则、标准联通,提升沿线贸易安全与便利化水平。加快推广“经认证的经营者”(AEO)国际互认合作,支持亚欧货运大通道建设,加快国际贸易“单一窗口”建设与对接,拓展中欧“安智贸”合作,加大“关铁通”、海关信息交换共享平台等项目推广力度,优化中欧班列和多式联运监管,支持中欧班列国内外集结中心从“点到点”向“枢纽到枢纽”升级。研究编制“一带一路”货物贸易指数,强化共建“一带一路”国家技术性贸易措施影响研究与应用,推进技术法规、标准和合格评定互认,定期开展我国与共建“一带一路”国家货物贸易评估。加强与沿线国家技术交流和能力建设合作,推动边境口岸基础设施建设,扩大食品农产品等重点商品快速通关“绿色通道”范围,促进优进优出。优化中东欧国家食品农产品输华准入评估程序,推动加快准入进程。
(十六)推动产业链供应链优化升级。
探索建立高端制造全产业链保税模式,以信用管理为基础,以信息监管为手段,通过政策叠加、制度创新、机制优化,对高端制造产业链上中下游企业实施整体监管、全程保税、便利流转,提升高端制造全球竞争力。拓宽保税政策范围,支持企业开展保税研发、保税检测,支持扩大保税维修、再制造业务领域。创新保税监管模式,促进产业链内保税料件自由流转,促进区内区外联动。发挥保税政策优势,支持在海南自由贸易港、自由贸易试验区、综合保税区设立全球供应仓与枢纽。支持动植物种质资源引进,服务国家种业发展。在确保风险可控的前提下创新特殊物品进出境监管机制,助力生物医药产业健康发展。完善法律法规,强化信息共享,建立与国际接轨的监管标准和规范制度,加强知识产权海关保护,维护各类企业合法权益。

(十七)推动外贸创新发展。
服务贸易强国战略,支持做强做大一般贸易,提升加工贸易,引导企业提升产业附加值,增强谈判、议价能力。加大对加工贸易转型升级示范区、试点城市、梯度转移重点承接地的支持力度,推动企业提升加工贸易技术含量和附加值,促进产业链由加工组装向技术、品牌、营销等环节延伸。落实促进边境贸易创新发展政策措施,完善边民互市贸易监管,支持培育发展边境贸易商品市场和商贸中心。促进新型国际贸易发展,落实外贸新业态领域支持政策。按照包容审慎原则,创新适应跨境电子商务、市场采购贸易方式、外贸综合服务企业、海外仓等新业态发展的通关便利化措施,推动跨境电商零售进口试点开展。推动货物贸易和服务贸易协调发展,支持北京打造国家服务业扩大开放综合示范区。
(十八)促进内外贸一体化。
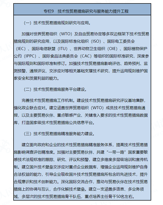
支持优质产品进口,加强对外农业产业链供应链建设,增加国内紧缺和满足消费升级需求的重点农产品进口,促进供给多元化。支持能源资源性产品进口,对国家战略性重点产业链实施专项扶持,落实相关减免税政策,支持扩大重点产业的原材料、生产设备、关键零部件进口。鼓励优质消费品进口,积极吸引海外中高端消费回流。支持办好中国国际进口博览会等展会,推动进口贸易促进创新示范区建设。完善技术性贸易措施工作机制,提升技术性贸易措施研究、应用、服务能力与效能。完善与国际海关间行政互助协查机制。促进内外销产品同线同标同质,更好满足国内市场消费升级需求。对海关特殊监管区域内生产的内销商品,探索实施特殊质量安全检验监管便利化措施。

(十九)支持区域协调发展。
深化与地方政府的合作,推进通关制度合作与创新,推动口岸集群一体化融合发展,服务京津冀协同发展、长江经济带发展、粤港澳大湾区建设、长三角一体化发展、黄河流域生态保护和高质量发展等区域重大战略,以及西部大开发、东北全面振兴、中部地区崛起、东部率先发展、特殊类型地区加快发展等区域协调发展战略,畅通国内大循环。发挥综合保税区开放型经济平台作用,支持确有发展需要且符合条件的地区设立综合保税区。加强沿海沿边地区口岸与内陆口岸通关制度衔接,支持西部陆海新通道建设,持续推动通道沿线通关便利化。支持建设沿边重点开发开放试验区、边境经济合作区、跨境经济合作区等开发开放平台,加强边境重点战略通道口岸建设。通过优化口岸开放布局、支持优势食品农产品出口等,推动实现巩固拓展脱贫攻坚成果同乡村振兴有效衔接。
(二十)促进跨境贸易便利化。
依法削减进出口环节审批事项,精简进出口环节单证及证明材料,简化企业注册备案流程,取消不必要的监管要求。优化通关流程,推动进出口环节监管证件和通关物流类单据单证电子化无纸化。提高通关效率,稳固整体通关时间压缩成效在合理区间。降低企业税收担保成本,完善多元化税收征管改革措施,增加企业便利缴税渠道。清理规范口岸收费,完善口岸收费目录清单公示制度,放开口岸服务准入,引入竞争机制,降低通关成本。加强与境外口岸查验管理部门合作,推动联合实施对等通关便利化措施。
(二十一)加快口岸现代化建设。
推进平安、效能、智慧、法治、绿色“五型”口岸建设,基本建成具有中国特色的国际一流现代化口岸。建设平安口岸,完善口岸安全联合防控工作机制,提升口岸风险预警、防控和应急处置能力。建设效能口岸,促进人流、物流、资金流、信息流高效便捷流动,持续优化口岸营商环境。建设智慧口岸,围绕国际贸易“单一窗口”建设,推动口岸数字化转型,推进国际间互联互通。建设法治口岸,健全完善口岸管理制度,提升口岸管理法治化水平。建设绿色口岸,推动口岸高效可持续运行,实现口岸资源集约利用、投入产出最优、设施共享共用。

五、持续深化海关改革
以系统集成、协同高效为着力点,通过“巩固、完善、深化、提高”关联耦合、压茬推进海关各领域改革,建立完善改革评估反馈机制,推进海关监管体制机制现代化。
(二十二)深化“放管服”改革。
持续推进简政放权,建立健全海关权责清单制度,准确界定海关法定职责,厘清权力边界,规范权力运行。精简行政许可事项,拓展“多证合一”“双随机、一公开”等改革,创新监管模式,努力做到监管效能最大化、监管成本最优化、对市场主体干扰最小化。推进海关行政相对人统一管理平台建设,整合行政相对人管理系统,建立统一的行政相对人数据库,推动数据共用共享,实现一个平台统一办理。推进海关行政审批制度改革,落实“谁审批谁负责”工作机制。推动部门间联合检查,鼓励各地海关加强探索创新,形成更多可复制推广的“放管服”改革经验做法。
(二十三)深化全国通关一体化改革。
围绕“拓围、提质、增效”目标,更高质量、更大范围、更深层次地推进通关一体化改革。巩固“中心-现场式”管理架构,加强“两中心”核心能力建设,健全作业现场与“两中心”之间的执行反馈机制,全面提升风险防控、税收征管的科学化、精准化、协同化水平。强化业务运行监控,加强报关单运行监控系统建设,推动实现全链条实时监控和有效预警,统筹风险整体防控和业务运行管控。完善与改革相适应的组织管理体系,以条块结合和专业化原则科学调整职能部门管理范围,优化人、物、事、职、权相宜的监管资源配置。深化关检业务全面融合,按照市场化要求,聚焦“合格入市”环节监管效能提升,重点厘清各类管理行为法律属性和不同现场海关功能定位。推进属地查检业务改革,优化属地查检作业流程,科学设定查检抽样检测比例,提升属地查检专业技术水平和业务能力。强化改革系统集成,以“两步申报”改革为引领,以“两轮驱动”为枢纽,以制度、系统、举措的配套衔接为重点,加强各项改革举措关联耦合,拓展通关环节与流程的全国一体化到海关全业务领域一体化。
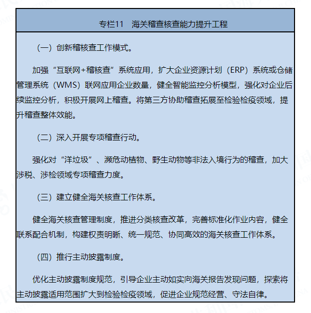
(二十四)创新事中事后监管。
完善海关信用管理制度体系,将信用管理嵌入海关监管全过程,强化结果应用,优化系统建设,构建以信用管理为基础的新型海关监管机制。创新稽核查工作模式,推行“互联网+稽核查”。统筹开展涉税、涉检领域稽查,加强对检验检疫违法违规问题的贸易调查和风险研判,开展检验检疫领域专项稽查,拓展稽查广度深度。优化海关核查管理制度,完善第三方协助核查工作机制,建立第三方结果采信制度、守法优质企业自查结果认可制度。探索包容审慎监管,健全支持服务贸易和数字贸易发展管理机制,完善跨境电商监管模式,规范外贸综合服务和市场采购监管,促进新业态健康有序发展。推行和完善主动披露制度,促进企业规范经营、守法自律。

(二十五)推动自由贸易试验区和特殊监管区域发展。
更好发挥自由贸易试验区先行先试试验田作用,优先在海关管理机制、管理方式、监管模式和科技手段上改革创新,并做好成熟经验的复制推广。支持海南自由贸易港早期收获项目建设,探索海关监管模式集成创新。科学规划综合保税区布局,完善管理制度,推动综合保税区高水平开放高质量发展。发挥海关特殊监管区域政策功能优势和自由贸易试验区改革创新、扩大开放、先行先试的体制机制优势,推动海关特殊监管区域与自由贸易试验区统筹发展。

(二十六)全面提升服务决策能力。
强化全局视野和系统观念,进一步加强调查分析研究,以高质量的分析研究服务党中央决策。依托真实、客观、准确的数据,开展有立场、有方向、有质量的研究,为国家宏观经济治理提供高质量决策建议。做好前瞻性、战略性、基础性政策研究,形成上下联动、内外协调、整体运行的政策研究合力。加强与外部智库合作、国际交流合作,形成常态化的政策研究合作机制。深入挖掘数据价值,深化贸易数据、业务数据和其他数据的综合分析研究,完善全球贸易监测分析中心工作机制,健全宏观经济分析研究、业务分析研究、统计新闻发布等工作机制。推进统计现代化改革,坚持依法统计、科学统计,加快推进统计作业流程再造,不断完善统计制度方法。探索构建具有中国海关特色、准确反映国际国内经贸发展趋势的指数体系,建设覆盖海关业务全链条的业务统计系统。提升统计调查能力,推动行政记录统计与抽样调查、重点调查的有效衔接,拓宽统计数据源。加强统计数据质量管理,加快推进数据安全分类分级,建立全国海关统计数据质量控制中心,构建业务数据安全与管理体系,规范数据对外交换,确保数据安全可控。

(二十七)完善海关技术规范和业务规范体系。
建立全国海关统一的业务指标体系,实施目录管理,统一发布。完善统一的数据规范体系,实现数据规范化、标准化。优化支撑性业务规范,统一各业务现场执法尺度、技术规范。遵循国家和国际有关标准规范,构建适用于全链条监管的统一技术规范,提升信息数据交换水平。加强国内外技术规范跟踪比对研究,不断完善海关技术规范体系。
(二十八)深化财务管理改革。
健全海关预算保障机制,加强中期财政规划管理,深入推进预算和绩效一体化,建立过“紧日子”长效机制,全面提升预算执行效能。加强财务制度标准体系建设,完善海关涉案财物管理制度,健全与国家政府采购法律制度相衔接、适应海关发展要求的现代海关政府采购制度,建立具有海关特色的业务技术用房建设标准。完善符合国家政策导向、适应海关系统特色的海关事业单位财务保障机制,提升海关技术支撑和后勤服务的保障能力。科学管理海关资产,以闲置房地产处置为突破口,提升海关资产使用效益。完善应急物资保障机制,优化应急物资储备结构和空间布局。提升海关财务管理信息化、智能化水平,全面完成智慧财务建设。进一步加大对艰苦地区边关的支持保障力度。
六、全面推进法治海关建设
学习贯彻习近平法治思想,强化法治意识,弘扬法治精神,完善海关法律制度体系,坚持依法行政,全面加强依法把关,营造更加规范有序、公平高效的执法环境,为社会主义现代化海关建设提供有力法治保障。
(二十九)完善海关法律制度体系。
以海关法修订为牵引,推动国境卫生检疫法、进出境动植物检疫法、关税法等法律以及配套行政法规、规章制修订,积极参与传染病防治法、野生动物保护法等海关执法密切相关领域立法,逐步形成以海关法为核心的系统完备、科学规范、运行有效的海关法律制度体系。全面优化现行海关规章结构布局,统筹推进海关法律配套制度的“立改废释”工作。着力加强科学立法、民主立法,科学确立立法项目,提高立法计划执行率,完善立法程序,深入开展立法后评估,提升海关立法质量和效率。
(三十)严格规范公正文明执法。
坚持权责法定、依法行政,落实落细行政执法公示、执法全过程记录、重大执法决定法制审核等制度,进一步规范行政执法统计年报。健全完善海关行政执法裁量基准制度,规范行政执法自由裁量权,从源头上规范权力行使。主动纠正违法或不当执法行为,提高行政复议能力和行政诉讼应诉水平。完善重大行政诉讼案件挂牌督办制度,强化制度执行力。坚持和发展新时代“枫桥经验”,探索建立多元行政争议化解机制,努力实现执法效果最大化。深入推行行政执法案例指导制度,建设智慧海关法律服务数据库。
(三十一)强化法治保障作用。
健全对重大业务改革方案、配套制度文件的合法性审查机制,重点开展对涉及公民、法人和其他组织权利义务规范性文件的合法性审查,对审查内容实行目录管理,完善跟踪反馈和评估制度。运用法治思维和法治方式推动海关业务改革,做好相关改革方案的法律论证,确保重大改革于法有据,及时将成熟的海关业务改革经验和举措固化为制度规范。深化涉外法律制度研究,做好我国缔结或参加的国际条约项下海关相关配套规章制定和相关文件的合法性审查,提升跨境贸易透明度和便利化。
(三十二)营造良好法治环境。
强化主要负责人履行推进法治建设第一责任人职责,落实党委中心组集体学法制度和领导干部任前考法制度,推动领导干部做尊法学法守法用法的模范。科学布局法治人才梯队建设,加强涉外法治人才培养,开展分层级分岗位多方式的培训轮训,推进法律专家制度,充分发挥公职律师在推进依法行政中的积极作用。进一步加强法律顾问工作,从海关公职律师和其他具有法律职业资格并专门从事法律事务的公职人员中择优选任内部法律顾问,建立以内部法律顾问为主体、外聘法律顾问为补充的法律顾问队伍。全面落实“谁执法谁普法”普法责任制,大力实施“八五”普法规划,利用国家宪法日、全民国家安全教育日、海关法治宣传日等重要节点,扩大海关法治文化的覆盖面和影响力。
七、全面提升科技创新应用水平
强化科技支撑引领,紧扣全面建成智慧海关,夯实海关科技创新基础,构建“大平台、微服务、小终端、富生态”的科技创新生态体系,加快海关数字化转型,统筹运用数字化思维和数字化技术提升海关整体智治水平。
(三十三)强化国门安全科技保障。
面向重点应用需求,突破基础研究瓶颈,加大共性技术与装备研发应用,推动集成示范全链条设计,按照一体化思路组织实施,攻克关键难题,建设国门安全现代化科技创新体系,提升国门安全总体防控科研能力和水平。围绕国门生物安全,加强新发和烈性传染病国境阻断技术研究与储备,完善早期预警、实时监测、远程鉴定、快速检测、应急处置技术研发与应用。针对输入或潜在重大动物疫病、植物疫情、外来入侵物种等,开展综合防控关键技术的研发与应用。开展进口食品安全风险因子关键性检测、预警和监控追踪技术研究。加强商品质量检验检测技术研究,优化现场快速检测技术手段。以“境外、口岸、后监管”环节为场景,开展技术平台构建、境外风险监测、口岸风险监测以及进出口企业管理与稽核查等领域关键技术研究。优化海关查验作业,升级单兵查验系统和设备,实现海关监管更加智能、精准、高效。

(三十四)增强海关信息化支撑能力。
着力做好海南自由贸易港、粤港澳大湾区、上海自由贸易试验区临港新片区等海关信息化建设。全面推广应用H2018新一代通关管理系统,加快各类信息系统整合优化,加强智能审图、智能化卡口、区块链等技术应用,提升智能监管水平。优化完善电子政务内网基础设施,升级完善政务办公、党建队伍、财务管理、廉政监督等信息化应用,实现统一规范的智慧管理。完善海关安全技术体系,强化安全管理制度规范,以“零风险、零泄漏”为目标,全面落实网络安全等级、海关大数据安全、关键信息基础设施安全等保护要求,建设网络安全态势感知、网络安全保护业务、数据安全保护等平台,提高海关网络安全感知、监测、防护、响应、恢复水平,保障海关业务运行安全。加强信息系统准入准出管理,建立健全海关信息化质量安全保障与评价体系,推动实现海关数字化、智能化运维。加快国产软硬件推广应用,构建国产应用支撑生态,提升自主可控能力。加速基础设施云化进程,建设支撑新一代智慧海关的技术平台。
(三十五)深化海关大数据应用。
完善大数据基础设施,汇聚多形态数据资源,形成海关大数据湖,为海关数据治理提供基础支撑。构筑集专家经验与业务知识为一体的知识计算新引擎,建设海关特色知识图谱,打通从数据到知识再到智慧的能力提升通道。探索构建与业务实体运行良性互动的数字镜像,以大数据驱动风险防控、通关监管、税收征管、检验检疫等海关主要业务运行,建设大数据安全体系,形成大数据智能应用生态,提升大数据辅助治理能力。

(三十六)加强海关实验室整体规划和协同建设。
优化调整海关实验室规划布局。依托国家检测重点实验室,按专业领域遴选推进署级中心实验室建设,引领海关各专业领域实验室发展。加强海关实验室分级建设与管理,结合口岸业务分布情况,加强动态调整,推动区域优化,持续完善海关实验室技术体系。建设推广海关实验室管理系统,提高海关实验室信息化管理水平。积极发挥实验室对海关直属院校人才培养的支持作用。加强海关科学技术研究中心基础设施和能力建设,按专业领域推进海关基准实验室建设,发挥其科研带头作用。

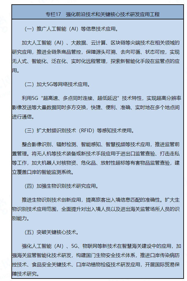
(三十七)强化口岸监管装备研发与应用。
开展货物监管物联网装备、大宗散货在线监测等口岸监管装备的智慧远程监管技术研究。开展入境固体废物快速鉴别、危化品现场快速筛查、走私物品快速查验、智能查验机器人、新一代口岸集装箱核生化爆监测、检疫生物雷达、车辆底盘查验等具有自主知识产权的现场监管装备研发。拓展人工智能、5G、物联网等新技术在智慧海关建设中的应用途径,强化实用性关键核心技术研究和设备研发,实现科技装备小型化、便携化、智能化。加快先进技术和装备的引进吸收、推广运用,实现口岸监管装备的联网集成、数据共享和综合应用,持续优化机检设备智能审图。

八、构建海关大外事工作格局
以“智慧海关、智能边境、智享联通”建设和国际合作为抓手,以共建“一带一路”国家为重点,全方位推动机制性海关检验检疫合作,逐步构建海关大外事工作格局,积极参与全球经济治理,在推动构建新型国际关系和人类命运共同体中体现中国海关责任担当。
(三十八)推进“智慧海关、智能边境、智享联通”合作。
提升科技创新应用水平,推进基础设施、海关管理、海关监管的智能化,以数字化处理、网络化传输、智能化判别为主要手段,深化“智慧海关”建设。丰富国际贸易“单一窗口”功能,优化口岸营商环境,提高边境监管手段、各边境部门协同监管、跨境合作的智能化水平,实现信息互通共享、风险联防联控,推动“智能边境”建设。利用新签或修订合作文件推介“三智”理念,重点推动与共建“一带一路”国家的机制性海关检验检疫合作,提倡海关网络的智能互联、海关治理的智能对接、全球供应链的智能合作,推动“智享联通”建设。加快推动与中东欧国家海关开展“三智”合作试点,积极推动建设中国-中东欧国家海关信息中心、中欧陆海快线沿线国家通关协调咨询点。

(三十九)深化对外合作伙伴关系。
以服务国家重大主场外交为重点,积极参与国家间高层对话机制,形成更多有影响力的海关国际合作成果。全方位加强海关检验检疫国际合作,推进与周边国家和地区的务实合作,深化与共建“一带一路”国家的机制化合作,积极探索检验结果互认。推动与更多国家开展供应链互联互通合作,持续深化中欧陆海快线、国际陆海贸易新通道沿线以及中欧班列沿线海关合作,积极推进“经认证的经营者”(AEO)、“安智贸”、海关信息交换平台、“关铁通”、国际贸易“单一窗口”、风险管理等合作项目。促进贸易安全与便利,持续深化打击走私等国际执法合作,加强政策沟通和技术交流。巩固和发展现有中俄、中哈、中蒙、中越等双边口岸合作机制。
(四十)积极参与国际贸易规则制定。
深入参与世界海关组织(WCO)、世界贸易组织(WTO)、亚太经合组织(APEC)、世界动物卫生组织(OIE)、国际植物保护公约(IPPC)、国际原子能机构(IAEA)等国际组织事务并发挥建设性作用,积极参与世界贸易组织(WTO)改革领域相关工作,深入研究有关国家(地区)自由区法律法规、监管制度等,推动多边框架下涉及海关议题的谈判磋商,积极参与数字领域国际规则和标准制定,提升运用规则维护国家安全和发展利益的能力。深度参与制定贸易便利与安全领域国际规则和标准,推动在华举办全球“经认证的经营者”(AEO)大会等有影响力的国际会议。积极竞选(聘)国际组织重要职务,资助和承办国际海关能力建设项目,培养和扩大海关国际“朋友圈”。深度参与防范核及其他放射性物质非法贩运国际合作。积极参加与货物贸易相关的气候变化国际合作,主动参与碳边境调节机制相关谈判。
(四十一)推动自由贸易协定谈判和落地见效。
服务自由贸易区提升战略,立足中国海关实践和改革发展方向打造中方提案,推进中日韩等自由贸易协定涉及海关议题谈判进程。提升自由贸易协定规则运用能力,牵头做好原产地规则、海关程序、检验检疫等议题谈判,切实维护国家利益。做好新签和升级自由贸易协定的对接,加强与相关部门政策协调,推动关税减让、原产地规则、海关程序、检验检疫、技术标准等规则的落地实施。提高自由贸易协定利用率,提升自由贸易协定项下享惠便利化水平,完善我国原产地规则制度体系。加强与自由贸易协定伙伴的机制化合作,高质量实施《区域全面经济伙伴关系协定》(RCEP)、《亚洲及太平洋跨境无纸贸易便利化框架协定》等涉及海关工作,提升跨境贸易便利化水平。
(四十二)深化与港澳台地区海关检验检疫交流合作。
建设性开展内地与港澳地区海关检验检疫合作,推进卫生检疫、动植物检疫、食品安全、商品检验、经贸协定、知识产权保护、口岸通关、打击走私等领域规则衔接、制度对接和数据共享互通。服务高质量建设粤港澳大湾区,推动河套深港科技创新合作区、横琴粤澳深度合作区建设,积极创新大湾区口岸监管模式,加强执法合作,促进人员、货物等要素高效便捷流动,支持香港、澳门更好融入国家发展大局。稳步推进海峡两岸海关在通关模式、“经认证的经营者”(AEO)互认、知识产权保护、打击走私等方面交流合作,推动两岸食品、农产品、消费品监管合作。支持对台小额贸易持续健康发展,深度参与闽台合作,服务两岸融合发展示范区、平潭综合实验区开放开发,全力推动两岸“应通尽通”。
九、持续推进准军事化海关纪律部队建设
持续加强政治机关建设,坚定走好“两个维护”第一方阵,深化全面从严治党,“政治坚定、业务精通、令行禁止、担当奉献”的准军事化海关纪律部队建设取得更大成效。
(四十三)加强党的建设。
深入学习贯彻习近平新时代中国特色社会主义思想,切实在学懂弄通做实上下功夫,确保习近平总书记重要指示批示精神和党中央重大决策部署落实到位。健全体现三级党委体制更高要求的党建工作机制,完善上下贯通、执行有力的组织体系。推进党建工作高质量发展,巩固拓展“强基提质工程”成果,突出机关带系统,深化“四强”支部建设,挖掘基层热源,打造示范样板,做实做亮党建品牌,推动基层党组织全面进步、全面过硬。深入挖掘和传承海关红色基因,建设红色海关课堂、教育基地,教育广大党员干部坚定理想信念,做对党绝对忠诚的国门卫士。落实信息化精准化规范化要求,用心用情做好离退休干部工作。加强工会、共青团、妇女组织建设。
(四十四)加强领导班子建设。
加强政治思想建设,坚决落实讲政治要求,补足精神之“钙”、筑牢思想之“魂”,全面提高政治能力。选优配强领导班子,形成年龄梯次配备、专业优势互补、来源渠道广泛的合理结构,增强班子整体功能。落实“信念坚定、为民服务、勤政务实、敢于担当、清正廉洁”好干部标准,健全选育管用环环相扣又统筹推进的全链条机制。强化思想淬炼、政治历练、实践锻炼、专业训练,大力培养选拔优秀年轻干部。注重加强企事业单位和隶属海关领导班子建设,统筹使用行政机关和企事业单位领导干部,畅通公务员与企事业单位人员交流渠道。充分发挥政绩考核指挥棒作用,科学制定政绩考核评价指标体系,实行分级分类考核。综合运用多种方式考准考实领导干部,强化考核评价结果运用。
(四十五)加强人才队伍建设。
大力实施人才强关,以优化人才结构为重点,以培养高端人才为关键,以创新人才发展机制为保障,切实推动人才工作高质量发展,培养造就一支数量充足、结构合理、素质优良、充满活力的人才队伍。着力培养引进高层次人才,改进完善海关专家制度,重点培育海关特色智库人才、创新型科技领军人才。大力开发急需紧缺人才,补充引进国门安全监管领域专业执法人才,扩大国际合作人才队伍储备,科学布局法治人才梯队。统筹培养重点领域人才,大力推进综合管理人才、行政执法人才和专业技术人才队伍建设。健全完善人才培养、使用、评价、流动、激励机制,强化人才在科技创新中的主体地位,持续优化人才发展环境和成长路径。

(四十六)加强干部教育培训。
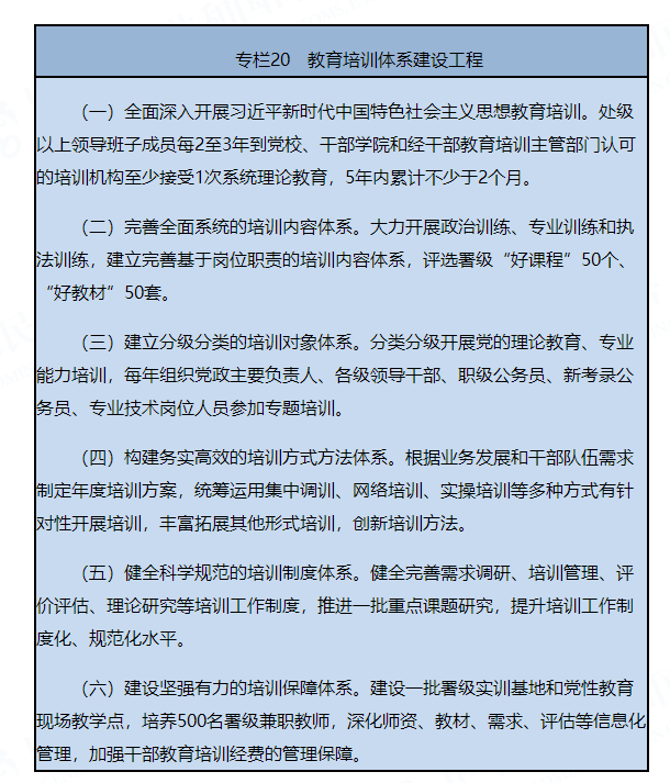
把学习贯彻习近平新时代中国特色社会主义思想作为首课、主课贯穿始终、覆盖全面,充分发挥干部教育培训在海关业务改革和队伍建设中的先导性、基础性、战略性作用,以素质培养为中心,完善全面系统的培训内容体系,建立分级分类的培训对象体系,构建务实高效的培训方式方法体系,健全科学规范的培训制度体系,建设坚强有力的培训保障体系,着力构筑、完善、提升海关干部教育培训体系,提高干部教育培训的针对性、精准性、有效性。

(四十七)加强海关文化建设。
大力加强海关职业道德教育,发挥文化思想保证、精神激励、道德滋养的独特作用,增强海关干部职工自豪感、荣誉感、使命感,提升队伍凝聚力和战斗力。大力培育和践行社会主义核心价值观,持续抓好精神文明建设,实施海关品牌建设工程,创作海关精品力作,丰富群众性文化体育活动,打造一批具有行业特色的品牌项目,推进建设具有鲜明海关特色的文化体系。实施媒体融合发展工程,构建网上网下一体、内宣外宣联动、全员参与的海关新闻舆论工作大格局,探索建立“新闻+政务服务”的运营模式,提升海关新闻舆论工作的传播力、引导力、影响力、公信力。做好重大活动、重大事件和重大项目的专项档案工作。
(四十八)加强党风廉政建设。
坚持严的主基调,严格落实全面从严治党主体责任、监督责任,健全完善与主体责任清单配套的检查考核机制,突出政治监督、做深日常监督,充分发挥全面从严治党引领保障作用。不断深化落实中央八项规定及其实施细则精神,建立完善“四风”问题常态化收集核查机制,持续纠治形式主义、官僚主义,健全基层减负常态化机制。强化“制度+科技”成果运用,推进廉政风险源头防控,严厉查处“效率寻租”、吃拿卡要等侵害群众利益问题。聚焦重大决策部署、重大改革举措落实情况等开展督察,全面推行督察项目清单管理,依托信息化强化督察数据分析,加强联合督察。落实审计全覆盖要求,有序推进领导干部经济责任审计,有重点地开展专项审计,推广“集中分析、分散核实”联网审计,提升审计监督质效。深化内控机制建设,完善以岗位为单元的内控节点清单管理制度,实现海关风险预警处置和审计监督平台覆盖行政执法全领域及非执法主要领域。完善海关执法评估体系,客观、量化评估海关政策措施落实成效。创新巡视工作方式方法,完善巡视巡察上下联动工作机制,实现巡视工作全覆盖。坚持无禁区、全覆盖、零容忍,坚持重遏制、强高压、长震慑,推动纪律监督、监察监督、派驻监督、巡视监督统筹衔接,一体推进不敢腐、不能腐、不想腐。继续从严规范领导干部配偶、子女及其配偶从业行为,深化以案促改,加强廉政警示教育和廉政文化创建,深入推进清廉海关建设。
十、实施保障
在总署党委的领导下,最大程度激发各级海关和广大干部职工的积极性、主动性、创造性,盘活资源,有序推进,形成强大合力,保障“十四五”海关发展规划有效实施。
(四十九)加强组织部署。
深入贯彻党中央重大决策部署,把加强党的全面领导落到实处。总署党委加强对“十四五”规划实施的统一领导,全国海关各单位、各部门均要建立健全规划实施工作机制,按照各自职责,细化发展目标,落实工作任务。加大发展规划的专题宣贯,营造规划实施的良好氛围。
(五十)全面统筹推进。
加强行政运转综合保障,推动内外协同,以规划统领全面深化改革、有效履行职责等各方面工作。加强规划衔接,专项规划要以本规划为基本依据,互相兼容,形成完整的海关规划体系。加强与国家相关部委、地方政府等沟通协作,发挥社会组织作用,深化政务公开,畅通公众参与渠道,共同推动规划组织实施。
(五十一)强化支持保障。
加强组织人事与规划实施的协调,强化重大规划项目实施管理。强化财务保障与规划实施的衔接,科学编制预算,提高资金使用效益。积极争取国家主管部门的政策和资金支持,做好“十四五”时期海关重点建设项目的落实。
(五十二)狠抓督导落实。
制定规划任务分工方案,把规划落实情况纳入政绩考核体系,加强跟踪问效。开展规划实施情况中期评估和总结评估,推动规划全面落实。紧紧围绕规划贯彻落实情况加强巡视、巡察等,以强有力的政治监督保障“十四五”规划顺利实施。各单位、各部门要加强对规划实施工作的督导,确保各项任务落地见效。
全文下载:《“十四五”海关发展规划》