2024年8月中国证券投资基金业协会对外共公布38起纪律处分案件(不含纪律处分复核案件),案涉11家机构、27个自然人。在本期《中基协纪律处分月度观察》中,我们对8月公布的纪律处分案件所涉违规行为进行了梳理,对其特点进一步总结,同时,聚焦于允许非本机构雇佣的人员进行私募基金推介、不当使用基金财产、未充分履行谨慎勤勉义务三类违规行为。
同时,在本期月度观察中,我们对中基协5月公布的《近期私募基金违法违规警示案例》中3起“私募基金管理人应遵循专业化运营原则——私募机构为结构化发债提供便利案例”进行了介绍,并对所涉违规行为做进一步探讨。
▐ 8月纪律处分情况概述
2024年8月中国证券投资基金业协会(简称“中基协”)对外共公布38起纪律处分案件(不含纪律处分复核案件),较7月增长约40.7%,处分决定作出时间分布于2024年5月至7月,涉及11家机构、27名自然人(除1名自然人非任职于本月公布的被处分机构外,其他自然人均任职于本月公布的11家被处分机构中。其中,任职于本月被处分机构的实际控制人/法定代表人/董事长/总经理12人、合规风控负责人13人、投资总监1人)。本月有3家机构被撤销管理人登记,4家机构被公开谴责并暂停受理私募基金产品备案6个月/12个月不等,本月有4名自然人被加入黑名单(期限为1年/3年不等)。本月共有10家机构、18名自然人提出申辩,其中3家机构及相关机构7名高管人员的部分申辩意见被中基协采纳。
▐ 违规行为观察
8月公布的纪律处分案件中涉及的机构违规行为涵盖基金募集、基金产品备案、基金投资运作、信息披露及信息报送、谨慎勤勉义务的履行、管理人持续合规运营、自律检查等七方面内容,所涉机构违规事项详见下表:

本月公布的涉机构纪律处分案件呈现以下特点:
一是,本月公布的纪律处分案件数量较上月有所增加,但相比5月公布的纪律处分案件数量仍大幅下降。本月被采取撤销管理人登记的违规机构占比与7月接近(约27%),被暂停受理私募基金产品备案6/12个月不等的违规机构占比较7月略有下降(约36%),行业纪律处分措施较上月出现略微放缓的态势。
二是,本月公布的案件中,基金募集相关违规行为重回高位,信息披露及报送所涉违规行为持续增长。此外,本月公布的案件中,涉及“私募基金产品募集完毕后未及时进行备案”以及“不配合自律检查工作”的违规机构均被采取撤销管理人登记的纪律处分措施。
三是,本月公布的案件中,违规机构向中基协提出申辩的数量和比例均有所增长,多个机构同时采取向中基协提交听证申请以及提交书面申辩意见的救济方式,申辩意见被中基协部分采纳的机构数量亦有所增加,行业整体合规意识持续增强。其中,本月被部分采纳的申辩意见,包括管理人“主动采取纠正措施将所获利益返还投资者、减轻不良影响的补救行为”,管理人“积极采取措施与投资者达成和解”,以及管理人“就不当使用基金财产、挪用基金财产等违规行为,后续归还了相关资金并向投资者分配利息,承诺承担赔偿责任”且投资者也为管理人出具说明函“表示知晓相关资金流转情况”的情况,涉及适用《中国证券投资基金业协会自律管理和纪律处分措施实施办法》第十四条从轻、减轻处理的情形。
四是,本月公布的案件中,有2起案件涉及投资者投诉,其中,在违规机构与投资者达成和解、投资者撤回投诉的案件中,中基协认为相关违规机构符合减轻采取纪律处分措施的情形。
▐ 合规聚焦
(一)私募基金募集禁止行为之——允许非本机构雇佣的人员进行私募基金推介
【主要规定】
《私募投资基金募集行为管理办法》第二条规定“在中国证券投资基金业协会(以下简称中国基金业协会)办理私募基金管理人登记的机构可以自行募集其设立的私募基金,在中国证监会注册取得基金销售业务资格并已成为中国基金业协会会员的机构(以下简称基金销售机构)可以受私募基金管理人的委托募集私募基金。其他任何机构和个人不得从事私募基金的募集活动。本办法所称募集行为包含推介私募基金,发售基金份额(权益),办理基金份额(权益)认/申购(认缴)、赎回(退出)等活动。”
《私募投资基金募集行为管理办法》第二十四条规定“募集机构及其从业人员推介私募基金时,禁止有以下行为:……(十)允许非本机构雇佣的人员进行私募基金推介;……”
《关于加强私募投资基金监管的若干规定》第六条规定“私募基金管理人、私募基金销售机构及其从业人员在私募基金募集过程中不得直接或者间接存在下列行为:……(八)委托不具有基金销售业务资格的单位或者个人从事资金募集活动;……
私募基金管理人的出资人、实际控制人、关联方不得从事私募基金募集宣传推介,不得从事或者变相从事前款所列行为。……”
《基金从业人员管理规则》第五条规定“本规则所称从业人员是指以机构名义进行基金业务活动的人员,包括与机构建立劳动关系的正式员工及建立劳务关系或者劳务派遣至机构的其他人员等。下列从业人员应当注册取得从业资格:
(一)公募基金管理人、从事私募资产管理业务的证券期货经营机构及私募证券投资基金管理人中从事与基金业务相关的基金销售、产品开发、研究分析、投资管理、交易、风险控制、份额登记、估值核算、清算交收、监察稽核、合规管理、信息技术、财务管理等专业人员,包括相关业务部门的管理人员;
(二)私募股权(含创投)投资基金管理人的法定代表人、执行事务合伙人或其委派代表、合规风控负责人等高级管理人员和从事私募基金募集业务的专业人员;
(三)基金托管人中从事与基金业务相关的基金清算、复核、投资监督、信息披露、内部稽核监控等专业人员,包括相关业务部门的管理人员;
(四)基金服务机构中从事与基金业务相关的基金销售、销售支付、份额登记、估值、投资顾问、评价、信息技术系统服务等专业人员,包括相关业务部门的管理人员;
(五)法律、行政法规、中国证监会和协会规定需要取 得从业资格的其他人员。”
【合规观察】
根据上述相关规定,私募基金宣传推介人员,应为该私募基金产品的募集机构(包括私募基金管理人或受托募集的第三方机构)雇佣的具备基金从业资格的人员,禁止管理人允许非本机构雇佣的人员进行私募基金推介。
本月有1家违规机构涉及“允许非本机构雇佣的人员进行私募基金推介”,具体违规行为表现如下表:

对于上述违规行为,违规机构申辩称:(1)违规机构与其关联方保险公司及部分业务员会有包括宏观经济、行业发展以及投资信息在内的沟通交流和分享。在交流过程中,其关联方保险公司业务员A了解到违规机构拟募集资金投资于某项目C。(2)该业务员A向违规机构引荐某潜在投资人,但是由违规机构及其员工作为经办人员向该投资人进行的私募基金推介,介绍被投项目C的具体情况,履行特定对象确定、投资者适当性匹配、基金风险揭示、合格投资者确认等程序完成投资人对私募基金产品的认购。(3)违规机构未允许业务员A向该投资人推介私募基金产品,也无资金或利益往来,对业务员A与投资人之间关于私募基金产品的沟通并不知悉。综上,相应私募基金产品由违规机构自行完成募集,未委托任何其他机构或个人开展推介等募集活动,A仅向违规机构引荐某潜在投资人,并未参与任何推介工作。
针对上述违规机构申辩,中基协认为:一是,A在获得有关基金发行、投资等重要信息后,进而向违规机构引荐潜在投资人,违规机构对此予以承认。二是,由于违规机构前述沟通交流会的组织工作不规范,A将私募基金发行、投资等事项对外透露,该基金相应投资者向协会投诉A对其推介私募基金产品并进行保本保收益承诺。该等事项均系违规机构未对涉及私募基金信息的知悉人员、工作纪律等进行严格把控和管理,并未对可能知悉该基金信息的非本机构员工强调不得私自进行私募基金推介、并严格禁止误导性宣传的要求,在募集业务活动开展过程中内部控制明显存在缺陷,才会产生事先告知书列明的情况。综上,对申辩意见不予采纳。
我们认为,本案涉及以下两点事项应予以关注:
一是,在本案中违规机构并未积极的授权或者同意非本机构雇佣的人员进行私募基金推介,而是放任了非本机构雇佣人员向投资者推介私募基金产品情况的发生。本案中放任的表现包括“违规机构未对涉及私募基金信息的知悉人员、工作纪律等进行严格把控和管理,并未对可能知悉该基金信息的非本机构员工强调不得私自进行私募基金推介、并严格禁止误导性宣传的要求”等。
鉴于中基协的审查意见已实质确认了上述消极放任的不作为与非本机构雇佣人员违规推介之间的因果关系,因此,我们提示管理人注意,对于“允许非本机构雇佣的人员进行私募基金推介”的禁止性规定,不仅约束管理人授权、同意等积极的违规行为,亦对消极放任的不作为进行约束,管理人应限制知悉或可能知悉私募基金产品信息或项目投资信息的人员和机构范围,通过内部制度、流程以及签署外部协议、要求第三方进行书面承诺和保证等形式,防范可能产生的合规风险,并明确禁止相关人员和机构以任何形式进行私募基金推介或宣传。
二是,本案涉及行业内较为多见的“客户引荐”现象,即由私募基金管理人的关联方及其员工、或者第三方机构及其员工、或者第三方自然人等通过客户引荐等方式,推荐客户到私募基金管理人的经营场所,由私募基金管理人的基金销售人员在其经营场所向客户推介私募基金产品。
实践中,较多行业机构认为,不应要求管理人对引荐客户的第三方机构或人员实施的违规行为承担责任,其理由包括:第一,从“客户引荐”的行为特点来看,第三方机构或人员仅向管理人推荐客户,并不需要向客户介绍、推介或者宣传私募基金产品,也未进入到私募基金产品宣传、推介等募集环节,客户引荐涉及的违规行为亦非由管理人或其员工所实施;第二,从管理人与引荐客户的第三方机构或人员之间的关系来看,管理人并未对其进行私募基金销售的委托或授权,部分管理人与其可能并未签署任何书面文件,甚至可能与本案中的管理人一样,并未与引荐客户的人员之间存在资金或利益等往来;第三,从管理人管控的能力范围来看,由于实施“客户引荐”的机构或人员往往具有较强的客户资源,管理人实际上处于相对弱势地位,其很难对于引荐客户的第三方机构或人员进行有效管控。
本案中的违规机构即申辩称:相应私募基金产品由违规机构自行完成募集,未委托任何其他机构或个人开展推介等募集活动,A仅向违规机构引荐某潜在投资人,并未参与任何推介工作,但是,中基协明显并未认同管理人免责的申辩,而是通过本案确认了管理人应对涉及私募基金信息的知悉人员、工作纪律等进行严格把控和管理,应对可能知悉该基金信息的非本机构员工强调不得私自进行私募基金推介、并严格禁止误导性宣传的要求,并将“客户引荐”纳入到了管理人募集业务活动开展过程中的内部控制范围内。
我们认为,尽管本案未对“客户引荐”行为进行明确的合规定性,但从实践来看,“客户引荐”本身具有较大的合规隐患。一是,就第三方机构和自然人而言,其往往非私募基金行业从业人员,其合规意识较为薄弱,故极易发生变相公开募集、误导性宣传等严重违规行为;二是,从管理人的角度来看,其往往认为“客户引荐”尚未将客户实质引入相应私募基金产品的募集环节,不涉及管理人的合规义务,同时叠加私募基金募资的压力,因此,管理人主观上对于“客户引荐”过程中的违规行为极易采取放任的态度,而客观上甚至可能诱发配合“客户引荐”过程中的某些违规行为的情况。
我们建议管理人,从本案中基协的审查意见中借鉴相应内控管理要求,将“客户引荐”的行为纳入到管理人募集管理制度中,并对提供引荐客户的第三方机构和人员的行为进行监督和管控,例如:对其资质进行准入、对向其披露的基金产品以及投资项目的信息进行限制和预先合规审查、禁止向其提供任何基金产品以及投资项目的资料、明确书面告知禁止其对私募基金产品或投资项目以任何形式进行宣传或推介、要求其签署相应承诺及保证等书面文件等,此外,管理人还可在进入特定对象确定程序阶段时,通过向客户书面确认引荐客户的第三方机构和人员是否向客户宣传或推介过私募基金产品等方式,以实现对其行为进行有效的监督和管控。
(二)私募基金投资运作之禁止性行为——不当使用基金财产
【主要规定】
根据《私募投资基金监督管理条例》第三条第三款[1]、第二十四条[2]、第二十八条第一款[3]、第三十条[4],《私募投资基金监督管理暂行办法》第四条第一款[5]、第二十三条[6],《关于加强私募投资基金监管的若干规定》第八条[7]、第九条[8],《私募投资基金登记备案办法》第四十一条[9]、第七十条[10],《私募投资基金备案指引第1号——私募证券投资基金》第十七条[11],《私募投资基金备案指引第2号——私募股权、创业投资基金》第十八条[12]、第二十四条[13]、第二十五条[14],《不动产私募投资基金试点备案指引(试行)》第十二条第三款[15]、第十四条[16]等相关规定,私募基金管理人管理、运用私募基金财产,应当遵守法律、行政法规规定,恪尽职守,履行诚实守信、谨慎勤勉的义务,在管理、运用私募基金财产过程中禁止实施以下行为:
从基金财产中支出与基金运作无关的费用。
使用基金财产为自己或者他人垫付资金。
直接或者间接侵占、挪用私募基金财产。
未对不同私募基金单独管理、单独建账、单独核算,将其固有财产、他人财产混同于私募基金财产,将不同私募基金财产混同运作,或者不公平地对待其管理的不同基金财产,或者在不同私募基金之间转移收益或者亏损。
使用基金财产从事承担无限责任的投资。
将私募基金财产用于经营或者变相经营资金拆借、贷款等业务,或者直接投向信贷资产,中国证监会、协会另有规定的除外。直接或间接、变相通过委托贷款、信托贷款等方式从事经营性民间借贷活动。或者将私募基金财产用于借(存)贷、担保、明股实债等非私募基金投资活动,但是私募基金以股权投资为目的,按照合同约定为被投企业提供1年期限以内借款、担保除外(但借款或者担保到期日不得晚于股权投资退出日,且借款或者担保余额不得超过该私募基金实缴金额的20%)。
直接或间接、变相将私募基金财产投向保理资产、融资租赁资产、典当资产等与私募基金相冲突业务的资产、资产收(受)益权,以及投向从事上述业务的公司的股权。
直接或间接、变相将私募基金财产投向国家禁止或者限制投资的项目,不符合国家产业政策、环境保护政策、土地管理政策的项目。
利用私募基金财产或者职务便利,为本人或者投资者以外的人牟取利益,进行利益输送。
以私募基金财产与关联方进行不正当交易或者利益输送等违法违规活动,通过多层嵌套或者其他方式进行隐瞒。
以套取私募基金财产为目的,使用私募基金财产直接或者间接投资于私募基金管理人、控股股东、实际控制人及其实际控制的企业或者项目等自融行为。
从事内幕交易、操纵交易价格、操纵证券期货市场及其他不正当交易活动。
通过直接或者间接参与结构化债券发行或者交易、返费等方式,扰乱市场秩序,侵害投资者利益。
不按照合同约定进行投资运作。
玩忽职守,不按照规定或者合同约定履行职责。
法律、行政法规和中国证监会禁止的其他行为。
另外,对于不动产私募投资基金,禁止(1)管理人以基金财产为基金、被投企业以外主体提供担保,损害投资者权益;(2)管理人运用私募基金财产直接或者间接投资于私募基金管理人、控股股东、实际控制人及其实际控制的企业或者项目。
【合规观察】
本月涉及不当使用基金财产的受处分行为表现如下表:

上述违规行为涉及同一家机构,违规机构申辩称就不当使用基金财产、挪用基金财产的违规行为,相关资金周转并非管理人故意挪用基金财产或用于其他经营谋利,主要为锁定投资项目等;相关资金已按照约定归还,产生的利息也全部分配给投资者,没有损害投资者利益;管理人也承诺因此造成基金、投资者损失的,承担赔偿责任等。中基协认为,管理人就不当使用基金财产、挪用基金财产等违规行为,后续归还了相关资金并向投资者分配利息,承诺承担赔偿责任。因暂未发现管理人相关违规行为造成投资者利益的实际损害后果,投资者也为管理人出具说明函,表示知晓相关资金流转情况,对该项申辩意见予以部分采纳。
我们注意到,上述不当使用基金财产的行为涉及侵占、挪用私募基金财产、将私募基金财产用于借贷等非私募基金投资活动,相应违规行为我们曾在4月及6月的月度观察中进行过介绍,我们坚持认为,上述两类不当使用基金财产的违规行为均属于较为严重的违规事项,尤其是侵占、挪用私募基金财产的违规行为,其不仅需承担纪律处分、行政处罚等不利后果,亦可能需向投资者承担民事赔偿责任,甚至可能因触犯刑法而承担刑事责任。
本月我们之所以继续对相关违规行为给予关注,主要是因为违规机构对于上述违规行为的申辩意见被中基协部分采纳,从被中基协部分采纳的申辩内容来看,违规机构在违规行为实施后,采取了以下补救措施:
一是,违规机构已向投资者返还了投资款并向投资者分配了相应收益(利息),并承诺向投资者承担赔偿责任,且中基协并未发现相关违规行为造成投资者利益的实际损害后果。
二是,投资者为违规机构出具了说明函,表示知晓相关资金流转情况。
按照《中国证券投资基金业协会自律管理和纪律处分措施实施办法》第十四条规定“自律管理对象存在下列情形之一的,协会可以对其从轻、减轻或者免予处理:(一)自查发现违规行为,主动采取纠正措施并向中国证监会及其派出机构、协会报告的;(二)采取有效措施减轻或者消除不良影响的;(三)积极且适当履行调解协议,补偿投资者损失的;(四)积极配合协会采取相关措施的;(五)受他人胁迫参与违规行为的;(六)协会认定的其他情形。” 违规机构采取的补救措施显然符合上述第(二)、(三)项的规定,属于协会可以对其从轻、减轻或者免予处理的情形。
我们也注意到,尽管中基协对违规机构申辩意见部分予以采纳,但违规机构仍被处以公开谴责并暂停受理其私募基金产品备案6个月的纪律处分,相应纪律处分的结果足见行业自律组织以及监管部门对所涉违规事项的关注和重视。
(三)未充分履行谨慎勤勉义务
【主要规定】
《中华人民共和国证券投资基金法》第九条第一款[17]、《私募投资基金监督管理条例》第三条第三款[18]、《私募投资基金监督管理暂行办法》第四条第一款[19]、《私募投资基金管理人内部控制指引》第七条[20]、《私募投资基金登记备案办法》第三条第二款[21]、第三十条[22]等均规定,私募基金管理人、私募基金托管人和私募基金服务机构及其从业人员从事私募基金业务活动,应当恪尽职守,履行诚实信用、谨慎勤勉的义务。
【合规观察】
本月涉及违反谨慎勤勉义务履行的行为如下:

对于上述违规行为,违规机构主要申辩理由包括:(1)违规机构承认其关联方员工参与案涉基金的管理,但并不表示该基金实际由其关联方进行管理,仲裁裁决书亦认定案涉基金由双管理人管理。案涉基金成立之初允许双管理人模式,为历史遗留问题,违规机构并无主观故意。(2)违规机构的关联方为私募机构,由该关联方参与案涉基金管理具有合理性。违规机构关联方曾早于案涉基金发行私募基金产品投资于相关项目,其关联方对项目公司更为熟悉,因此在案涉基金设立前期,在符合当时法律法规情况下,决定由违规机构关联方部分员工与违规机构共同管理该基金。(3)在2019年12月23日实施的《私募投资基金备案须知》首次明确私募基金的管理人不得超过一家,此后,违规机构合规风控负责人提出整改意见,将案涉基金调整为完全由违规机构负责并由其高级管理人员进行管理。仲裁裁决书写明违规机构高级管理人员为案涉基金的代表人参与了项目管理和标的公司谈判。违规机构在基金募投管退过程中已尽可能做到忠实勤勉尽责,尽到合理注意义务,并积极采取措施消除不良影响。(4)基金清算本身亦属于整改措施。案涉基金在协会启动相关自律程序时已不属于存续的私募基金且工商已注销(清算报告日为2021年4月25日,工商注销日期为2022 年3月28日),不属于协会自律管理范围,不应当适用私募基金相关法律法规。据此,案涉在协会启动相关自律程序前已完成整改,协会不应对自律管理对象过多苛责。(5)根据仲裁裁决书,仲裁庭认定违规机构在基金管理的过程中存在以违规机构关联方作为共同管理人且未及时告知申请人的勤勉义务瑕疵,违规机构认为相应违规事项本质上应属于信息披露义务履行的瑕疵。
中基协认为,根据仲裁裁决书、违规机构的申辩意见,其关联机构参与了案涉基金的管理,但违规机构未将前述情况向投资者披露,亦未向协会报告,造成基金实际运作情况与产品备案信息不完全相符,构成未充分履行谨慎勤勉义务的违规情形。
我们注意到,尽管本案中违规机构辩称其案涉基金系早期私募基金行业并未明确禁止的“双管理人”基金,但是基于违规机构既未向投资者披露、也未向协会报告双管理人的事实,我们理解,违规机构极有可能在案涉基金备案时并未备案为两个管理人,也未在基金合同等募集文件中明确案涉基金由两个管理管理人,鉴于此,我们认为,本案中的案涉基金并非早期私募基金行业未明确予以禁止的由双管理人管理的私募基金,管理人关联方参与案涉基金的管理,应属于管理人将其投资管理职责委托他人行使,即违反了管理人的勤勉谨慎义务。我们提示管理人注意,管理人违反勤勉谨慎义务不仅限于合规风险,管理人亦面临承担民事赔偿责任的风险,即因违反勤勉谨慎义务而对基金财产的损失以及份额持有人的损失承担赔偿责任。
我们进一步提示,按照现行《私募投资基金登记备案办法》第三十条及第三十四条规定,私募基金管理人不得超过一家,私募基金管理人设立合伙型基金,应当担任执行事务合伙人,或者与执行事务合伙人存在控制关系或者受同一控股股东、实际控制人控制,不得通过委托其他私募基金管理人等方式规避本办法关于私募基金管理人的相关规定。
▐ 合规观察——《近期私募基金违法违规警示案例》(二)
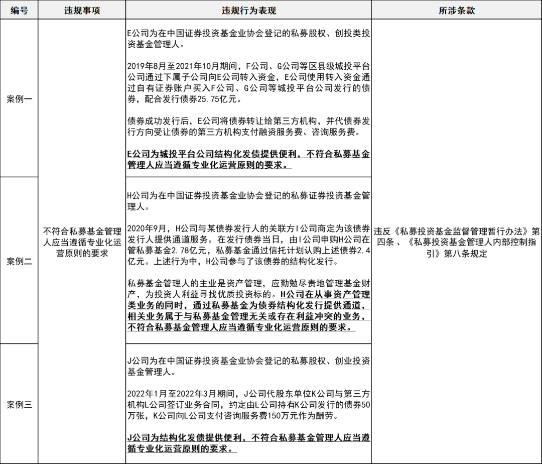
2024年5月15日,中基协在其官网公布了《近期私募基金违法违规警示案例》(以下简称《警示案例》)。《警示案例》共涉及6起结构化发债案件,在上期月度观察中,我们介绍了3起利用基金财产参与结构化发债、违反私募基金管理人信义义务的案例,本期我们继续介绍另外3起“私募基金管理人应遵循专业化运营原则——私募机构为结构化发债提供便利案例”。
中基协在3起私募机构为结构化发债提供便利案例的“案件指引”部分中指出“私募基金管理人应坚持专业化运营原则,不得从事非私募基金投资活动。私募基金管理人的专业化运作是市场金融秩序保障的重要要求,也是基金业健康发展的前提。”
3起案例的具体违规行为表现如下表:

【合规观察】
上述3个案例均涉及私募基金管理人为结构化发债提供不同方式的便利,根据《警示案例》,其均被认定为违反私募基金管理人专业化运营原则。
具体而言,案例一中,违规机构系私募股权、创投类投资基金管理人,其为结构化发债提供便利的方式为:违规机构通过自有证券账户认购城投平台公司发行的债券,并于事后转出给第三方,同时代债券发行方向该第三方支付融资服务费、咨询服务费。违规机构认购债券的资金,来源于城投平台公司的关联方。上述提供便利的方式尽管未涉及私募基金产品,但由于认购债券的资金来源于债券发行人的关联方,因此,相应资金由债券发行人关联方转入违规机构的行为,极有可能被认定为资金募集行为。进一步而言,管理人除涉及违反专业化运营原则,还可能涉及募集程序不规范、募集未进行备案、财产混同等其他多项违规行为。
案例二中,违规机构系私募证券投资基金管理人,其为结构化发债提供便利的方式为:违规机构发行私募基金产品并由债券发行人的关联方认购,该私募基金产品通过信托计划最终投向债券发行人发行的结构化债券。我们注意到,上述案例就其本质而言应当属于私募基金行业严格禁止的通道业务,违规机构不仅为结构化发债提供了便利、扰乱市场秩序,也违反了管理人的恪尽职守、谨慎勤勉义务。另外,我们还关注到,在本案中,违规机构尽管作为私募证券投资基金管理人,但其从事上述违规行为,亦被认定为从事与私募基金管理无关或存在利益冲突的业务,违反私募基金管理人专业化运营原则。
案例三中,违规机构系私募股权、创投类投资基金管理人,其为结构化发债提供便利的方式为:违规机构股东作为债券发行人,违规机构代其股东与第三方签订业务合同,约定第三方持有一定数量其股东发行的债券并由其股东向第三方支付相应酬劳。上述提供便利的方式较为隐蔽,其仅为合同的签署,且相关案例中并未提及违规机构存在向第三方付款、提供担保、承担其他义务的情况,因此,我们认为,违规机构提供相应便利对于结构化发债的促进作用相对较弱,但违规机构因上述行为而产生的违规代价相对较大。
另外,我们注意到,上述3个案例并未涉及私募基金管理人收取费用的情况,亦未涉及从债券发行人非关联的投资人处募资的情况,故上述3个案例与“私募基金管理人应当坚守信义义务底线——私募机构利用基金财产参与结构化发债案例”存在本质差异。
▐ 结语
8月公布的纪律处分案件数量较上月稍有增加,但被采取撤销管理人登记以及被暂停受理私募基金产品备案的违规机构占比较上月略有下降,行业纪律处分措施出现放缓的态势。本月违规机构向中基协提出申辩的数量和比例均进一步增长,多个机构同时采取向中基协提交听证申请以及提交书面申辩意见的救济方式,申辩意见被中基协部分采纳的机构数量亦有所增加,行业整体合规意识持续增强。
另外,经过两期的月度观察,我们完成了对中基协今年公布的6起《近期私募基金违法违规警示案例》的介绍,后续我们将持续关注涉结构化发债的纪律处分案件。