李潇等:欧盟及其成员国海洋塑料垃圾政策及对我国的启示

文章正文
发布时间:2024-10-14 10:31

摘 要:海洋垃圾已经逐渐成为一个全球性的新兴话题,尤其是塑料垃圾对于海洋环境具有破坏性的影响。我国目前还缺少海洋塑料垃圾的统一管理机制,对海洋塑料垃圾的防治还未有专门的战略规划,使得目前的污染防治成效不甚乐观,因此,整合各部门力量和资源,对海洋塑料垃圾防治进行统一规划、统一管理是关键。本文在对欧盟及其成员国的海洋塑料垃圾政策搜集和梳理分析的基础上,从塑料的生产和使用、入海塑料垃圾的处理、海洋中已有垃圾的处置三方面与我国进行了对比,并从海洋塑料垃圾的法律体系、行动计划、全过程管控、监测防治技术、宣传教育手段和全球治理等方面为我国加强海洋塑料垃圾污染防治提出了建议。

海洋塑料垃圾污染问题是世界性的环境问题(赵淑江等,2009;国峰等,2014),在2015年召开的第二届联合国环境大会上,海洋微塑料污染被列为与全球气候变化、臭氧耗竭等并列的重大全球环境问题,对公共卫生与环境的威胁与日俱增。随着全球、区域、国家层面的关注,海洋塑料垃圾问题近年来迅速发展成为各国加强海洋政治磋商、经济共荣和科学研究的热点议题(UNEP,2016)。党的十八大以来,习近平总书记对中国参与全球治理极为重视,指出中国将积极参与全球治理体系改革和建设,不断贡献中国智慧和力量。我国将切实履行公约,积极参与海洋垃圾管理的国际实践。

塑料污染对海洋环境极具破坏性,针对这一关键环境问题,国际社会目前已经有了政策反应,如在全球保护海洋环境免受陆上活动(GPA)框架下建立的全球海洋垃圾伙伴关系(GPML,2012),七国集团首脑会议通过的打击海洋废弃物的行动计划(2015)、联合国环境规划署发起的“清洁海洋”运动(2017)等。欧盟作为对全球政治和经济发展具有重要影响的区域组织,高度重视海洋塑料垃圾问题,从以下两方面做好海洋塑料垃圾污染应对:一是在循环经济工作背景下的欧盟塑料战略;二是通过海洋战略框架指令(MSFD),将海洋垃圾作为实现欧洲良好海洋环境状况的评判标准之一。本文对欧盟及其成员国现有的海洋塑料垃圾政策进行了搜集整理和梳理分析,综合评述了欧洲海洋塑料垃圾政策,并对我国加强海洋塑料垃圾污染的防治提出了管理建议。

1 欧盟及其成员国海洋塑料垃圾政策背景

欧盟塑料产业庞大,每年产生约2 600万吨塑料垃圾,回收率却不到30%,据估计,塑料材料只有5%的价值留存在经济中,其余价值均在一次性使用之后便丢弃,每年经济损失高达700~1 050亿欧元,迫切需要提升塑料垃圾回收率,倡导塑料产业循环绿色发展。2018年初,中国开始实施塑料废物进口禁令,欧盟塑料垃圾输出和处理压力陡增,塑料战略研究和企业回收技术升级改进势在必行。

在海洋塑料垃圾问题上,欧洲区域尺度的海洋公约和政策举措也非常活跃,甚至成为一些国家海洋保护的政策支柱:波罗的海海洋环境保护委员会2015年通过了“波罗的海海洋垃圾区域行动计划”,目标是到2025年大幅减少海洋垃圾,防止对沿海和海洋环境造成危害(HELCOM,2015)。奥斯陆巴黎保护东北大西洋海洋环境公约2014年同意制定“海洋垃圾区域行动计划”,以实现大幅度减少海洋垃圾的目标(OSPAR,2014)。联合国环境组织的“地中海行动计划”,其中具有法律约束力的海洋垃圾管理区域计划(IG.21/7号决定)目前正在实施。保护黑海防污染委员会制定了“关于保护黑海海洋环境免受陆地来源和活动的议定书”。除了区域级别的举措,在欧盟层面,欧盟委员会(EC)于2015年12月通过了“欧盟循环经济行动计划”,本行动制定了“塑料战略”。继“2030年可持续发展目标”确定海洋污染(包括海洋塑料垃圾)目标之后,欧盟委员会提出“到2020年将海滩上10种最常见类型的垃圾包括渔具垃圾减少30%的愿望目标”,欧洲塑料战略也将采取行动,以实现大幅减少海洋垃圾的目标。欧盟海洋战略框架指令(MSFD)也提出到2020年实现欧盟海域的良好环境状况(GES)的目标(Emily et al,2003),其中提到其区域必须符合“海洋垃圾的性质和数量不会对沿海和海洋环境造成伤害”的标准,才能被视为具良好的环境状况。

2018年1月16日,欧盟委员会发布《欧洲循环经济中的塑料战略》 (EU,2018),显示出欧盟积极应对海洋塑料垃圾的决心,这将有力推动欧洲各国联合行动、设置统一处理标准、制定海洋垃圾处理长远目标,为欧盟制定国家计划和行动提供统一方案,并便于各国成果交流和共享。

2 欧盟及其成员国海洋塑料垃圾政策

在欧洲,有关海洋垃圾应对的区域合作活动和区域行动计划数量已经相当可观,一些国家已经制定或正在制定海洋垃圾应对国家行动计划(IUCN, 2017)。

欧洲有关一次性塑料袋使用的国际法律法规和国际承诺比较多,如欧盟的废物管理法令(94/62/EC),特别是其修订法令(2015/720),由法国、瑞典和意大利等欧盟成员国联合发起的倡导所有参与国家推进消除一次性塑料袋使用的国际承诺等,凸显了国际组织在国家协调方面的重要性,为解决海洋塑料垃圾问题创造了机会。欧洲针对微塑料的政策多是一些产品(如某些化妆品)使用禁令和自愿承诺。由于对微塑料了解较少,许多国家目前还没有与之相关的政策,未对其潜在来源和相关问题予以关注。

2.1 影响海洋的塑料生产和使用政策

欧盟各国对塑料袋的使用采取了积极行动,采取倡议、立法等手段来减少塑料袋的生产和使用。比如,奥地利的农业、林业、环境、海洋等部门联合塑料袋主要生产企业和一些非政府组织一同达成了减少塑料袋生产和使用的倡议——“告别塑料袋”,目标是2019年将奥地利的塑料袋使用量削减50%。在国家层面,一些国家已经通过了限制塑料袋生产和使用的税令,如比利时(2007)、丹麦(1994)、匈牙利(2011)、爱尔兰(2001)、马耳他(2009)、葡萄牙(2015)和英国(2017),税令要求对一次性塑料袋和塑料餐具等征税。

另外,一些国家针对化妆品中存在的塑料微珠制定相关政策。意大利、瑞典、法国、芬兰、英国等国将全面禁止化妆品使用微塑料;奥地利在不含微塑料的化妆品上打上生态标签;德国在其海洋环境监测计划中加入了针对微塑料颗粒的监测及其对海洋环境影响的评价;比利时出版手册旨在避免不同行业将微塑料排放到环境中。

同样,一些国家已出台与塑料包装有关的政策。例如,保加利亚、克罗地亚、芬兰、爱沙尼亚、荷兰、马耳他和波兰,都对包装的生产、消费、丢弃和回收利用等作出了详细的规定。西班牙、瑞典和英国等国,已经实施了产品生产者责任条例,规定了产品以及包装的回收利用。

2.2 入海塑料垃圾处理的应对政策

在欧盟层面,许多国家都在海洋战略框架协议下制定了船舶或海源垃圾处置的国家措施。例如,比利时和意大利制定了研究和改进渔船及港口垃圾运输和管理的方法;瑞典制定了两项处理船基污染(包括塑料垃圾)措施的规定;荷兰建立了船舶一般废物的共同协议;德国明令禁止向远海区倾倒废弃物。一些国家则引用欧盟指令2000/59/EC中有关船舶废物和货物残留港口接待设施的相关规定,如波兰和比利时计划改进、开发、监督远海活动废物及货物残留的港口接待设备。希腊、波兰、斯洛文尼亚和意大利引用水框架指令2000/60/EC的相关规定来防治海表水径流污染。

在国家层面,很多国家已经建立了国内废弃物法律法规或包含塑料的计划,如爱尔兰、意大利、荷兰、希腊、丹麦、德国、芬兰、西班牙、英国等国的废弃物管理计划、条例、规定等。此外,一些国家也将区域和国际公约作为减少海源垃圾的法律工具。比如,芬兰和马耳他采用的《防止倾倒废弃物及其他物质污染海洋公约》;比利时、德国、希腊、爱尔兰、罗马尼亚等国采用的《防止船舶污染海洋公约73/78》。

2.3 海洋中已有塑料垃圾处置的政策

在欧洲,处理海洋中已有塑料垃圾的政策多与科学研究、监测项目和清理行动等有关。

渔业打捞方面,OSPAR缔约国宣称已经在实施《海洋垃圾捕捞方案》,通过渔民将海上打捞的垃圾运至港口的方式来清除海洋垃圾。德国、荷兰、英国等8国均已执行该方案;法国、意大利、西班牙等9国通过收集丢失或遗弃的渔网和其他废物、重新设计渔具等措施来减少海洋垃圾。

监测项目方面,法国生态部和海上交通部高度重视烟蒂及其毒性问题,正在对其影响和可回收性进行研究,希腊、荷兰、葡萄牙等8国制定了海洋垃圾研究计划和监测方案,奥地利农业部、林业部、环境部和水务部共同实施多瑙河监测计划,保加利亚和希腊实施海水浴场水质控制和监测。

研究措施方面,立陶宛对海洋环境中垃圾污染的入海方式、类型、数量及其对海洋生态系统造成的损害进行研究;荷兰政府开展各种改进微塑料监测方法的研究,开发监测淡水微塑料的方法,评估监测河流垃圾的可能性。

垃圾清理方面,荷兰、波兰和瑞典等9国还开展了海滩和海洋清理行动,主要包括提高防止乱抛垃圾意识、支持海滩清理自愿行动以及在水道和港口收集垃圾等;立陶宛也制定了有关陆地沿海地区垃圾管理的市政法律法规措施。

3 我国海洋塑料垃圾政策及与欧盟的对比

我国自2007年起,积极开展海洋垃圾监测治理工作,在沿海近岸50多个代表性区域组织开展了海洋垃圾监测与评价,监测区域主要包括公众关注度较高的区域以及潜在海洋垃圾较多、并可能对所在或邻近海域的环境质量和海洋功能产生影响的海域,如海水增养殖区、港口区、滨海旅游度假区和海水浴场等(高磊等,2016)。监测内容包括海滩垃圾、海面漂浮垃圾和海底垃圾的种类、数量、重量、来源等。监测结果显示,我国海洋垃圾密度较高区域分布在旅游休闲娱乐区、农渔业区、港口航运区及邻近海域。根据《中国海洋环境状况公报》 (国家海洋局,2010-2016),2010-2016年我国海面漂浮垃圾、海滩垃圾、海底垃圾中塑料类所占比例均大于50%;海面漂浮垃圾主要是塑料袋、塑料瓶和聚苯乙烯泡沫碎片,海滩垃圾主要是塑料袋、塑料片和聚苯乙烯泡沫碎片,海底垃圾主要是塑料袋和塑料碎片。自2016年起,我国还增加了管辖海域的微塑料试点监测站位、微塑料专题研究与防治调研、极地和大洋微塑料调查与监测等。

在政策管理方面,我国依据相关法律法规、技术标准以及国际公约,科学严格管理海洋垃圾,防止塑料垃圾等固体废物影响海洋生态环境。一是严格固体废弃物管理,加强滨海地区和涉海活动监管,控制海洋垃圾陆域输入、减少海上来源。我国陆续出台和制定了多项法律法规,包括《中华人民共和国海洋环境保护法》 《中华人民共和国固体废物污染环境防治法》 《中华人民共和国防治陆源污染物污染损害海洋环境管理条例》 《中华人民共和国海洋倾废管理条例》 《防治海洋工程建设项目污染损害海洋环境管理条例》 《防止船舶污染海域管理条例》、“水十条”等(吕建华,2013;何冰,2013);二是严格履行相关国际公约。自20世纪90年代,我国陆续缔结或签署了一系列国际环境公约(《联合国海洋法公约》、《防止倾倒废弃物及其他物质污染海洋公约》、《防止船舶污染海洋公约73/78》等),并参与有关海洋垃圾管理的国际协议、倡议及相关国际组织,如保护海洋免受陆源活动危害的全球行动计划(GPA)海洋垃圾议题、联合国环境署(UNEP)设立的海洋垃圾全球倡议、“西北太平洋行动计划(NOWPAP)”、“东亚海域环境管理区域合作计划(PEMSEA)”等(廖琴等,2015)。

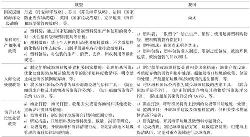
我国与欧盟的政策及措施对比见表1,我国目前尚无国家层面的海洋垃圾战略,也尚未对塑料微珠形成相关限制和监管;虽然我国海洋塑料垃圾法律体系已初具雏形,从塑料的生产和使用、入海塑料垃圾处理、海洋已有塑料垃圾的处置方面均有相关政策出台,但是这些政策多散落在多个法律中,还未有全面、综合调整海洋塑料垃圾的专门法律,这主要由于目前我国海洋塑料垃圾的管理涉及环保、海洋、农业、住建等多个部门,与此相关的现行法律对此尚无明确的界定和配套规定,无法进行持续有效的财政投入,造成实际管理过程中面临多头管理、权责不明、投入不足等问题(赵肖等,2016)。我国海洋塑料垃圾管理的下一步工作重点应放在多部门协调和整合上,出台专门法律和国家层面的统一行动计划,联合多方力量和资源实现对海洋塑料垃圾从源头、使用、流通到回收的全过程管控。

表1 我国海洋塑料垃圾政策措施与欧盟的对比

4 对我国海洋塑料垃圾污染防治的建议

4.1 健全海洋塑料垃圾污染防治法律体系

适时修订污染防治、城乡规划等相关法律法规,将海洋塑料垃圾污染防治明确纳入海洋环境保护法、水污染防治法、固体废物污染环境防治法等法律中,健全海洋塑料垃圾污染防治相关标准和技术规范,联合自然资源部、生态环境部、住房和城乡建设部、水利部、国家发展和改革委员会等多部门,落实海洋塑料垃圾管理的部门责任制,建立相关部门共同参与的协调机制。

另外,我国“限塑令”已实施10年,但收效甚微,根本原因在于“限塑令”没有深入到消费市场的每一个角落,相应的配套措施及奖惩手段缺乏,建议尽快修订、升级“限塑令”,对电商、快递、外卖等行业制定塑料袋使用规范,在政策制度和执行层面建立完整生态链。

4.2 出台海洋塑料垃圾污染防治行动计划

欧盟委员会发布的《欧洲循环经济中的塑料战略》为世界其他国家的海洋垃圾治理树立了榜样,同样,我国也急需出台海洋塑料垃圾防治行动计划,对海洋塑料垃圾防治进行统一规划、统一管理,整合各部门、地方政府、民间组织等多方资源,建立国家塑料管理体系,完善塑料废弃物管理系统,构建稳固的海洋塑料垃圾污染联防机制。

4.3 严格海洋塑料垃圾的全过程管控

从塑料的生产、使用、回收,陆源垃圾的向海流通,海源垃圾的管理等各个环节进行严格管控。一是在生产中鼓励使用环保和可回收材料替代塑料,延长塑料产品的使用寿命,提升塑料产品的回收利用率和循环利用率;利用生态设计和生态标签等方式增强公众对塑料的环保认识和选择;实施市场和非市场手段和激励措施,引导企业停止添加微珠到日化产品中,鼓励企业寻找更天然和可降解的磨砂颗粒,逐步淘汰个人护理用品、洗涤剂等产品中微塑料的使用。二是陆海统筹,陆源垃圾处理不当是海洋塑料垃圾污染的最大来源,控制陆源垃圾,建立入海排污口(河)塑料垃圾含量相关标准,提升沿海城市污水、雨水管网中塑料垃圾收集、拦截、处置能力,加强河、湖、湾长制塑料垃圾的管控职责,严格禁止海岸附近的垃圾堆放和非法入海倾倒。2018年1月我国正式拒收“洋垃圾”,这一举措不仅可以直接减少陆源垃圾量,而且可同时促进塑料生产和回收技术的提升。三是加强渔业弃置设施、养殖废弃物和海上旅游观光生活废弃物的收集和集中处理,限制或禁止水产养殖农业塑料设施的使用,严禁船舶垃圾和货物残留的违法排海,促进船舶废水废物垃圾的集中收集和回岸处理。

4.4 聚焦海洋垃圾和微塑料监测与防治技术

加强对海洋塑料垃圾的观测和识别,逐步掌握塑料垃圾的运动轨迹和成因,掌握海洋塑料垃圾的寄居体和集聚地,在此基础上,系统开展从河流到深海到极地等的海洋塑料调查、输运及生命周期研究,为更好地提出防治对策提供理论依据。另外,要开展与海洋垃圾和微塑料监管相关的技术和方法研究,建立我国海洋微塑料分析标准和监测方法,进行微塑料生态风险评估和研发污染源头管控等关键技术,以此提升我国在海洋微塑料污染监测、生态风险评估和管控方面的综合能力。

4.5 创新海洋垃圾防治宣传教育手段

从海洋垃圾防治宣传活动形式、规模、受众群体、公众积极性、参与深度方面提档升级,构建全民可参与的塑料回收行动,借鉴丹麦的“塑料瓶回收返现”政策,制定优惠或奖励政策鼓励公众回收塑料瓶,提高公众积极性,引入商业运作模式促使公众养成垃圾分类、塑料制品循环使用的习惯,引导公众逐步将绿色生活方式变成习惯和自愿行动,积极联合环保NGO等组织进一步推动海洋垃圾清理和海滩清扫活动,提高社会各界预防和控制海洋垃圾排放的意识。

4.6 参与海洋塑料垃圾全球治理

塑料垃圾由于其陆地来源的多样性和在海洋中的广泛漂流扩散而成为一个全球性的问题,对全球环境都是一个挑战,需要各国的共同努力来应对。欧盟层面的政策以及各区域海洋公约在各成员国的海洋垃圾防治中担任着非常重要的角色。中国也应积极参与全球垃圾治理国际事务,适时发出务实的国际承诺,宣传和鼓励海洋垃圾及微塑料治理政策和技术创新;主动与周边国家开展海洋塑料垃圾与微塑料治理双、多边合作,牵头研究制定区域性海洋塑料垃圾监测标准和行动计划,在海洋环境保护领域体现负责任大国的担当。

首页
评论
分享
Top