新华社北京3月23日电
关于2017年国民经济和社会发展计划执行情况与
2018年国民经济和社会发展计划草案的报告
——2018年3月5日在第十三届全国人民代表大会第一次会议上
国家发展和改革委员会
各位代表:
受国务院委托,现将2017年国民经济和社会发展计划执行情况与2018年国民经济和社会发展计划草案提请十三届全国人大一次会议审议,并请全国政协各位委员提出意见。
一、2017年国民经济和社会发展计划执行情况
去年以来,面对复杂多变的国际国内形势,在以习近平同志为核心的党中央坚强领导下,各地区各部门不断增强政治意识、大局意识、核心意识、看齐意识,深入学习贯彻习近平新时代中国特色社会主义思想和党的十九大精神,按照中央经济工作会议和《政府工作报告》部署,坚持稳中求进工作总基调,坚定不移贯彻新发展理念,认真执行十二届全国人大五次会议审议批准的2017年国民经济和社会发展计划,落实全国人大财政经济委员会的审查意见,坚持以提高发展质量和效益为中心,以推进供给侧结构性改革为主线,统筹推进稳增长、促改革、调结构、惠民生、防风险各项工作,经济运行稳中有进、稳中向好、好于预期,全年经济社会发展主要目标任务较好完成,计划执行情况总体良好。
(一)着力创新和完善宏观调控,经济运行保持在合理区间。扎实开展经济监测预测预警,准确把握国内国际经济形势走势趋势变化,在区间调控基础上加强定向调控、相机调控、精准调控,强化财政、货币、消费、投资等宏观政策的组合运用,保持宏观政策连续性和稳定性,高度重视重点领域风险防控,确保经济平稳运行。
一是经济增长保持在合理区间。国内生产总值82.7万亿元,增长6.9%,符合预期。


财政政策更加积极有效,财政支出结构调整优化,重点项目和民生支出得到有效保障。全国一般公共预算收入17.26万亿元,增长7.4%;财政赤字2.38万亿元,与预算持平。货币政策保持稳健中性,流动性基本稳定,社会融资规模和信贷平稳适度增长,采取定向降准、支农支小扶贫再贷款等差别化政策,加大对重点领域和薄弱环节的金融支持力度。12月末广义货币M2增长8.2%,社会融资规模存量增长12%。企业效益明显改善,全年规模以上工业企业实现利润7.52万亿元,增长21%,增速比上年加快12.5个百分点。
消费在经济发展中的基础性作用不断增强,旅游、文化、体育、健康、养老、教育培训等幸福产业服务消费进一步提质扩容,全年社会消费品零售总额增长10.2%,最终消费支出对经济增长的贡献率达到58.8%。

多措并举扩大有效投资,规范有序推广政府和社会资本合作(PPP)模式,全社会固定资产投资增长7%。投资结构持续优化,民生、高技术、工业技术改造等领域投资保持较快增长,高技术制造业、装备制造业投资分别增长17%和8.6%。

二是就业形势总体较好。深入落实“十三五”促进就业规划,持续完善更加积极的就业政策体系,就业创业服务不断加强,重点群体就业得到较好保障,高技能人才振兴计划、农民工职业技能提升计划等深入推进。全年城镇新增就业1351万人,年末城镇登记失业率3.90%。

全国居民人均可支配收入达到25974元,实际增长7.3%,高于国内生产总值增速0.4个百分点,农村居民收入增长继续快于城镇居民。

三是价格总水平基本稳定。价格监测分析预警调控不断完善。持续加大价格监管和反垄断执法力度。积极应对天然气价格波动等突发情况,开展专项监督检查,有效保供稳价。全年居民消费价格上涨1.6%。
四是重点领域风险防控稳妥推进。地方政府债务风险防控有序推进,股票、债券、期货、保险市场总体平稳,金融监管统筹协调加强。热点城市房地产市场交易量价变化趋于稳定。国家储备制度进一步健全。强化预期管理,提高政策公开性和透明度,市场信心不断增强。
(二)深入推进供给侧结构性改革,发展质量和效益不断提升。着力改善供给结构,减少无效供给,扩大有效供给,促进资源配置效率不断提高。
一是“三去一降一补”成效明显。钢铁、煤炭去产能年度目标任务超额完成,“地条钢”全面取缔,淘汰停建缓建煤电产能6500万千瓦。人口净流入大中城市住房租赁试点工作加快,房地产库存继续减少,年末商品房待售面积比上年末下降15.3%。企业杠杆率稳中趋降,年末规模以上工业企业资产负债率为55.5%,下降0.6个百分点。加大减税降费力度,全年为各类市场主体减负超过1万亿元。关键领域和薄弱环节补短板工作积极推进,生态环保、基础设施、贫困地区公共服务设施等领域投资保持较快增长,生态保护和环境治理业、水利管理业、农业投资分别增长23.9%、16.4%和16.4%,快于全部投资16.7个、9.2个和9.2个百分点。
二是实体经济振兴取得积极进展。制造强国建设迈出坚实步伐,“中国制造2025”加快落实,制造业创新中心、工业强基、绿色制造、智能制造等重大工程稳步实施,机械装备、石化医药、冶金建材、新材料、轻纺等产业转型升级步伐加快。《国务院关于深化“互联网+先进制造业”发展工业互联网的指导意见》(国发〔2017〕50号)出台,新能源汽车推广应用取得显著成效。轨道交通装备、工业机器人等重点领域增强核心竞争力三年行动计划持续推进。“中国品牌日”设立。
三是服务业向高效优质发展迈进。加快发展生产性服务业和生活性服务业,服务业创新发展大纲出台实施,新一轮服务业综合改革试点扎实推进。服务业增加值增长8%,对经济增长的贡献率达到58.8%,比上年提高1.3个百分点。

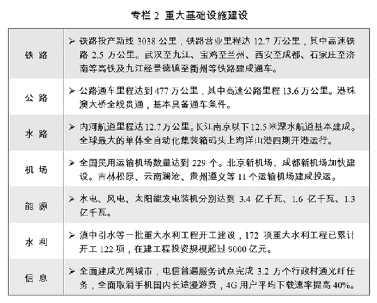
四是基础设施保障水平进一步提升。172项重大水利工程已累计开工122项,其中2017年新开工16项,现代综合交通运输体系加快完善,交通基础设施网络布局不断优化,全年铁路建设完成投资超过8000亿元,公路水路完成投资超过2万亿元,民航完成投资825亿元。多式联运加快发展,集装箱铁水联运量增长20%以上。能源生产和消费革命战略全面实施,能源基础设施网络建设统筹推进。

(三)积极推进农业供给侧结构性改革,农业农村发展新动能加快培育。农业现代化稳步推进,优质农产品比重持续提升,农业基础进一步夯实。
一是农业结构调整步伐加快。粮食总产量达6.18亿吨,籽粒玉米种植面积调减1984万亩,粮改饲面积超过1300万亩。高标准农田建设大力推进,一批高标准节水农业示范区扎实建设。粮食生产功能区、重要农产品生产保护区和特色农产品优势区建设积极开展。黑土地保护利用、耕地轮作休耕和土壤重金属污染治理试点深入推进,耕地质量得到保护提升。
二是农业农村改革稳步推进。完善稻谷、小麦最低收购价政策,深化玉米收储制度改革,调整完善棉花、大豆目标价格政策,粮食、棉花库存加快消化,粮棉油糖等大宗农产品市场运行平稳。发挥化肥、农药等农资储备吞吐调节作用,保障农资市场供应充足与价格基本稳定。农村集体产权制度改革稳步开展,农村承包地确权登记完成确权面积11.1亿亩。农村土地“三权分置”改革稳妥实施。
三是农村新产业新业态发展壮大。农产品电子商务发展迅速,休闲农业和乡村旅游蓬勃发展,新型农业经营主体不断增多。农村一二三产业融合发展加快,电子商务进农村综合示范、农村产业融合发展“百县千乡万村”试点示范工程深入实施,创建一批国家现代农业产业园,直供直销、创意农业、教育农园、智慧农业、田园综合体等新业态不断涌现,农业农村发展新动能加快集聚。
四是农业农村生产生活条件持续改善。农业节水加快推进,全国新增高效节水灌溉面积2165万亩,百万公里农村公路工程深入实施,新建改建农村公路28.5万公里,改造贫困农户危房190.6万户。农田水利、农村饮水安全巩固提升工程和粮油仓储物流设施、农产品冷链物流设施、公益性农产品批发市场等建设加快推进。中西部农村信息基础设施建设积极推进,县乡村物流网络加快完善。黄河下游滩区居民迁建工作全面开展。
(四)大力实施创新驱动发展战略,经济发展新动能加速成长。着力推进创新型国家建设,创新引领发展的第一动力作用进一步增强。
一是创新能力持续提升。全国研究与试验发展经费投入强度达到2.12%,科技进步贡献率提高到57.5%。

一批重大科技成果涌现,“慧眼”卫星成功发射运行,C919大型客机首飞,量子计算机研制取得重大突破,首艘国产航母顺利下水,海域可燃冰首次试采成功。全面创新改革试验深入推进,169项先行先试改革举措全面启动,其中13项改革举措向全国推广。北京、上海科技创新中心,北京怀柔、上海张江、安徽合肥三个综合性国家科学中心加快建设。国家实验室建设启动,国家重大科技基础设施建设持续推进。国家科技重大专项加速攻坚,“科技创新2030-重大项目”启动实施。研发费用加计扣除、股权激励和技术入股所得税优惠政策、完善高新技术企业认定办法等进一步落实,17家国家自主创新示范区、156家国家高新区形成区域创新发展的核心载体和重要引擎。

二是大众创业万众创新不断深化。《国务院关于强化实施创新驱动发展战略进一步推进大众创业万众创新深入发展的意见》(国发〔2017〕37号)印发实施。新支持92个国家双创示范基地建设,建成4298家众创空间、3255家科技企业孵化器和400余家企业加速器,第三届全国双创活动周及“创响中国”巡回接力活动成功举办。全年新登记企业达到607.4万户,增长9.9%,日均新登记企业达到1.66万户。

三是新兴产业蓬勃发展。“十三五”国家战略性新兴产业发展规划全面落实。集成电路、人工智能、大数据、数字经济、新一代信息基础设施、民用空间基础设施、通用航空、新型健康技术惠民等一批重大工程顺利实施。规模以上高技术制造业、工业战略性新兴产业和装备制造业增加值分别增长13.4%、11%和11.3%,比规模以上工业增加值增速快6.8个、4.4个和4.7个百分点。“互联网+”行动深入推进,推动实体经济振兴和加快转型升级。高铁网络、电子商务、共享经济、移动支付、基因检测等走在世界前列。移动宽带用户普及率达到81.4%。全年网上零售额达7.18万亿元,增长32.2%。
(五)全面深化经济体制改革,经济社会发展活力进一步释放。围绕构建有效的市场和有为的政府,持续拓展重要领域、关键环节改革的广度和深度。
一是“放管服”改革深入推进。全年共削减国务院部门行政许可事项和中央指定地方实施行政许可事项127项,市场准入负面清单制度试点扩大至15个省份。国家职业资格目录、政府定价经营服务性收费目录发布实施。“多证合一”改革全面实施,“证照分离”改革试点稳步扩大。出台企业投资项目核准和备案管理办法,集中修订了12部法律法规,核准项目前置要件精简为2项,其他前置审批事项与核准实现并联办理。“双随机、一公开”监管在价格、工商、质检、税务、海关等领域全面推行。政务信息系统整合共享深入推进,初步实现71个部门、32个地方“网络通”,16个重点领域“数据通”、“业务通”。
二是国企国资改革积极推进。已分三批在50家国有企业开展混合所有制改革试点。国有企业公司制改革基本完成,中央企业兼并重组步伐加快。国有资本投资、运营公司试点扎实开展,中央企业领导人员分类分层管理制度初步建立。国有资产监管进一步强化。
三是重点行业改革取得新进展。电力体制改革加快推进,电力市场化交易比重提高到26%,增量配电业务改革试点顺利开展。《中共中央国务院关于深化石油天然气体制改革的若干意见》实施,盐业体制改革全面推进。进一步加强垄断行业价格监管的意见出台,政府定价成本监审力度加大。行业协会商会与行政机关脱钩前两批试点全面完成。
四是财税和金融体制改革稳步推进。分领域推进中央与地方财政事权和支出责任划分改革,预算管理制度改革继续深化,完善增值税制度,扩大水资源税改革试点。国有商业银行和开发性、政策性金融机构改革持续深化,利率汇率市场化改革继续开展,人民币国际化稳妥推进,企业外债登记制管理制度深入落实。国务院金融稳定发展委员会正式成立,金融监管体制改革积极稳妥推进。
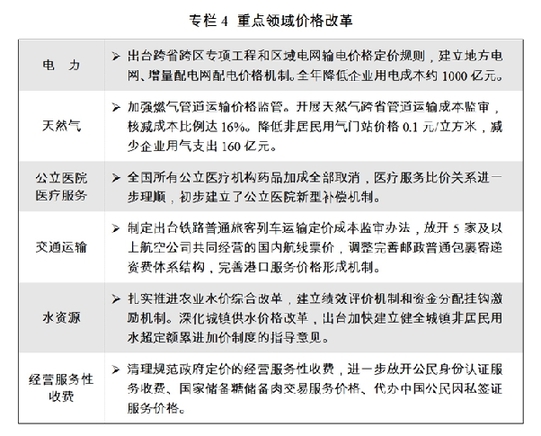
五是价格改革继续深化。全面深化价格机制改革的意见出台实施。持续推进能源领域价格改革,完成首轮省级电网输配电价改革,降低非居民用气基准门站价格,天然气全产业链价格监管制度基本建立。公立医院药品加成全部取消,公立医疗机构特需等医疗服务定价稳步放开。交通运输价格改革加快推进。水资源价格改革稳步推进。

六是公平竞争市场环境进一步健全。认真落实《中共中央国务院关于完善产权保护制度依法保护产权的意见》,配合推进民法典编纂工作,修订出台公安机关办理经济犯罪案件的若干规定。社会信用体系建设加快推进,国务院60多个部门签署4个守信联合激励备忘录和29个失信联合惩戒备忘录,制定奖惩措施超过100项。政务诚信体系建设积极推进,政务失信专项治理行动扎实开展。公平竞争审查制度加快推进。知识产权保护力度加大。
(六)以“一带一路”建设为重点,开放型经济新体制稳步健全。着力提高“引进来”水平,持续改善“走出去”结构,更深层次更高水平的全方位开放格局加快形成。
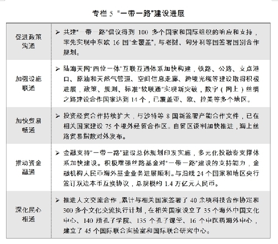
一是“一带一路”建设有力有序有效推进。首届“一带一路”国际合作高峰论坛成功举办。已与86个国家和国际组织签署“一带一路”合作文件101份。中欧班列累计开行6637列,其中2017年开行3673列。蒙内铁路建成投运,匈塞铁路、中老铁路、中泰铁路开工建设,雅万高铁建设积极推进。中俄原油管道复线工程建成。中白工业园、中泰罗勇工业园等境外园区稳步发展。

二是对外贸易回稳向好势头巩固发展。全年货物贸易进出口总额27.79万亿元,增长14.2%,扭转了连续两年下降的局面。外贸新业态新模式加快发展。服务贸易发展“十三五”规划印发实施,深入开展服务贸易创新发展试点。全国通关一体化继续推进,降低部分消费品进口关税。

三是利用外资规模企稳结构优化。扩大对外开放积极利用外资和促进外资增长的政策措施出台,修订外商投资产业指导目录,实施外商投资准入负面清单,内外资公平竞争环境进一步改善。辽宁、浙江、河南、湖北、重庆、四川、陕西等7个自贸试验区启动建设。全年实际使用外资1363亿美元,创历史新高,高技术制造业和高技术服务业利用外资增长较快,国家级开发区的开放平台作用明显增强。
四是境外投资发展规范有序。制定出台进一步引导和规范境外投资方向的指导意见、企业境外投资管理办法和对外投资备案(核准)报告暂行办法,企业境外投资便利化水平和规范化程度同步提高,企业对外投资更趋理性,主要流向制造业、租赁和商务服务业、批发零售业以及信息传输、软件和信息技术服务业。全年非金融类境外直接投资1201亿美元。
(七)深入推进城乡区域协调发展,新增长点增长极增长带加快培育。强化地区间一体联动,提升新型城镇化质量和水平,区域发展格局进一步拓展优化。
一是区域发展协调性增强。对革命老区、民族地区、边疆地区经济社会发展的支持力度进一步加大,沿边开发开放取得重要进展。西部大开发“十三五”规划印发实施,西部地区开发开放水平不断提升,全年新开工重点工程17项,总投资4941亿元。东北地区经济触底回暖迹象增多,国企改革、民营经济发展、优化营商环境、与东部地区对口合作等加快推进。中部地区发展活力和可持续发展能力不断提升,成为我国经济增长新的支撑。东部地区新动能加快培育壮大,泛珠三角区域合作迈出新步伐。资源枯竭城市转型发展、独立工矿区和城区老工业区改造、采煤沉陷区综合治理等有序推进。国家级新区引领作用进一步显现,临空经济示范区、承接产业转移示范区、产城融合示范区等建设扎实推进。全国海洋经济发展“十三五”规划加快实施。
二是京津冀协同发展迈出重要步伐。雄安新区正式设立。北京城市副中心加快建设。疏解北京非首都功能控增量、疏存量相关政策意见出台实施,一般制造企业、批发市场等疏解项目有序向外疏解转移。京津冀打通“断头路”和“瓶颈路段”扩容工作加快推进,大气污染联防联治取得成效,一批京津冀产业协同发展重大项目建成投产。京津冀产业协同发展基金投入运作。

三是长江经济带发展取得积极进展。全面落实《长江经济带发展规划纲要》,省际合作协商机制有效运行,“共抓大保护”格局初步形成。非法码头非法采砂整治、饮用水水源地安全检查等专项行动深入开展,负面清单、跨界断面考核等生态环保制度建设加快推进,水环境治理、水生态修复和水资源保护等重大工程大力实施。综合立体交通走廊加快建设,上海、武汉、重庆三大航运中心建设进展顺利,沪蓉、沪渝、沪昆高速公路全线通车。

四是粤港澳大湾区建设有序推进。《深化粤港澳合作推进大湾区建设框架协议》签署,合作编制粤港澳大湾区发展规划纲要工作加紧推进。国际科技创新中心建设实施方案编制工作顺利开展。港珠澳大桥全线贯通,基本具备通车条件。
五是以人为核心的新型城镇化建设扎实推进。农业转移人口市民化有序推进,户籍制度改革和居住证制度落地实施。全国常住人口城镇化率达到58.52%,户籍人口城镇化率达到42.35%,均比上年增加1个百分点左右。城镇化空间格局持续优化,长三角、长江中游、成渝、哈长、中原、北部湾等城市群规划加快实施,关中平原、呼包鄂榆等跨省区城市群规划编制完成。以市场化方式规范推进特色小镇和小城镇建设。新型城镇化综合试点取得积极进展。

(八)加强能源资源节约和生态环境保护,绿色发展取得新进展。单位国内生产总值能耗和二氧化碳排放量分别下降3.7%和5.1%,万元国内生产总值用水量下降5.6%,完成全年目标。
一是生态文明制度体系加快形成。福建、江西、贵州国家生态文明试验区建设稳步推进。健全国家自然资源资产管理体制试点积极推进,浙江、福建、河南、四川开展用能权有偿使用和交易试点。全面实施排污许可制度,全面推行河长制、湖长制进展顺利,扎实推进耕地草原河湖修养生息。生态保护补偿工作取得新进展,纵向补偿力度进一步加大,横向补偿试点范围进一步扩大。《建立国家公园体制总体方案》出台实施,三江源、东北虎豹、大熊猫、祁连山等国家公园体制试点积极推进。
二是主体功能区战略深入实施。《中共中央国务院关于完善主体功能区战略和制度的若干意见》、全国国土规划纲要印发实施,省级国土规划编制基本完成,新一轮土地利用总体规划编制工作启动,配套政策不断完善。“多规合一”空间规划改革扎实开展。重点生态功能区产业准入负面清单制度深入实施。资源环境承载能力监测预警长效机制建立健全。完成京津冀3省(市)、长江经济带11省(市)和宁夏回族自治区共15省份生态保护红线划定工作。
三是能源资源利用效率继续提高。开展2016年度能源消耗总量和强度“双控”目标责任评价考核。落实最严格的水资源管理制度、耕地保护和节约用地制度。矿产资源开发利用制度进一步健全,启动矿业权出让制度改革。培育壮大节能环保产业,加大能效、水效领跑者制度推广力度,加强再生资源规划引导,生产者责任延伸制度不断深化,资源循环利用基地建设启动,重点行业清洁生产评价指标体系编制出台。
四是环境治理和生态保护力度加大。中央环境保护督察实现31个省(区、市)全覆盖。大气、水、土壤污染防治三大行动计划深入实施。积极实施具备条件的燃煤机组超低排放改造,累计完成超过7亿千瓦。淘汰黄标车和老旧车300多万辆。2198家工业集聚区建成污水集中处理设施。京津风沙源带、岩溶石漠化区、三江源等重点区域山水林田湖草系统治理积极推进,退耕还林还草、天然林资源保护、生物多样性保护等重点工程深入实施,全年营造林面积预计23496万亩。重点流域农业面源污染综合治理、农牧交错带已垦草原综合治理和东北黑土地保护试点继续开展。生活垃圾分类制度实施方案出台。
五是应对气候变化工作积极开展。全国碳排放交易体系顺利启动。“十三五”控制温室气体排放工作方案深入落实,开展2016年度控制温室气体排放目标责任评价考核。统筹推进低碳发展试点示范,启动气候适应型城市建设试点。积极推动联合国气候变化波恩大会成功达成《斐济实施动力》成果。气候变化南南合作“十百千”项目进展顺利。
(九)着力保障和改善民生,人民生活水平进一步提升。坚持以人民为中心的发展思想,民生领域投入力度持续加大。
一是脱贫攻坚战取得重要进展。中央财政补助地方专项扶贫资金增长30.3%。安排中央预算内投资244亿元、中央财政贷款贴息资金72.49亿元用于易地扶贫搬迁。全年实现1289万农村贫困人口脱贫,340万人易地扶贫搬迁建设任务顺利完成,贫困发生率降至3.1%。聚焦深度贫困地区和特殊贫困人口,产业扶贫、教育扶贫、就业扶贫、科技扶贫、健康扶贫、生态扶贫扎实推进,以工代赈投入力度加强,基础设施和公共服务设施建设支持力度进一步加大。
二是社会保障体系不断健全。养老保险制度顶层设计取得关键性进展,划转部分国有资本充实社保基金实施方案印发实施。城乡居民基本医疗保险制度整合深入推进,异地就医直接结算取得重要突破,所有省级异地就医结算系统、所有统筹地区均与国家异地就医结算系统实现对接。高龄津贴制度已在全国31个省份和新疆生产建设兵团实现全覆盖。城镇职工基本养老和城乡居民养老保险参保人数分别达到4.02亿人和5.13亿人。城镇棚户区住房改造开工609万套。

三是基本公共服务体系进一步完善。“十三五”推进基本公共服务均等化规划出台,国家基本公共服务清单制度开始建立。九年义务教育巩固率93.8%,高中阶段教育毛入学率88.3%,财政性教育经费支出占国内生产总值比例继续超过4%。全部三级公立医院参加医联体建设,每千人口医疗卫生机构床位数达到5.66张。公共文化服务保障法正式实施,以县为单位加快落实国家基本公共文化服务指导标准和省级实施标准。全民健身指南发布,“十三五”国家老龄事业发展和养老体系建设规划印发实施。加强社会兜底保障,困难残疾人生活补贴和重度残疾人护理补贴受益人数均超过1000万,近6000万低保人员和特殊困难群众基本生活得到有效保障,农村留守儿童关爱保护体系全面构建,近50万孤儿和艾滋病毒感染儿童纳入政府保障。全面两孩政策持续推进,全年出生人口1723万人,年末总人口13.9亿人,人口自然增长率为5.32‰。


从2017年经济社会发展情况看,经济增长、就业、价格总水平、国际收支平衡等主要指标保持在合理区间,创新驱动、民生保障等反映发展质量和效益的指标进一步改善,总的完成情况是好的。
19个约束性指标中,16个指标完成全年目标,非化石能源占一次能源消费比重、地级及以上城市空气质量优良天数比率、地表水达到或好于Ⅲ类水体比例3个指标完成情况与全年目标存在差距。具体情况是:(1)在工业回升带动下,2017年火电发电量大幅增长,煤炭消费4年来首次转为正增长,而2017年特别是上半年来水情况较差,水电发电量增速低于往年,因此非化石能源占一次能源消费比重低于全年目标0.6个百分点。(2)2017年工业企业生产回暖,导致污染物排放上升,加上一季度气象条件极为不利,因此地级及以上城市空气质量优良天数比率低于全年目标1个百分点。(3)2017年全国水污染物排放量居高不下,加之平均降水量同比减少,因此地表水达到或好于Ⅲ类水体比例低于全年目标0.4个百分点。根据“十三五”规划要求,上述3个指标“十三五”期间应累计分别提高3个百分点、3.3个百分点以上和4个百分点以上,“十三五”前两年已分别提高1.7个、1.3个和1.9个百分点,后三年经过努力,仍有望顺利完成规划目标。
46个预期性指标中,44个指标运行情况符合或好于预期。全社会固定资产投资指标和服务贸易进出口额指标运行值与预期值存在一定差距。关于全社会固定资产投资指标,一方面,近几年来,我们坚持贯彻新发展理念,更加注重优化投资结构、提高投资效率,减少投资依赖。2017年在投资增速低于预期的同时,我国经济依然保持了稳中向好态势,体现了需求结构调整、发展动能转换的成效。另一方面,受投资回报率偏低、市场前景不明朗、营商环境有待进一步改善等影响,民间投资和制造业投资活力不强,导致全社会固定资产投资增速放缓。关于服务贸易进出口额指标,一方面,近几年来,服务贸易结构进一步优化,新兴业态快速发展,服务贸易创新发展取得积极成效,2017年服务出口增长10.6%,7年来首次高于进口增速。另一方面,主要受旅行进出口同比下降、统计口径调整等因素影响,服务贸易进出口额增速放缓,低于年初制定的预期目标。
总的来看,2017年经济运行稳中向好态势持续发展,决胜全面建成小康社会又向前迈出坚实一步。在国内外经济形势极其错综复杂的情况下,经济社会发展取得这样的成绩来之不易,这是以习近平同志为核心的党中央坚强领导的结果,是习近平新时代中国特色社会主义思想科学指引的结果,是党的十八大以来党中央、国务院一系列重大方针政策和重大举措累积效应的结果,更是全党全国各族人民共同奋斗、各方面工作久久为功的结果。五年来,各地区各部门以习近平新时代中国特色社会主义思想为指引,坚持稳中求进工作总基调,贯彻新发展理念,“十二五”规划胜利完成,“十三五”规划顺利实施。一是经济实力显著增强。国内生产总值从2012年的54万亿元增加到82.7万亿元,年均增长7.1%,对世界经济增长的贡献率超过30%。二是发展质量和效益明显提高。全国一般公共预算收入从11.7万亿元增至17.3万亿元。全员劳动生产率从人均7.3万元提高到10万元以上。居民人均可支配收入从1.7万元增至2.6万元,增速总体快于经济增长,城乡居民收入倍差由2.88∶1下降至2.71∶1。单位国内生产总值能耗降低20.9%。三是经济结构发生重大变革。需求结构“消费超投资”,最终消费对经济增长的贡献率提高了近4个百分点。产业结构“三产超二产”,服务业占国民经济的比重不断上升。区域发展格局不断优化,新型城镇化扎实推进,8000多万农业转移人口成为城镇居民。四是新旧动能加快接续转换。供给侧结构性改革扎实推进,有效改善了市场供求关系和企业盈利状况。创新驱动发展战略深入实施,天宫、蛟龙、天眼、悟空、墨子、大飞机等重大科技成果相继问世,新产业新业态新模式层出不穷,传统产业通过改造升级焕发生机。五是市场主体活力持续释放。营商环境不断优化,产权保护不断加强,公平竞争市场环境进一步健全。五年来,国务院部门行政审批事项削减44%,中央层面核准的企业投资项目减少90%,中央政府定价项目缩减80%。大众创业万众创新蓬勃发展,全国日均新登记企业从5400户上升到1.66万户,活跃度保持在70%左右,经济社会发展内生动力不断增强。六是改革开放全面深化。重要领域和关键环节改革取得突破性进展,主要领域改革主体框架基本确立。“一带一路”倡议由构想逐步变为现实,贸易大国地位更加巩固,利用外资保持稳定增长,我国对世界经济发展的影响力大幅提升。七是民生福祉得到有效保障。城镇新增就业6600万人以上,脱贫攻坚取得决定性进展,贫困人口减少6800多万。覆盖城乡居民的社会保障体系基本建立,基本公共服务均等化程度不断提高。八是生态环境建设保护力度持续加大。大气、水、土壤污染防治行动取得明显成效,重点区域PM2.5平均浓度下降30%左右,生态文明制度体系加快形成,环境状况得到改善。
五年来经济社会发展取得的历史性成就、发生的历史性变革,为党和国家事业取得历史性成就、发生历史性变革提供了重要物质条件,进一步坚定了全党全国各族人民对习近平新时代中国特色社会主义思想的高度认同,进一步凝聚了全党全国各族人民的思想共识,为推动高质量发展奠定了坚实的思想基础。
同时,我们也清醒认识到,国际环境仍然错综复杂,世界经济有望继续复苏,但不稳定不确定因素依然很多,主要经济体政策调整对全球产业布局和资本流动带来外溢影响,贸易和投资保护主义上升,地缘政治风险较多。从国内看,发展不平衡不充分的一些突出问题尚未解决。一是经济增长内生动力还不够足。消费升级面临供给瓶颈制约,汽车、住房两大消费热点趋于平稳,其他消费新增长点暂时难以形成足够支撑,消费增长后劲有待增强。受市场准入限制、上游产能过剩和下游利润空间收窄影响,部分领域投资仍然乏力。二是实体经济发展仍面临困难。制度性交易成本仍然较高,原材料、物流等成本压力较大,融资难融资贵问题仍比较突出,一些企业特别是中小企业经营困难。传统产业产能过剩问题尚未根本解决。农业农村基础依然薄弱。三是营商环境仍待优化。市场准入中的各类许可仍然较多,部分领域不合理制度规定清理不及时不到位,“玻璃门”、“弹簧门”、“旋转门”依然存在。政务服务的主动性和便利性仍需加强,群众和企业仍受证照多、办事慢之累,改革的获得感还不够强。四是创新能力不够强。基础研究、应用基础研究能力比较薄弱,特殊材料、关键零部件、工业母机等“卡脖子”问题仍较突出。创新创业平台有待完善,落实科技成果转化政策还存在一些障碍,公共科技资源对社会的开放共享程度有待提升,对新产业新业态新模式的包容审慎监管仍然经验不足、需要探索。五是生态环境保护任重道远。部分区域流域污染仍然较重,大气、水、土壤污染防治都需加大力度,农业农村污染问题突出,生态修复还有不少欠账,完善政策制度体系、补齐体制机制短板还需要长期扎实推进。六是民生领域还有不少短板。脱贫攻坚任务艰巨,农村仍有数千万贫困人口,且深度贫困人口占比大,越往后脱贫难度越大。城乡区域发展和收入分配差距依然较大,中低收入群体增收困难。群众在教育、医疗、住房、就业、养老等方面还面临不少难题。教育发展不平衡不协调问题仍然存在,学前教育、职业教育、特殊教育、网络教育、继续教育等仍是薄弱环节。医疗卫生结构布局不合理、基层服务能力不强。住房保障和供应体系仍待健全。高校毕业生、农民工、去产能分流安置职工等重点群体就业压力不减。养老服务供给不足,质量有待提高。七是金融等领域风险仍较突出。银行不良贷款、债券市场信用、资本市场波动等风险仍然较高,非法集资等金融犯罪活动时有发生。社会治理、国家安全也面临新的挑战,其他一些突出问题和潜在风险也不容忽视。对这些问题,我们将高度重视,积极调动各方面资源妥善应对,及时化解各类风险隐患,努力实现更高质量、更有效率、更加公平、更可持续的发展。
二、2018年经济社会发展的总体思路、主要目标和政策取向
2018年是贯彻党的十九大精神的开局之年,是改革开放40周年,是决胜全面建成小康社会、实施“十三五”规划承上启下的关键一年。做好2018年经济社会发展工作,要在以习近平同志为核心的党中央坚强领导下,以马克思列宁主义、毛泽东思想、邓小平理论、“三个代表”重要思想、科学发展观、习近平新时代中国特色社会主义思想为指导,全面深入贯彻党的十九大和十九届二中、三中全会精神,贯彻党的基本理论、基本路线、基本方略,坚持和加强党的全面领导,坚持稳中求进工作总基调,坚持新发展理念,紧扣我国社会主要矛盾变化,按照高质量发展的要求,统筹推进“五位一体”总体布局和协调推进“四个全面”战略布局,坚持以供给侧结构性改革为主线,统筹推进稳增长、促改革、调结构、惠民生、防风险各项工作,大力推进改革开放,创新和完善宏观调控,推动质量变革、效率变革、动力变革,特别在打好防范化解重大风险、精准脱贫、污染防治的攻坚战方面取得扎实进展,引导和稳定预期,加强和改善民生,促进经济社会持续健康发展。
(一)总体思路。
牢牢把握我国经济已转向高质量发展阶段这一基本特征,围绕贯彻新发展理念、加快建设现代化经济体系,建设创新引领、协同发展的产业体系,统一开放、竞争有序的市场体系,体现效率、促进公平的收入分配体系,彰显优势、协调联动的城乡区域发展体系,资源节约、环境友好的绿色发展体系,多元平衡、安全高效的全面开放体系,切实转变经济发展方式、优化经济结构、转换增长动力,打好三大攻坚战,努力跨越我国经济发展面临的关口,在质的大幅提升中实现量的有效增长,更好满足人民日益增长的美好生活需要。
一是坚持质量第一、效益优先,深化供给侧结构性改革。把提高供给体系质量作为主攻方向,大力破除无效供给,在中高端消费、数字经济、绿色低碳、人力资本服务等领域培育新增长点,支持传统产业优化升级,加快发展现代服务业,促进新旧动能接续转换,推动实现更高层次的供需动态平衡。
二是坚持把准工作的着力点和突破口,加快建设实体经济、科技创新、现代金融、人力资源协同发展的产业体系。强化创新对实体经济的引领和支撑作用,引导资本要素向实体经济特别是高新技术产业和先进制造业集中,充分激发各类经营主体创业创新活力,有效调动科学家、技术人员和其他人才的主动性、积极性和创造性。
三是坚持处理好政府和市场的关系,加快构建市场机制有效、微观主体有活力、宏观调控有度的经济体制。切实发挥市场在资源配置中的决定性作用,着力营造公平竞争市场环境,打通影响企业发展创业的各类堵点痛点难点。聚焦更好发挥政府作用,创新和完善宏观调控,更好发挥国家发展规划的战略导向作用,健全财政、货币、产业、区域等经济政策协调机制。
四是坚持目标导向和问题导向,突出抓重点、补短板、强弱项。着眼决胜全面建成小康社会,扎实推进“十三五”规划中期评估,统筹各方面资源力量,坚决打好三大攻坚战。紧扣社会主要矛盾变化,大力推进实施科教兴国战略、人才强国战略、创新驱动发展战略、乡村振兴战略、区域协调发展战略、可持续发展战略、军民融合发展战略。
(二)主要预期目标。
按照上述要求和思路,综合考虑需要和可能,提出2018年经济社会发展的主要预期目标:
——经济增长保持在合理区间。国内生产总值预期增长6.5%左右。主要考虑是:一方面,我国经济已从高速增长阶段转向高质量发展阶段,6.5%左右的经济增速与现阶段我国经济潜在增长率大体一致,体现了不过分追求速度、更加注重提高发展质量和效益的导向。另一方面,按照全面建成小康社会的要求,与“十三五”规划目标相衔接,6.5%左右的经济增速符合到2020年国内生产总值比2010年翻一番的目标要求,有利于稳定和引导市场预期。
——经济发展质量和效益不断提升。供给侧结构性改革取得新的进展,制造业优化升级加快推进,战略性新兴产业加快发展,服务业增加值增长7.6%左右,占国内生产总值的比重达到52.2%;消费和投资结构进一步优化,社会消费品零售总额增长10%左右,消费对经济增长的贡献率稳步提高,投资对优化供给结构的关键性作用得到有效发挥;全要素生产率提升,科技进步贡献率达到58.5%,研究与试验发展经费投入强度达到2.16%;宏观杠杆率保持基本稳定,各类风险有序有效防控;单位国内生产总值能耗降低3%以上,单位国内生产总值二氧化碳排放量降低3.9%,主要污染物排放量继续下降。更加重视这些质量、效益和结构指标,体现了推动高质量发展的要求。
——就业形势总体稳定。城镇新增就业1100万人以上,全国城镇调查失业率5.5%以内,城镇登记失业率4.5%以内。关于新增就业总量,既包含了2018年高校毕业生和中职毕业生,也考虑了安置化解过剩产能分流人员、退役军人和农民工就业,同时还综合考虑了退休腾退岗位等因素。关于失业率指标,今年首次将城镇调查失业率指标纳入预期目标,涵盖了农民工等城镇非户籍人口,能更全面准确反映就业状况,更突出解决当前结构性失业问题、提高就业质量的工作导向,更好体现共享发展要求。城镇调查失业率与城镇登记失业率并行使用,主要是为了平稳过渡。
——价格总水平基本稳定。居民消费价格涨幅3%左右,与去年目标值保持一致。保持价格目标稳定,有利于合理引导市场预期。同时,也考虑到去年的翘尾因素和今年的一些新涨价因素影响,包括前期上涨较快的原材料价格向下游传导、服务业价格上涨等。
——国际收支保持基本平衡。促进进出口稳中向好、外商直接投资总体稳定和境外直接投资平稳有序发展。这不仅是稳定宏观经济的客观需要,也是促进投资贸易结构优化、建设贸易强国、实现高水平对外开放的必然要求。今年世界经济复苏态势有望延续,国际贸易总体上仍会保持增长,我国将举办首届中国国际进口博览会,都有利于保持外贸平稳增长态势。同时,考虑到国际产业竞争更加激烈、针对我国的贸易保护和摩擦可能加剧等因素,保持外资外贸稳定向好仍需付出艰苦努力。
——民生福祉继续增加。再减少农村贫困人口1000万人以上,完成280万人左右易地扶贫搬迁建设任务。城乡居民收入增长与经济增长基本同步。户籍人口城镇化率提高1个百分点。教育、卫生、文化、养老等基本公共服务均等化水平进一步提高,社会保障覆盖面进一步扩大,全民参保计划全面实施。新开工城镇棚户区住房改造580万套。明确这些目标,体现了提高保障和改善民生水平的要求,有利于与全面建成小康社会目标要求相衔接。
(三)宏观经济政策取向。
财政政策、货币政策和产业政策、区域政策等要聚焦推动高质量发展,紧密围绕支持打好三大攻坚战、实现2018年经济社会发展预期目标,贯彻稳中求进工作总基调,正确处理“稳”和“进”的辩证统一关系,加强协同配合,把握好宏观调控的度,坚持在区间调控基础上加强定向调控、相机调控、精准调控,增强宏观调控的针对性、前瞻性和灵活性。
——积极的财政政策取向不变,要聚力增效。2018年赤字率拟按2.6%安排,比去年预算低0.4个百分点;财政赤字2.38万亿元,与去年预算持平;安排地方政府专项债券1.35万亿元,比去年预算增加5500亿元。继续实施减税降费,支持实体经济发展,预计全年再减税8000亿元以上,加上进一步清理各种收费,将减轻企业和个人负担1万亿元以上。进一步发挥好财政政策在促进结构调整和民生保障方面的重要作用,着力调整优化财政支出结构,加大对三大攻坚战的支持,更多向创新驱动、“三农”、民生改善等领域倾斜,严格控制一般性支出。中央对地方一般性转移支付增长10.9%,增强地方特别是中西部地区财力。
——稳健的货币政策保持中性,要松紧适度。2018年社会融资规模存量和广义货币M2预期增速均与2017年实际增速基本持平。管好货币供给总闸门,保持货币信贷和社会融资规模合理增长、流动性合理稳定,提高资金周转和服务实体经济的效率。有效引导利率水平,改革完善跨境资本流动监管,保持人民币汇率在合理均衡水平上的基本稳定。疏通货币政策传导渠道,用好差别化准备金、差异化信贷政策等工具,引导资金更多投向小微企业、“三农”和贫困地区。加强对创新驱动发展和新旧动能转换的金融支持,加大对国家重大发展战略、重大改革举措、重大工程建设的资金支持力度。健全货币政策和宏观审慎政策双支柱调控框架,完善金融监管。
——结构性政策要发挥更大作用。产业政策要聚焦服务国家战略、弥补市场失灵,突出导向功能,在人力资本提升、知识产权保护、科技创新激励等方面加大政策支持力度,完善有利于促进产业升级的节能、环保、安全、质量等标准,推动产业迈向中高端水平。区域政策要着力解决区域发展不平衡问题,加快建立区域协调发展新机制,发挥区域比较优势,引导各类要素在区域间有序流动,支持欠发达地区加快发展,推动发达地区转型升级。同时,加大生产、流通、分配、消费各环节结构性改革力度,增强消费对经济发展的基础性作用,强化投资对优化供给结构的关键性作用,促进有效投资特别是民间投资合理增长。
——社会政策要注重解决突出民生问题。坚持以人民为中心的发展思想,坚持在发展中保障和改善民生,按照既尽力而为又量力而行的原则,积极主动回应群众关切,在幼有所育、学有所教、劳有所得、病有所医、老有所养、住有所居、弱有所扶上取得新进展,强化社会政策托底功能,使人民群众有更多获得感、幸福感、安全感。
——改革开放要取得新突破。在保持经济社会大局稳定的前提下,在抓好已出台改革举措落实的同时,以完善产权制度和要素市场化配置为重点,推进国企国资、垄断行业、产权保护、财税金融、社会保障等基础性关键领域改革取得新突破。统筹国内国际两个大局,持续扩大对外开放,大幅放开市场准入,积极利用外资,有序引导规范对外投资,主动参与国际宏观经济政策沟通协调,积极推动国际经济规则调整和构建,加快形成全面开放新格局。
三、对2018年经济社会发展主要任务的建议
2018年,要深入贯彻习近平新时代中国特色社会主义思想,不折不扣落实党的十九大部署的重大方针政策、重大举措和重大任务,按照中央经济工作会议要求,着力抓好10方面工作。
(一)持续深化供给侧结构性改革。把发展经济的着力点放在实体经济上,推进中国制造向中国创造转变、中国速度向中国质量转变、制造大国向制造强国转变。
一是推动实体经济转型升级、提质增效。深入实施制造强国战略,开展“中国制造2025”国家级示范区建设,加快发展创新设计等服务型制造。实施新一轮制造业重大技术改造升级工程和增强制造业核心竞争力三年行动计划,推动轨道交通装备、智能机器人、高端医疗器械和药品等9个重点领域关键技术产业化。有力推进质量强国建设,弘扬劳模精神、工匠精神,深入推进质量提升行动和对标达标专项行动,实施新产业标准领航工程,扩大高质量产品、工程和服务供给。大幅压减工业生产许可证,全面推行“一企一证”,对企业多类产品实行一并核查。加快制造业智能化共性技术平台建设,开展重点行业工业互联网集成应用示范。设立“中国制造2025”产业发展基金。制定出台促进首台(套)重大技术装备示范应用的意见。积极推进新能源汽车、智能网联汽车加快发展。举办“中国品牌日”活动。开展服务业质量提升、服务业标准化发展等专项行动,推动服务业模式创新和跨界融合。全面落实新修订的中小企业促进法。
二是大力培育新动能。推动互联网、大数据、人工智能和实体经济深度融合,在医疗、养老、教育、文化、交通运输、流通、物流等领域,深入推进“互联网+”行动,推进实施新一代人工智能规划。实施新一代信息基础设施建设工程,加快推动第五代移动通信、量子通信等网络前沿技术应用部署,加大网络提速降费力度,引导和规范共享经济良性健康发展,建设一批共享经济示范平台。实施北斗产业园区创新发展专项行动,继续推动通用航空示范区建设。制定出台数字经济发展纲要和促进生物经济发展的政策性文件,组织实施数字经济试点重大工程。设立国家战略性新兴产业发展基金,实施集成电路、新型显示、生物产业倍增、空间信息智能感知等重大工程。
三是继续推进“三去一降一补”。加大“僵尸企业”破产清算和重整力度,综合运用市场化法治化手段,严格执行节能、环保、质量、安全等标准,继续化解钢铁、煤炭、煤电行业过剩产能,淘汰落后产能。今年再压减钢铁产能3000万吨左右,退出煤炭产能1.5亿吨左右,淘汰关停不达标的30万千瓦以下煤电机组。研究提升建筑用钢材标准,着力推进钢铁企业兼并重组,防范已化解的过剩产能复产。统筹做好去产能和保供应,努力实现煤炭供需动态平衡。支持企业多渠道分流安置职工,研究出台推动债务有效处置的政策措施。强化企业资产负债率和资本金约束,深入推进市场化法治化债转股,推动国有企业去杠杆取得扎实进展。因地制宜鼓励农业转移人口等新市民在城镇购房租房。按照三档并两档方向,调整增值税税率水平,重点降低制造业和交通运输业等行业税率,扩大对小微企业的所得税优惠范围。加强对违法违规收费的监管和整治。加大关键领域和薄弱环节补短板力度,精准有效改善供给质量,增强发展后劲。
四是加强水利交通能源等基础设施建设。今年要完成铁路投资7320亿元、公路水运投资1.8万亿元左右,水利在建投资规模达到1万亿元。再开工一批重大水利工程,加强中小河流治理、小型病险水库除险加固等水利薄弱环节建设。加快建设北京至沈阳、商丘经合肥至杭州、郑州至万州高铁,开工建设北京至雄安、和田至若羌等铁路。有序发展高速公路,支持普通国省干线提级改造。进一步完善通江达海、干支衔接的航道网络,提高干线航道通航能力和支线航道等级。积极推进北京、成都、青岛等新机场建设,推进一批枢纽机场改扩建和支线机场项目建设。支持符合条件的城市有序发展城市轨道交通。推动“互联网+”便捷交通建设,提升综合交通服务质量。加快构建便捷高效、绿色安全骨干物流基础设施网络。落实能源生产和消费革命战略,推进能源革命试点示范,开展非化石能源跨越发展行动,构建清洁能源消纳长效机制,加快传统能源清洁高效利用,加强电网、油气管网布局优化和互联互通,增强天然气供给保障能力和油气储备应急能力。
(二)加快建设创新型国家。深入实施创新驱动发展战略,进一步健全创新激励制度,不断提升企业创新力和产业竞争力。
一是加强国家创新体系建设。深入推进全面创新改革试验,尽快形成第二批可复制推广的改革成果。强化战略科技力量,加快落实科技改革政策。扎实推进科技创新中心和综合性国家科学中心建设,加快建设国家实验室和重大科技基础设施。研究设立综合性国家新兴产业创新中心,在若干战略领域建设国家工程研究中心,继续推动国家级制造业创新中心和国家级企业技术中心建设。鼓励领军企业牵头实施重大科技项目,推动科研院所、高校与企业融通创新,发展产学研深度融合的新型研发机构。加大对中小企业创新的支持,落实科研人员股权期权和分红等激励政策,加快推进国家重大科研基础设施、大型科研仪器等科技资源开放共享。
二是加快科技创新突破。制定加强基础研究、应用基础研究和技术创新工程的方案。制定科技重大专项梯次接续方案和重大成果转化及产业化政策。拓展实施国家重大科技项目,突出关键共性技术、前沿引领技术、现代工程技术、颠覆性技术创新,加快雾霾成因与治理研究,推进癌症等重大疾病防治攻关。深入实施人才强国战略,加强战略科技人才、科技领军人才、青年科技人才和高水平创新团队建设,强化高技能人才激励,加大海外高层次人才引进力度。
三是促进大众创业万众创新上水平。发挥大企业、科研院所和高校领军作用,建设创新创业资源共享平台,开展“双创示范基地十强百佳工程”和“创投基金十百千工程”,深入开展小微企业创业创新基地城市示范,鼓励发展创新型创业,促进科技成果转移转化与创新创业有机结合,支持企业、科研院所、高校建立专业化众创空间。将创业投资和天使投资税收优惠政策试点范围扩大到全国,支持引导地方改善小微企业融资环境。构建包容创新的监管制度。办好全国双创活动周、“创响中国”系列活动和各类创新创业赛事,在全社会持续营造浓厚“双创”氛围。
四是深入推进军民融合发展。全面启动国家军民融合重大示范项目建设。推进国家军民融合综合公共服务平台建设和中国军民融合网上线运行。建设国家军民融合创新示范区,开展经济建设项目贯彻国防要求、军民融合发展需求管理、国防知识产权转化应用等试点。启动运行国家国防科技工业军民融合产业投资基金。促进国防科技工业军民融合发展,构建军民融合科技协同创新体系。进一步消除阻碍军民融合的壁垒。构建军民融合统计和评价指标体系。支持国防军工生产能力建设。继续推进空域管理体制改革。
(三)深化基础性关键领域改革。加快建设充分发挥市场作用、更好发挥政府作用的经济体制,着力激发各类市场主体活力。
一是持续扩大“放管服”改革综合成效。深化简政放权,研究制定国务院部门权力和责任清单。在全国推开“证照分离”改革,大幅减少领取营业执照后的各类许可证。推行综合执法改革,全面实行“双随机、一公开”监管,推动跨部门双随机联合检查。加快构建以信用承诺、信息公示为特点的新型监管机制。优化政务服务,改进优化报建审批制度。加强政务服务标准化建设,大力推行“互联网+政务服务”,将国务院各部门整合后的政务信息统一接入国家共享平台,试点推进公共数据服务,在更大范围、更多领域推行网上审批。加快建立营商环境评价体系,逐步在全国推行。
二是着力完善产权制度。依法平等保护各类所有制经济产权,推动修改和废止不利于产权平等保护的法律法规,依法甄别纠正产权纠纷申诉案件,推进以产权保护为重要内容的政务诚信建设,营造支持民营企业发展的良好环境。落实激发和保护企业家精神的重点举措,健全企业家参与涉企政策制定机制,建立因政府规划调整、政策变化造成企业合法权益受损的依法依规补偿救济机制。推进知识产权综合管理改革试点。
三是加快要素市场化配置改革。深入推进户籍制度改革及公共服务等相关配套改革。加快完善土地二级市场制度。推动投融资体制改革全面落地,深化企业投资项目审批制度改革,推进企业投资项目承诺制改革试点,建立完善企业投资项目监管执法体系和政府投资项目稽察体系。推进公共资源交易市场化改革,构建公共资源交易数据共享平台体系。开展电力现货交易和天然气配售环节改革试点,推进矿业权出让制度改革,完善并有序放开油气勘查开采体制,制定石油天然气管道运营等重点领域体制机制改革实施方案。加强政府定价成本监审,深化电力、天然气、城镇供水、农业供水、医疗服务、铁路运输等领域垄断环节和公共服务价格改革。
四是构建竞争公平有序的市场体系。全面实施并不断完善全国统一的市场准入负面清单制度,破除歧视性限制和各种隐性障碍,放宽民间资本准入领域。清理废除妨碍统一市场和公平竞争的各种规定和做法,全面推行公平竞争审查制度,强化反垄断执法。建立健全信用法规和标准体系,完善守信联合激励和失信联合惩戒机制,加快推进社会信用体系建设。
五是深化国资国企改革。完善各类国有资产管理体制,以管资本为主加快转变国有资产监管机构职能,改革国有资本授权经营体制。加快国有经济布局优化、结构调整、战略性重组,以资本为纽带促进各类所有制企业优势互补,推动国有资本做强做优做大。积极稳妥推进国有企业股权多元化和混合所有制改革,进一步推动重点领域混合所有制改革试点,培育具有全球竞争力的世界一流企业。深化国有林区林场、农垦改革。

六是稳妥推进财税和金融体制改革。推进中央与地方财政事权和支出责任划分改革,制定收入划分改革方案。深化预算管理制度改革,提高国有资本经营预算调入一般公共预算比例,全面实施绩效管理,提高财政资金使用效率。推进综合与分类相结合的个人所得税制度改革。健全地方税体系,配合推进房地产税立法。加快金融体制改革,完善金融机构法人治理结构,改革金融监管体制,深化利率和汇率市场化改革,建立目标利率和利率走廊机制,促进多层次资本市场健康发展,提高直接融资尤其是股权融资比重。
(四)坚决打好防范化解重大风险、精准脱贫、污染防治三大攻坚战。调动各方面力量、采取更有力措施,着力提高防范抵御风险能力,着力提高脱贫质量,着力解决突出环境问题。
一是着力防范化解重大风险。加强金融风险防控,发挥好国务院金融稳定发展委员会的作用,建立健全宏观审慎管理制度和政策框架。有效防范和处置银行不良贷款,强化对影子银行等薄弱环节的监管,稳妥推进互联网金融风险专项整治,严厉打击非法集资、金融诈骗、非法放贷等违法犯罪活动,保护金融消费者权益。切实加强地方政府债务管理,积极稳妥处置存量债务,有效遏制增量,严禁各类违法违规举债、担保等行为。加快完善国家战略物资储备体系。建立健全风险识别和监测预警体系,完善应急处置机制,强化重大政策解读,合理引导市场行为和社会预期,守住不发生系统性风险的底线。
二是扎实推进精准脱贫。制定打好精准脱贫攻坚战三年行动指导意见,大力实施加大深度贫困地区支持力度推动解决区域性整体贫困行动方案。深入推进产业、教育、健康、生态和文化等扶贫,推进贫困村基础设施和公共服务体系建设。坚持扶贫与扶志、扶智相结合,建立健全稳定脱贫、防止返贫长效机制,增强贫困群众和贫困地区自我发展能力,强化对老年人、残疾人、重病患者等特定贫困人口的精准帮扶。加大深度贫困地区以工代赈力度,重点支持“三区三州”贫困乡村中小型公益性基础设施建设。深入实施东西部扶贫协作。加强对扶贫工作的考核监督,严肃查处挪占资金、弄虚作假、数字脱贫等违法违规问题。
三是持续加大污染防治力度。制定实施打好污染防治攻坚战方案和打赢蓝天保卫战行动计划,持续推进大气、水、土壤污染防治。着力解决弃风弃光问题,增加清洁电力供应。进一步优化能源消费结构,稳步推进浅层地能利用、燃煤锅炉节能改造、余热暖民等煤炭消费减量替代重点工程,因地制宜稳妥推进北方地区清洁取暖。推进交通运输结构调整,加快发展多式联运,提升铁路运输比例,继续淘汰老旧车。强化区域联防联控和京津冀等重点区域污染防治,下大力气降低PM2.5浓度、减少重污染天数。着力开展清水行动,全面排查集中式饮用水水源保护区,整治城市建成区黑臭水体,加快污水处理设施建设,加强农业面源污染防治。强化土壤污染管控和修复,开展重点地区工矿企业重金属污染耕地风险排查整治。加强固体废弃物和垃圾分类处置,坚决禁止“洋垃圾”入境。继续深化排污许可制度改革,实施工业污染源全面达标排放计划,强化排污者责任,健全环保信用评价、信息强制性披露、严惩重罚等制度,着力解决损害群众健康、社会反映强烈的突出环境问题。
(五)落实乡村振兴战略重大举措。坚持农业农村优先发展,新型城镇化和乡村振兴两手抓,加快形成工农互促、城乡互补、全面融合、共同繁荣的新型工农城乡关系。
一是强化城乡融合发展顶层设计。编制实施国家乡村振兴战略规划,指导各地区编制乡村振兴地方规划,重点强化县域乡村振兴规划编制实施。制定建立健全城乡融合发展体制机制和政策体系的意见措施,积极推进城乡建设统一规划、产业合理布局、基础设施互联互通,加快引导城市资金、技术、人才等现代要素向农业农村流动。
二是全面深化农村改革。巩固和完善农村基本经营制度,深化农村土地制度改革,基本完成承包地确权登记颁证工作,制定第二轮土地承包到期后再延长30年的具体办法。完善农民闲置宅基地和闲置农房政策,探索宅基地所有权、资格权、使用权分置改革。改进耕地占补平衡管理办法。完善农业支持保护制度,在现有200个产粮大县农业大灾保险试点基础上,选择部分产粮大县开展三大粮食作物完全成本保险试点。深化农村集体产权、集体林权、供销社等改革,保障农民财产权益,壮大集体经济。
三是确保国家粮食安全。加快粮食生产功能区、重要农产品生产保护区划定与建设,推进以高标准农田为重点的农业基础设施建设。加大优质粮食工程实施力度,加强安全保障和应急设施建设,完善粮情监测预警和应急供应体系。深化农产品收储制度改革,完善稻谷、小麦最低收购价政策,加快消化粮食库存,健全食糖价格形成机制。改革完善中央储备粮管理体制,推进粮食安全保障立法,全面加强粮食流通监管。整合完善农资储备制度。
四是构建现代农业产业体系、生产体系、经营体系。深入推进农业供给侧结构性改革,加快推进农业由增产导向转向提质导向。开展乡村产业振兴行动,大力发展现代化农林牧渔业,创建一批国家级特色农产品优势区,实施特色优势农产品出口提升行动。推进农业废弃物资源化利用,加强国家农业可持续发展试验示范区建设。支持绿色品种技术生产研发推广,实施现代种业竞争力提升和农产品质量安全提升行动。扩大耕地轮作休耕制度试点。加快研制大型联合收割机、新型高性能拖拉机等先进适用农机装备。深入推进农村一二三产业融合发展,大力发展数字农业、“互联网+农业”和遥感技术应用,建设国家农村产业融合发展示范园。启动新型农业经营主体培育工程,发展多种形式适度规模经营。加强面向小农户的社会化服务。
五是建设美丽宜居乡村。加快改善农村水利、交通、通信、电网、环保、物流等基础设施,组织实施“百兆乡村”示范,加强农村饮水安全保障。稳步开展农村人居环境整治三年行动,实施农业资源与生态环境保护工程。推进农村“厕所革命”,实施农村生态清洁流域建设,梯次推动乡村山水林田路房整体改善。新建改建农村公路20万公里,新增通硬化路建制村5000个。完善农村医疗、教育、文化等公共服务体系。加大对古镇、传统村落、传统建筑等保护力度,提升乡村规划建设水平,防止大拆大建。
(六)贯彻落实区域协调发展战略。加强分类指导,细化区域政策,加大对重点地区的帮扶力度,逐步缩小区域发展差距。
一是大力推进区域协调发展。加大力度支持革命老区、民族地区、边疆地区、贫困地区发展,加快建设交通、水利、能源、通信、物流等重大基础设施。落实和完善支持新疆、西藏和四省藏区经济社会发展政策措施,深入开展对口支援。加大对边民扶持力度,确保边疆巩固、边境安全。加大西部开放力度,制定西部大开发新的指导意见,推进沿边重点开发开放试验区和贵州、宁夏内陆开放型经济试验区建设。深化改革加快东北等老工业基地振兴,全面开展东北地区与东部地区对口合作,引导资源型城市培育发展新动能。发挥优势推动中部地区崛起,加快推进“一中心、四区”建设,制定实施淮河、汉江生态经济带发展规划。创新引领率先实现东部地区优化发展,推动长三角一体化发展和泛珠三角区域合作发展。出台大运河文化带建设总体规划。壮大海洋经济,研究制定坚持海陆统筹加快建设海洋强国的指导意见和实施方案,大力推进海洋经济示范区建设,实施流域环境和近岸海域综合治理,推进海岛海水淡化工程,出台加强科学有效围填海管控的意见。促进国家级新区持续健康发展,有力有序推进临空经济示范区、承接产业转移示范区、产城融合示范区等建设,发挥新引擎、新示范、新样板作用。
二是以疏解北京非首都功能为“牛鼻子”推动京津冀协同发展。高起点规划、高标准建设雄安新区,编制实施雄安新区规划纲要和深化改革扩大开放指导意见,启动建设一批重大项目。加快北京城市副中心建设,稳妥有序推进北京市级机关和市属行政部门搬迁。以疏解北京非首都功能为重点,有序转移人口,保持合理的职业结构。优化京津冀资源配置,推动合作共建特色产业园区,强化区域污染联防联控,建好首都水源涵养功能区与生态环境支撑区,巩固和扩大交通、生态、产业三个重点领域率先突破取得的成效,在社会事业、资源保障等方面取得实质性进展。
三是以生态优先、绿色发展为引领推进长江经济带发展。加快推进水污染治理、水生态修复、水资源保护“三水共治”,深入开展非法码头、非法采砂、化工污染等专项治理行动,推进重要支流协同治理。加强断面水质监测预警、流域生态补偿、负面清单管理等制度建设,实施生态修复与环境保护重大工程,加强森林、湿地生态修复和水生生物多样性保护,启动在长江流域水生生物保护区全面禁捕,开展绿色发展试点示范。加快发展江海联运,完善多式联运体系,实施消除铁路瓶颈路段和高速公路未贯通路段工程。
四是积极推动粤港澳大湾区建设。编制实施粤港澳大湾区发展规划纲要,加快建立协调机制,推动基础设施互联互通,构建“极点带动、轴带支撑”网络化空间格局,建设国际科技创新中心和具有国际竞争力的现代产业体系,创新通关模式,提升通关效率,打造宜居宜业宜游的优质生活圈。进一步推动前海、南沙、横琴开发开放,发挥三大平台在大湾区建设中先行先试和辐射带动作用。
五是深入推进以人为核心的新型城镇化。加快实施1亿非户籍人口在城市落户方案,放宽城市落户条件,深入实施“人地钱”配套政策,全面落实居住证制度,鼓励有条件的地方扩大对居住证持有人的公共服务范围并提高服务标准。健全进城落户农民农村土地承包权、集体收益分配权自愿有偿转让机制,探索宅基地使用权自愿有偿退出机制。全面实施城市群规划,提高城市群质量,推进大中小城市网络化建设,有序推进县改市和小城镇、特色小镇健康发展。加快城市排水防涝、地下综合管廊建设,大力发展绿色城市、海绵城市、智慧城市、生态园林城市、人文城市。
(七)切实发挥消费和投资有效作用。扩大居民消费,促进有效投资,形成供给结构优化和总需求适度扩大的良性循环。
一是完善促进消费的体制机制。继续推进实施“十大扩消费行动”,支持社会力量进入医疗、养老、教育、文化、体育等领域,推动互联网与养老、医疗、家政、快递等服务业融合发展。大力支持健康产业发展,建设优质养老服务供给体系。推进家政服务提质扩容,推动家政服务从业人员职业化建设。
二是积极壮大消费新增长点。支持新能源汽车消费,鼓励地方对新能源汽车的购买和通行便利给予支持。扩大汽车平行进口试点范围。鼓励和引导节能、环保、低碳等绿色产品消费。培育壮大智能家居、可穿戴设备等新兴信息消费,推动数字家庭、远程定制、体验分享等新兴消费领域发展。推动数字消费,加快电子商务和实体销售融合发展。加速升级旅游消费,实施入境旅游提升计划,落实带薪休假制度,降低重点国有景区门票价格,提升旅游质量,大力发展全域旅游,推动邮轮经济发展。
三是进一步优化消费环境。规范和引导共享单车等消费新模式科学有序发展。全面取消二手车限迁政策。促进内外销产品“同线同标同质”,促进中华老字号传承发展。建立消费者参与标准化工作的机制。加快推进重要产品追溯体系建设,加强重点行业和领域消费侵权查处,加强市场监管,开展跨领域跨区域联合打假,开展放心消费创建活动。
四是聚焦重点领域优化投资结构。继续发挥政府投资引导作用,安排中央预算内投资5376亿元,比上年增加300亿元,加大对“三农”、创新驱动、生态环保、民生改善、安全保障能力建设等领域的支持,加强水利、铁路、公路、水运、航空、管道、电网、信息、物流等基础设施网络建设。推动出台政府投资条例。认真落实支持民间投资的政策措施,营造稳定、透明、公平投资环境,支持民间资本进入油气、电信等领域。规范有序推广政府和社会资本合作(PPP)模式,鼓励民间资本参与,利用多种运作方式盘活存量资产,回收资金精准用于补短板、强弱项,形成良性投资循环。
(八)推动形成全面开放新格局。坚持引进来和走出去并重,加快培育国际经济合作和竞争新优势。
一是积极推进“一带一路”建设。落实好“一带一路”国际合作高峰论坛成果,建立健全长效机制。继续推进“一带一路”国际合作及发展战略和规划对接。发挥金融对“一带一路”建设的促进作用。加快推进铁路、公路、通信、电网、港口、产业合作园区、能源基础设施等项目建设,加强政策规则标准三位一体“软联通”。推动中欧班列健康有序发展。推进数字(网上)丝绸之路建设和空间信息走廊建设与应用。深化人文交流合作。加强安全风险防范。
二是扎实推进贸易强国建设。加快提升出口质量和附加值,鼓励高新技术、装备制造、自主品牌产品出口。促进对外贸易平衡,积极扩大进口,下调汽车、部分日用消费品等进口关税。深化服务贸易创新发展试点,增强服务外包示范城市的辐射带动作用。推动外贸转型升级基地、贸易平台和国际营销服务体系建设,支持中西部和东北地区承接加工贸易转移,鼓励发展飞地经济。培育贸易新业态新模式,支持跨境电商等各类新业态健康发展。
三是促进利用外资稳定增长和结构优化。全面实行准入前国民待遇加负面清单管理模式,有序放宽市场准入,扩大金融、电信、教育等领域对外开放,全面放开一般制造业。完善外资相关法律,保护外商投资合法权益。高标准高质量推进自贸试验区建设,赋予自贸试验区更大改革自主权,探索建设中国特色自由贸易港。积极稳妥推进资本市场双向开放。完善全口径跨境融资宏观审慎管理。建立健全全口径外债监管体系,切实有效防范外债风险。
四是引导对外投资平稳有序发展。创新对外投资方式,深化国际产能合作,推进境外经贸合作区建设,以投资带动贸易发展和产业发展。创新投融资机制,便利人民币在贸易投资中的使用,形成人民币国际化新格局。健全境外投资法律法规和监测服务平台。完善对外投资备案报告,实现全口径全过程监管,加强境外投资服务保障。
五是主动参与和推动经济全球化进程。全力办好博鳌亚洲论坛年会、上合组织峰会、中非合作论坛峰会以及首届中国国际进口博览会等主场外交。支持联合国、二十国集团等发挥全球治理主要平台作用,推动亚太经合组织、金砖国家合作机制等发挥作用。不断深化多双边投资经贸合作,支持多边贸易体制,促进高水平的贸易和投资便利化。
(九)提高保障和改善民生水平。大力推进社会领域供给侧结构性改革,着力补齐公共服务短板,努力满足人民日益增长的美好生活需要。
一是提高就业质量和居民收入水平。坚持就业优先战略,落实完善积极就业政策。统筹实施国家高技能人才振兴计划,大规模开展职业技能培训,同步推进产业结构调整和劳动者素质提升。鼓励创业带动就业,落实支持农民工等人员返乡下乡创业新政策。提供全方位公共就业服务,深入实施高校毕业生就业创业促进计划和基层成长计划。稳妥有序做好化解过剩产能过程中的职工安置工作,统筹做好就业困难人员、退役军人等群体就业工作。积极缓解结构性就业矛盾,解决好性别歧视、身份歧视问题。完善工资水平决定机制、增长机制和支付保障机制,推进城乡居民增收和专项激励计划试点,深化收入分配领域配套改革,促进城乡居民收入稳定增长,推动城乡收入差距进一步缩小。
二是推动建立多层次社会保障体系。改革完善基本养老保险制度,提高企业和机关事业单位退休人员基本养老金及城乡居民基础养老金水平,适度提高城乡低保标准和优抚补助标准。开展个人税收递延型商业养老保险试点。分批实施划转部分国有资本充实社保基金。深入推进城乡居民基本医保制度整合,完善城乡居民大病保险制度。巩固完善跨省异地就医住院费用直接结算,进一步扩大联网基层医疗机构范围。提高城乡居民基本医保人均财政补助标准。推进全国统一的社会保险公共服务平台建设。进一步完善城乡社会救助制度和慈善事业制度。持续开展农村危房改造,推动老旧小区改造。
三是不断增强公共产品和服务供给能力。进一步提高基本公共服务均等化水平,制定基本公共服务标准体系指导意见。坚持教育优先发展,深化教育领域综合改革,促进城乡义务教育一体化发展,持续改善薄弱学校基本办学条件,着力解决中小学生课外负担重、“择校热”、“大班额”等突出问题。多渠道增加学前教育资源供给,加强婴幼儿照护和儿童早期教育服务。推进普及高中阶段教育。深化产教融合,拓宽社会力量举办职业教育空间,扩大企业新型学徒制和现代学徒制试点。加快“双一流”建设。发展民族教育、特殊教育、继续教育和网络教育。加强师资队伍和师德师风建设。2018年,九年义务教育巩固率预期目标达到94.2%,高中阶段教育毛入学率预期目标达到88.9%,普通高等教育本专科招生预期目标达到755万人。深入实施健康中国战略,提升全民健康素质。深化医药卫生体制改革,推进分级诊疗,加强基层医疗卫生服务体系和全科医生、儿科医生队伍建设,实施新一轮改善医疗服务计划,提升疑难病症诊治能力,健全药品供应保障制度,支持中医药事业传承创新发展。推进实施食品安全战略。全面放开养老服务市场,推进医养结合,大力推进实施社会服务兜底工程。切实加强妇女、未成年人、残疾人等社会群体权益保护,健全农村留守儿童和妇女、老年人关爱服务体系,加快推进无障碍环境建设。推动实施国家人口发展规划,研究制定国家积极应对人口老龄化中长期规划,进一步完善全面两孩配套政策,健全人口预测预报预警机制。完善公共服务法律体系。贯彻落实公共文化服务保障法,构建现代公共文化服务体系,实施文化惠民工程,推进基层综合性文化服务中心建设,扎实推进国家图书馆国家文献战略储备库等国家级重点文化项目建设。深入推进中华优秀传统文化传承发展。繁荣发展哲学社会科学,建好中国特色新型智库。实施全民健身计划,加强公共体育设施建设和利用,加快发展体育产业。严格落实安全生产责任制,推进防灾减灾救灾体制机制改革,加强社区治理体系建设,健全公共安全体系。
四是加快住房制度改革和长效机制建设。坚持“房子是用来住的、不是用来炒的”定位,继续实施分类调控,因城因地施策,满足自住需求,坚决抑制投机性需求。改革住房公积金制度,研究设立国家住宅政策性金融机构,建立健全促进房地产市场平稳健康发展的长效机制,加快建立多主体供应、多渠道保障、租购并举的住房制度。发展住房租赁市场特别是长期租赁,保护租赁利益相关方合法权益。加大公租房保障力度,对低收入住房困难家庭要应保尽保,将符合条件的新就业无房职工、外来务工人员纳入保障范围。支持北京、上海等城市开展共有产权住房试点。
(十)加大生态文明建设力度。坚持实施可持续发展战略,促进经济发展与生态环境改善良性互动,加快建设美丽中国。
一是建立健全绿色低碳循环发展的经济体系。研究制定推进绿色产业发展的政策措施,壮大节能环保、清洁生产、清洁能源产业。继续实施能源、水、建设用地总量和强度“双控”,开展国家节水行动、重点用能单位“百千万”行动。建立健全用能、用水、碳排放权初始分配和交易制度,深入推进生产者责任延伸制度。推进资源循环利用基地建设、大宗固体废弃物综合利用、农业循环经济发展,继续实施园区循环化改造。完善促进绿色发展的价格政策体系。大力发展绿色金融,积极发行绿色债券。实施环境保护税法。
二是加强生态系统保护。统筹山水林田湖草系统治理,实施重要生态系统保护和修复重大工程。加快生态保护红线、永久基本农田、城镇开发边界三条控制线和城镇空间、农业空间、生态空间划定工作。启动大规模国土绿化行动,推进水土流失综合治理。扩大退耕还林还草,继续实施退牧还草,健全耕地草原森林河流湖泊修养生息制度,适时启动祁连山生态搬迁。深化国土综合整治,推进矿山地质环境恢复治理。
三是加快生态文明体制改革。推动国家生态文明试验区和生态文明先行示范区加快制度创新,改革生态环境监管体制,健全自然资源资产产权制度,加快建设国有自然资源资产管理和自然生态监管机构。健全国土空间开发保护制度,大力实施国土规划和国土综合整治,开展资源环境承载能力监测预警。完善主体功能区配套政策,在浙江、江西、贵州、青海等地开展生态产品价值实现机制试点。全面建立河长制、湖长制。推进国家公园体制配套制度建设,构建以国家公园为主体的自然保护地体系。研究建立市场化、多元化生态补偿机制。
四是积极推行绿色生活方式。推广绿色惠民技术,扩大绿色消费,举办全国节能宣传周和全国低碳日系列活动,推进城市垃圾分类,开展节约型机关、绿色家庭、绿色学校、绿色商场、绿色建筑、绿色生态社区、绿色出行创建活动。
五是积极应对气候变化。加快推进全国碳市场管理制度建设、基础设施建设和能力建设。进一步加强控制温室气体排放相关工作。深化低碳发展试点示范和气候适应型城市建设试点。建设性引导气候变化国际谈判,继续推动气候变化南南合作。
支持香港、澳门融入国家发展大局,以粤港澳大湾区建设、粤港澳合作、泛珠三角区域合作等为重点,深化内地与香港、澳门的投资经贸合作,完善便利香港、澳门居民在内地发展的政策措施。支持香港巩固提升国际金融、航运、贸易三大中心地位,强化全球离岸人民币业务枢纽地位,进一步推动内地和香港在信息、公路、铁路、港口、机场等基础设施领域加强合作。进一步支持澳门建设世界旅游休闲中心、中国与葡语国家商贸合作服务平台,办好澳门国际贸易投资展览会和国际基础设施投资与建设高峰论坛。进一步推进海峡两岸经贸关系发展,扩大两岸经济文化交流合作,逐步为台湾同胞在大陆学习、创业、就业、生活提供与大陆同胞同等的待遇,增进台湾同胞福祉。
各位代表,做好2018年经济社会发展工作意义重大,任务艰巨。我们要更加紧密地团结在以习近平同志为核心的党中央周围,高举中国特色社会主义伟大旗帜,以习近平新时代中国特色社会主义思想为指导,自觉接受全国人大的监督,虚心听取全国政协的意见和建议,凝心聚力、改革创新,真抓实干、攻坚克难,促进经济社会持续健康发展,为决胜全面建成小康社会、开启全面建设社会主义现代化国家新征程打下坚实基础。