欧盟农业农村政策的...中国农村研究网

文章正文
发布时间:2024-10-30 23:50

【摘 要】欧盟及其主要成员国的农业农村政策经历了从注重建设共同农业市场、推进农业现代化到广泛关注农村经济社会发展、居民就业和生活、资源环境保护等多元问题,推动城乡融合发展的演变过程。目前,欧盟正着力创新竞争导向的多元化农业农村经济发展政策,构建魅力导向的农村社区发展政策,增强创新导向的农村组织培育政策,完善兼容导向的自然环境保护政策。欧盟农业农村政策的演变对中国实施乡村振兴战略的启示主要体现为:注重建立城乡平等的发展合作伙伴关系;通过法律法规和规划体系框定农业农村发展的重点;自下而上激发各方参与农业农村发展的积极性;通过增强不同政策之间的互补性,增强政策执行的灵活性、策略性,简化冗余政策、废止过时政策来提高政策实施效率。

【关键词】欧盟;农业农村政策;乡村振兴


一、引言

党的十九大作出实施乡村振兴战略的重大决策部署后,需要尽快建立健全实施乡村振兴战略的政策体系。鉴于发达国家向后发国家所展示的经济社会发展面貌在一定程度上是后发国家未来的发展图景,借鉴发达国家支持农业农村发展的政策经验和教训,并结合国情进行创新性的借鉴、改造、转化和提升,对中国建立健全实施乡村振兴战略的政策体系具有重要意义。欧盟主要成员国多是高度发达的经济体,其工业化、城镇化和农业农村现代化建设取得了举世瞩目的成就。中国尚处于发展中国家阶段,2016年人均GDP按现价不到欧盟水平的1/5[1],要达到欧盟目前的城乡发展水平,还有很长的路要走。中国幅员辽阔,各地发展基础、发展条件、发展阶段千差万别,既有接近发达国家水平的城乡协调发展较好的地区,也有尚处于传统农业发展阶段的地区。在全球一体化的趋势下,各国共同关注的资源、环境、健康、文化等议题均与农业农村发展密切相关,中国同时面临着发达国家在不同发展阶段存在的农业农村发展问题。中国实施乡村振兴战略的政策经验需求,既要着眼于短期内解决当前主要矛盾和问题,也要适应全面建成社会主义现代化强国前农业农村发展的客观需要。因此,对欧盟农业农村政策的考察,在坚持关注中国现实需求的前提下,需要从两个维度进行:一是历史和演变的维度,了解欧盟农业农村发展问题演变和政策匹配的过程,尤其是为解决工农城乡发展失衡、农村发展不充分等阶段性矛盾而进行的政策探索;二是现状和趋势的维度,了解欧盟目前正面临的农业农村发展难题以及相应的政策导向、趋势等。单纯梳理欧盟的农业农村政策并不能构成完整的经验,还需要从政策制定理念、执行策略和管理方式等角度分析政策效率和政策效果。因此,相较于既有文献对欧盟农业农村政策的考察,本文着重分析欧盟农业农村政策制定、执行、管理中的经验做法。

二、欧盟农业农村政策概况和演变历程

欧盟由1965年成立的欧洲共同体发展而来,发展到现在已经是包括28个成员国(包括英国)、面积438万平方公里、人口5.1亿的经济政治共同体。农村区域约占欧盟成员国总面积的86%,居住着约1.28亿、占比25%的人口[2];全职农民约1200万;农业及其关联产业贡献了成员国GDP6%,涉及1500万个企业,提供了4500万个就业岗位[3]。农村地区是欧盟实现可持续发展战略目标的重要支撑,承担着保障食品安全和持续供给、农村居民就业和生活、城市居民休闲旅游、自然资源和生态环境保护、文化传承和发扬等重要功能。农业农村的重要性决定了农业农村政策是欧盟发展政策框架的重要组成部分。欧盟农业农村政策的主体是共同农业政策。共同农业政策以实现食物生产良性循环、自然资源的可持续利用、农村区域均衡发展为主题,内容涵盖直接补贴、市场支持、农村发展、农业与环境、生物能源、气候变化、有机农业、产品质量、生物技术、森林资源、政府援助、食品安全、动物福利、植物健康、研究创新和教育培训等。共同农业政策有两个政策支柱,第一支柱是直接补贴和市场支持政策,第二支柱是农村发展政策。共同农业政策以7年为一个周期,当前周期为2014~2020年,上一周期为2007~2013年。共同农业政策通过欧洲农业担保基金和欧洲农村发展农业基金两个政策工具执行,每年支出约590亿欧元,其中70%用于农民收入支持补贴,10%用于市场支持政策,20%用于农村发展政策[4]

伴随着欧盟各成员国经济、社会、政治一体化水平的提高,共同农业政策对各成员国农业农村发展的影响程度经历了逐渐增强的历史过程。在成员国之间实行共同农业政策的建议提出时,它只涉及6个创始成员国的部分农产品自由贸易。经过半个多世纪的发展,欧盟成员国数量超过了欧洲国家数的一半,经济、社会、政治一体化水平已达到很高的程度,共同农业政策与各成员国相关政策实现了全面对接。因此,研究欧盟农业农村政策,既需要了解欧盟层面共同农业政策的演变过程,也需要了解典型国家农业农村政策在与共同农业政策全面接轨前的演变过程。

(一)欧盟共同农业政策的演变过程

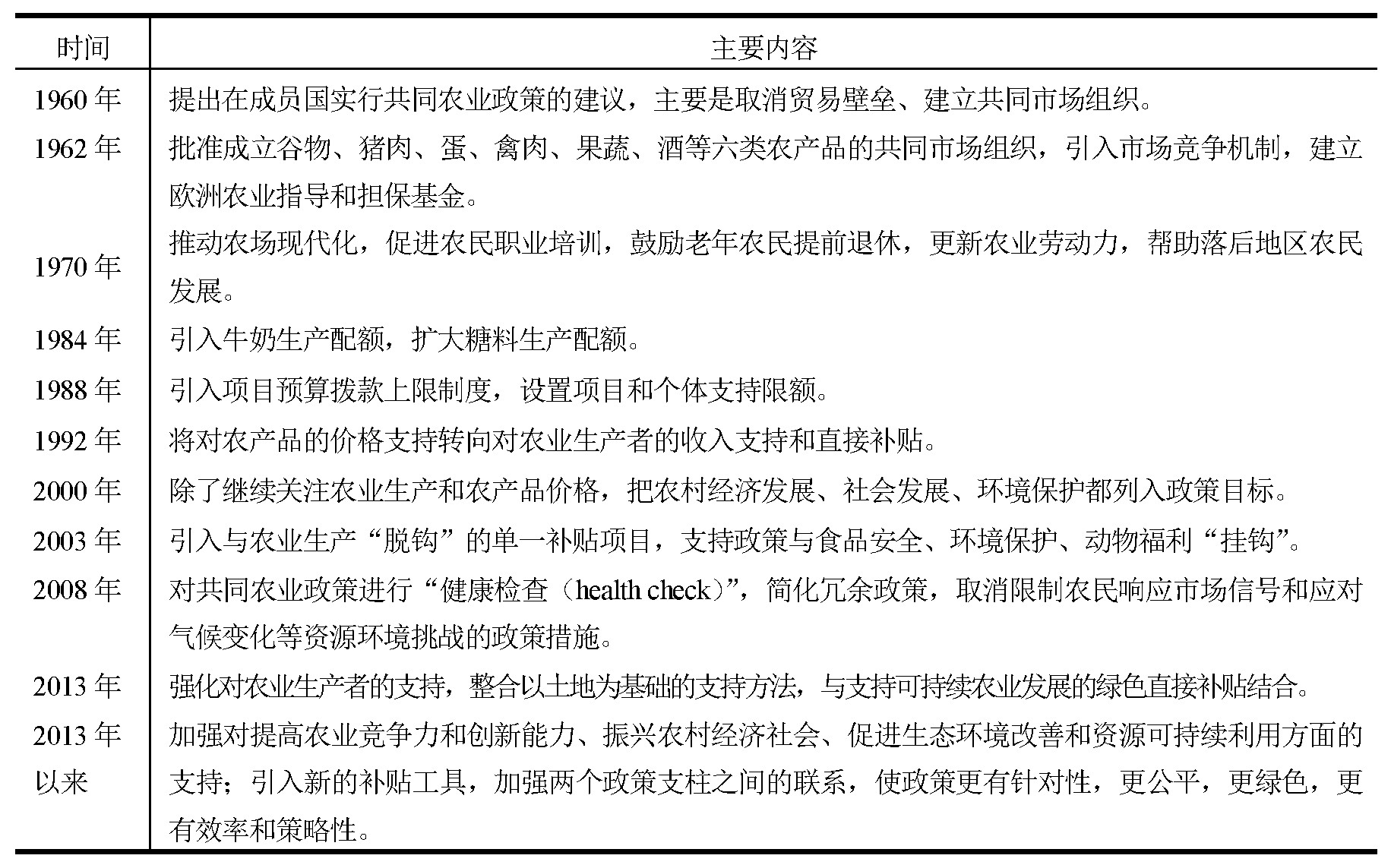
1.20世纪60年代到80年代:建设共同农业市场,发展现代农业。19609月,欧洲经济共同体(“欧洲共同体”的前身)委员会提出在6个成员国之间实行共同农业政策的建议,目的是建立共同市场组织,实现农产品自由贸易。1962年,欧洲经济共同体理事会批准成立覆盖六类农产品的共同市场组织,设立欧洲农业指导和担保基金,标志着共同农业政策正式诞生。20世纪70年代,共同农业政策开始关注农场现代化问题,增加了开展农民职业培训、鼓励老年农民提前退休、帮助落后地区农民等方面的政策。20世纪80年代,为解决食物产能过剩问题,减轻财政压力,欧洲共同体开始对共同农业政策进行调整:引入牛奶生产配额,扩大糖料生产配额;设置预算拨款上限和支持限额[5]。这一时期,共同农业政策只是单一农业政策,其影响范围逐步从成员国农业市场扩大到农业生产领域。

2.20世纪90年代到2006年:关注农村多元问题,提出农村优先发展。1991年,欧洲共同体通过了《欧洲联盟条约》,标志着欧盟正式诞生,成员国迅速增加,经济、社会、政治一体化程度迅速提高。这就需要共同农业政策广泛关注农村社会、经济、环境问题。于是,除了关注农业生产和农产品价格,欧盟把经济、社会、环境目标都纳入共同农业政策的政策目标和支持范围。农业支持政策从对农产品的价格支持转向对生产者的收入支持和直接补贴;将直接补贴与农业生产“脱钩”,与食品安全、环境保护等“挂钩”。农村发展政策在共同农业政策中的地位迅速升高。1996年,欧盟在爱尔兰港口城市Cork召开农村发展会议,通过了“Cork宣言”,提出农村优先战略,要求构建城乡公平的公共支出和投资机制。2000年,农村发展政策的预算支出超过市场支持政策,成为共同农业政策的“第二支柱”。这一时期,共同农业政策强调发挥农业农村多重功能,重新认识和定位农民提供服务的范围,实现了从单一农业政策向农业农村全面发展政策的转变[6,7]

3.2007年到2013年:改善生产生活环境,提高绿色发展质量。鉴于农业农村在应对气候变化、保护资源环境等方面的重要性日趋凸显,可持续发展成为欧盟农业农村政策的鲜明主题。这一时期,在注重提高农场经营能力、挖掘农业发展潜力的同时,共同农业政策更加注重保护农村环境、增加就业机会、提高生活质量和支持村庄建设(Spychalski2008)。一是取消制约农民应对气候变化和资源环境挑战的政策措施,推出绿色直接补贴政策,对农民保护自然环境、减缓气候变化的行为进行补贴。二是鼓励发展与农业相关的制造业、服务业,如食品产业、乡村旅游和休闲产业等,以抓住资源环境保护中的发展机遇。三是支持修复、建设和发展村庄,如帮助农村社区获得农业农村发展和资源环境保护项目、利用村庄自然文化遗产等,以提高农村生活质量[8]

可见,欧盟共同农业政策随着关注领域的拓展和农业农村发展主要矛盾的变化,由单一农业政策逐步拓展成广泛关注农村经济、社会、环境议题,以提高农业竞争力、保障食品安全、确保农民生活达到合理水平、应对气候变化、实现自然资源的可持续利用、激发农村经济活力、促进农业和相关产业领域就业为主要内容的全面发展政策。这一演变过程可由表1、表2呈现。


11960年至今欧盟共同农业政策简史



22000年至今欧盟共同农业政策中的农村发展政策




(二)欧盟典型成员国的农业农村政策

在与共同农业政策全面接轨以前,欧盟成员国各自针对国情采取了一些特色有效的做法。限于篇幅,这里仅以法国、德国为代表进行介绍。法国、德国是欧洲一体化的主要推动者,也是主要的农产品生产和出口国家。它们的农业农村政策演变过程具有很强的代表性。法国、德国农业均是以中小规模农场为主,其经验对于中国实施乡村振兴战略具有重要的借鉴价值。

1.法国城市化迅速推进过程中的农业农村政策。

1945~1975年是法国经济快速发展、城市化迅速推进的时期。为促进城乡稳定协调发展,法国及时调整农业农村政策,经历了以提高农业生产力(1947~1959年)、发展乡村经济(1960~1962年)、推动乡村全面均衡发展(1963~1975年)为重点的三个时期,1975年以后法国农业农村政策逐步与共同农业政策接轨(汤爽爽、冯建喜,2017)。20098月,法国内阁会议通过了《2010~2015年法国农村发展实施条例》,标志着法国农业农村政策与欧盟共同农业政策的全面接轨(邢琳,2016)。在这一过程中,有以下几个值得关注的方面:

一是发展适度规模经营农场。在20世纪60年代,法国就建立了老年农民退出和青年农民培训机制,对自愿退出农场经营的农场主发放退休金或补助金,同时帮助青年农民转入土地扩大规模。但相关政策主要支持中型家庭农场,限制农场规模无限扩大。法国政府成立了土地整治和农村安置公司,从私人手中购买土地再以低价卖给家庭农场,辅以信贷政策,对最小安置规模以上的农民给予支持(汤爽爽、冯建喜,2017)。为推进农业机械化,法国通过补贴和贷款鼓励农民成立农机合作社,共同购买和使用农业机械,实行农业生产资料的一体化共营和使用上的互助(张梅等,2016)。

二是贯彻现代“理性农业”理念。20世纪80年代,法国提出了“理性农业”理念,即在现代农业生产过程中,要通盘考虑生产者利益、消费者需求和环境保护要求,发挥农业的多重功能,实现农业可持续发展。法国将“理性农业”作为农业发展的根本,制定了发展“理性农业”的参照标准和实施细则,实行“理性农业”农场资格认证制度,并为发展“理性农业”的农场提供资金和技术援助、轮作休耕补贴和公共服务支撑,帮助它们规避经营风险等(戴蓬军、耿黎,2011)。

三是推进农村产业融合发展。法国重点支持农产品加工、食品产业和乡村休闲旅游业,以促进农产品增值和农民增收。以乡村旅游为例,法国先后出台了国家公园、区域自然公园、乡村整治规划等政策,支持村庄保护自然和文化资源、改善生活和接待设施等,为发展乡村旅游创造条件。2010年,法国乡村旅游收入200多亿欧元,占全国旅游总收入的20%(马洁,2016)。

四是分区域差别化施策。20世纪50年代,法国设立了支持区域发展的半官方公司;20世纪60年代,划定了5个农村薄弱地区,针对各自特点提供政策和资金支持(汤爽爽、冯建喜,2017)。1995年,法国推出了农村复兴区政策,把农村分为郊区农村、新型农村和落后农村,分别给予不同的发展扶持政策,并为面临人口稀少和社会经济结构转型难题的农村地区提供针对农民创业活动的长期税收优惠。2005年,法国又推出了优秀农村中心政策,对划入优秀农村中心的村镇提供发展资助,支持范围包括提升乡村空间的自然、文化、旅游价值,为新进入人口提供服务,促进工业、手工业和服务业发展等(刘健,2010;冯建喜等,2013)。

2.德国支持农业农村发展的主要政策。

1945年德国分裂成东德和西德,1990年合并。为叙述简便起见,后文凡涉及德国1945~1990年间的政策均指西德。经过60多年的探索实践,德国农业农村政策经历了五个阶段的演变:支持基础设施建设(20世纪40年代)、推进土地整理(20世纪50~60年代)、推进村庄更新(20世纪70~80年代)、促进村庄可持续发展(20世纪90年代)、开展整合性农村建设工作[9]2000年至今)(常江等,2006;易鑫、施耐德,2013)。其中,土地整理和村庄更新一被提出,就成为德国农业农村政策的核心内容,延续至今。

一是持续推进土地整理。土地整理是贯穿于德国农业农村发展过程的一项核心工作。1949年,德国农场平均规模8.06公顷,土地分散问题较为突出,亟需通过土地整理发展现代农业、推动农村建设,为城市资源要素流向农村准备条件。1954年,德国颁布了《土地整理法》,以推动农村零星土地整合。土地整理由土地所有者和使用者组成的参加者联合会组织实施,农业、环保、水利等部门和地方政府以及其他代表公共利益的组织机构都需要参与其中。凡涉及土地调整时,需要遵循《建设法典》和《田地重划法》。《建设法典》把土地分成建设规划区、建成区、外围区三类,并规定社区有购买土地的优先权,农村土地利用更多受外围区规划的影响。《田地重划法》对外围区的农田、林地等非建设用地及其上的基础设施建设加以管理和调整,允许对有关地块进行调整和置换,与《建设法典》共同协调处置土地调整中的相关事项(易鑫、施耐德,2013)。

二是持续推动村庄更新。早期的德国村庄建设存在大拆大建、过度开发、建设过密等问题,导致村庄特色和魅力丧失。从1960年开始,德国部分州政府陆续推出了村庄更新计划,重新审视村庄原有的风貌和老旧建筑的价值,重视村庄布局的合理规划和生态环境整治,发展独具特色和发展潜力的村庄。1976年,德国对《土地整理法》进行了修订,正式将村庄更新写入法律,并将村庄更新作为农村建设的主线。村庄更新不断被纳入新的内容。20世纪90年代增加了可持续发展的内容;2000年提出了整合性农村建设,推动农村向承担多样化职能的方向发展,并与区域整体转型发展协调推进(易鑫、施耐德,2013)。德国为推进村庄更新,一是建立了完善的法律体系,为各项工作的开展提供法律依据;二是将村庄更新规划纳入国家整体规划体系,制定以具体项目为主体的村庄更新规划;三是在农村划分出不同层次的中心地,按照不同要求配备公共基础设施,并建立政府与市场结合的公共设施运营服务体系;四是从1961年开始,定期开展村庄建设竞赛活动[10],作为经验交流平台和政策引导工具(常江等,2006)。

此外,德国还建立了独具特色的农业职业教育体系,包括中等职业教育预备、中等职业教育和职业进修教育三个阶段。进入农业中等职业教育学校的学生,在家庭农场或农业企业“师傅”的监督下学习,经理论和实践考试合格者获得“专业农民”证书;然后进入职业进修教育阶段,在涉农高等专科学校毕业后可获得“农业经济师”“农业企业管理师”“农业技师”等证书。他们后续还要通过考试获得相当于学士学位的“农业师傅”证书,取得经营管理农场和招收学徒的资格。不同层次的证书制度组成了德国的“绿色证书”制度体系,保证了职业农民和农业技术人才的培养质量(苗晓丹等,2015)。法国、德国及其他欧盟成员国还有不少行之有效的政策,如德国支持有机农业和乡村旅游发展、荷兰支持集约型农业产业链发展、瑞士支持乡村生态环境改善和景观建设的政策,限于篇幅,不再赘述。

三、欧盟农业农村政策需求和演变趋势

(一)欧盟农业农村政策需求与导向

虽然欧盟农业农村发展和城乡协调发展的成绩显著,但仍然存在一些问题。一是农业与其他产业之间存在效率差距。以2010年不变价格计算,2016年与1995年相比,欧盟工业、服务业劳均增加值相当于农业劳均增加值的倍数分别从3.414.41缩小到2.512.54,但效率差距依然存在[11]。二是农村人口一直外流。2016年相比1961年,欧盟农村人口占总人口的比重从38.3%下降到25.0%,在此期间农村人口增长率一直为负,城市人口增长率一直为正。农村流失人口主要是掌握知识和技能水平较高的年轻群体。这使得农村面临农业经营者世代更替障碍的挑战(Todorova and Sarbu2014)。三是农业农村的角色亟待转型。随着人们应对气候变化、保护资源环境、实现绿色发展等意识的增强,以及城乡居民对食品安全、优质环境、健康养生和休闲旅游等需求的迅速增长,需要农业农村从农产品、原材料、劳动力等廉价要素的提供者向满足绿色高质量发展要求的优质产品、要素、服务等的供给者升级。但气候变化、资源约束加大了农业农村实现角色转型的难度,给农业农村发展带来新的不适应性(Nazzaro and Marotta2016)。四是农村社区建设相对滞后。在教育、卫生和交通等公共服务供给区域集中化的趋势下,农村社区的公共服务可获得性降低,且得不到政府重视;农村社区跟不上城市社区基础设施更新的步伐,尤其是互联网、智能化设施建设落后(European Economic and Social Committee2017)。这些不利因素使农业农村对优质要素的吸引力下降,加剧了农村人口外流,也使不少农村社区错失发展机遇。在欧盟相对落后的一些地区,城乡差距仍在拉大(European Economic and Social Committee2016)。

农业农村发展问题的解决需要强有力的政策来消除制约因素,激发农业农村发展活力,增强农村社区魅力。欧盟政策制定者本身也认为农村需要振兴。20169月,欧盟在Cork以“让农村拥有更好的生活”为主题召开了第二次农村发展会议,通过了“Cork2.0宣言”[12]。这次会议意识到,农业在塑造景观方面的角色、农业经营者作为农村环境公共产品主要提供者的重要性,使农业农村成为欧盟实现可持续发展目标的关键;农村经济发展越来越依赖数字化技术和从事数字化技术在农业领域转化应用以及增强农业可持续发展能力的知识型技能人才;解决农村青年外流的关键在于改善农村居民获取各类服务和发展机会的渠道,以确保农村社区对居民生活和就业的吸引力;在政策制定过程中,要注重不同政策之间的互补协调,将增强地方主动性与提高农村发展能力相结合,形成以结果为导向、极具策略性的政策框架。同时,欧盟经济社会委员会和欧盟区域委员会也发出“不能接受农村衰落”的倡议,呼吁出台更多、更有效的政策,从根本上改变农村落后于城市的局面(European Economic and Social Committee2016)。20186月,欧盟委员会提出了2021~2027年共同农业政策改革的立法建议,明确了九大核心目标,即确保农民公平收入、提高农业竞争力、平衡食物链各方力量、应对气候变化、保护环境、保护景观和生物多样性、支持农业经营者世代更新、激发农村活力、保障食品和健康质量[13]

(二)欧盟农业农村政策框架和发展趋势

近年来,欧盟着力构建创新、协同、包容的农业农村政策框架,主要是围绕挖掘农业农村发展潜力、增强农村社区吸引力、保护农村自然环境、推动知识创新、改善营商环境等,推动欧盟各成员国在各自所处发展阶段上实现乡村振兴。

1.竞争导向的农村多元经济发展政策。

农村产业兴旺、经济繁荣,才能吸引企业家到农村投资、创业,为可持续的农业农村发展提供前提。一是提高农业竞争力。近年来,欧盟共同农业政策继续沿着市场化的改革方向,取消过时的生产限制措施,为农民参与欧盟内外市场竞争提供支持。如支持农场经营者建立农业生产者组织、参与质量提升和促销项目、发展特色农产品和农场内加工;健全农场咨询服务系统,开展培训和创新支持项目;综合运用风险准备金、动植物保险、互助基金和收入稳定工具等多种风险管理手段,帮助农场应对市场威胁(European Commission2013)。二是加大对小农户和青年农民的扶持力度。改革后,欧盟共同农业政策中的直接补贴与农产品价格、农业生产“脱钩”,但允许直接补贴与支持小农户和青年农民“挂钩”。各成员国在制定落实方案时,可以将各种补贴和项目资金分配给农场最初经营的土地(the first hectares of the farms),并降低对小农户申请资金补贴和各种政策的要求,简化政策实施程序,以便于小农户获得资金补贴,减少农场管理成本。从2015年开始,欧盟力争让每一个青年农民都有机会获得直接支付和市场支持政策下的补贴资金以及农村发展政策下的创业援助(European Commission2013)。三是健全农村价值链和地方生产网络。Cork2.0宣言提出,要抓住与循环经济、绿色经济、再生能源经济相关的新兴市场机遇;满足消费者对产品质量、生产过程的关注和对健康食品的需求;促进供应链内部建立公平、透明的契约关系,提供农户组织集体行动所需的法律工具和更有效的风险管理工具。四是加大能够增强农村发展能力的投资。Cork2.0宣言提出,要加大对农村商业发展、公共和私人服务等基础设施、能力建设的投资,创造有利于绿色、包容增长的就业机会,以增强农村内生的可持续发展能力;建设与农村信息化、网络化有关的基础设施,挖掘互联互通和数字化给农村带来的发展潜力(European Commission2016)。

2.魅力导向的农村社区发展政策。

村庄和小城镇是农村社区的枢纽,也是推动农村发展的“催化剂”。欧盟试图通过干预措施,以村庄和小城镇为重点,建设有魅力的农村社区(European Economic and Social Committee2017)。一是加强智能化基础设施建设。欧盟委员会提出了“智慧乡村计划”,推动基础设施智能化和建设智能化基础设施,包括快速宽带设施、现代交通网络等,为村庄和小城镇参与现代经济体系创造条件。二是发展综合服务中心。通过服务技术和服务模式创新,利用社区空置建筑,把教育、培训、卫生、社会关怀等服务整合在一起,由社区或社区企业替代农村正在流失的公共和私人服务机构;鼓励发展由社区运营的交通系统,弥补私人交通服务的退出。三是保护村庄人文历史遗产。加大对村庄历史建筑的保护力度,加强对当地工艺产品品牌建设和市场营销的支持,鼓励对历史遗迹、传统文化的保护性开发,为当地居民提供创业机会。四是促进城乡互动交流。通过发展乡村休闲旅游等产业,建立远程工作支持系统,吸引城市居民到农村生活、工作、休闲,为农村吸引外来投资、开拓市场提供空间。此外,还对村庄和小城镇的冗余建筑进行更新,为城乡居民在农村创业提供政策支持工具,如为小企业量身定制支持项目,完善其农村办公场地的设施、服务和生活环境等[14]

3.创新导向的农村组织培育政策。

欧盟在共同农业政策改革中注重增强对地方发展组织的支持力度,培育自下而上的农村创新发展动能。一是发展领导者和地方行动小组(Leader and Local Action Groups[15]。欧盟的很多农村发展项目都由领导者和地方行动小组来执行。在政策改革后,欧盟更是全力支持领导者和地方行动小组在促进当地农村发展方面的努力,如鼓励私人的创业活动和非营利性的社区发展行为,培育主动参与和积极支持社区发展的精神,培养社区居民从内部产生领导团队的意识等。欧盟要求农村发展项目预算资金中至少有5%用于发展领导者和地方行动小组(European Economic and Social Committee2017)。二是提高农村发展组织的管理能力。通过技术援助、培训、合作等手段提高区域组织、地方政府和社区团体的管理能力;把在项目执行、社区发展等方面取得成功的领导者和地方行动小组作为优秀案例进行推介,以激发农村组织的潜力。三是打通获取知识、开展创新的渠道。为农村社区参与知识经济创设管理工具,帮助农村社区获得提高发展能力所需的先进技术、前沿知识、管理工具等;把政策聚焦到支持农村教育、培训、咨询和创新服务等领域,建立农民与企业的对等合作关系,密切研究机构、产业组织、社区组织和政府部门的合作,促进分享和利用创新发展的机遇(European Commission2016)。

4.兼容导向的自然环境保护政策。

欧盟在共同农业政策改革中引入了绿色补贴制度,要求从2015年开始直接补贴和奖励资金、农村发展项目资金等的至少30%用于生态环境建设和减缓气候变化方面的开支,鼓励农民把农业生产经营活动和提供乡村优美景观、农田生物多样性、减缓气候变化等公共产品结合起来(European Commission2013)。Cork2.0宣言也充分体现了这一点。一是保护农村环境,带动地方经济发展。鼓励农业生产者、土地管理者保护自然和文化遗产、生态环境,维系舒适的景观,为发展生态旅游、休闲养生、有机食品等创造条件。二是管理自然资源,提高资源利用效率。通过支持资源可持续利用方案、土地管理项目等,实现农业农村经济活动与保护土壤、水资源和生物多样性的结合,缓解自然资源压力。三是应对气候变化,发展新兴循环经济。通过开展适当的投资项目,鼓励农民采取适应和缓解气候变化的行动,比如发展生物能源和循环经济,挖掘农业碳汇潜力,将农民采取的适应和缓解气候变化的行为转化成可观的收入来源,具体措施包括扶持相关领域的就业创业、发放直接补贴等(European Commission2016)。

四、欧盟农业农村政策的效果与演变经验

(一)欧盟共同农业政策的实施效果

欧盟以共同农业政策为主体的农业农村政策发挥了重要作用。根据201712月欧洲民意调查(Eurobarometer)对欧盟所有成员国2.8万公民开展的关于共同农业政策认知情况的调查,超过60%的受访者认为,共同农业政策使全体公民受益;超过75%的受访者认为,共同农业政策发挥了保障食物有效供应的作用;64%的受访者认为,共同农业政策在保障供应健康、安全的高质量食物方面发挥了重要作用;62%的受访者认为,共同农业政策帮助实现了可持续的食物生产方式[16]。共同农业政策已成为欧盟各成员国农业农村发展、生态环境建设、乡村居民就业增收的重要保障(详见表3),也是培育农业农村发展动能的重要推动力量。比如,2007~2013年,欧盟在共同农业政策下支出了75亿欧元用于英国农村发展项目,培训了50万名农村和涉农食品行业就业者,推动了5万家小微企业创业,帮助了4万多家农场提高竞争力[17]。农村发展政策被认为是欧盟最受欢迎的政策之一[18]。这主要得益于欧盟及成员国采取了合理的政策制定理念、执行策略和管理方式。


3部分欧盟成员国的共同农业政策受益情况



(二)欧盟农业农村政策演变的经验

1.注重建立城乡平等的发展合作伙伴关系。

德国从1950年开始倡导城乡居民以不同生活方式实现相同质量的生活,重视建立城乡协调发展机制,并开展相关试验。德国的农业农村政策设计者认为,虽然农村生活不同于城市,但这并不等于要降低农村生活质量(冯双生、张桂文,2016)。法国在1960年就提出,要建立农业与其他产业部门的平等关系(汤爽爽、冯建喜,2017)。欧盟共同农业政策更是强调在优势互补、分工协作和互动交流的基础上,建立城乡平等的发展合作伙伴关系(European Economic and Social Committee2017)。城乡平等体现为把城乡“和而不同”的均衡发展作为提升农村经济活力、环境质量和社会凝聚力的重要前提,创造农村多元经济发展的空间和舒适的社区生活环境,以扭转农业农村在资源要素配置竞争中的弱势地位;合作体现为城乡功能互补、价值互替、要素互流、发展互动,凸显农村在保障食品安全、保护资源环境、提供休憩空间、应对气候变化和实现可持续发展战略目标中不可替代的作用,发挥农业农村独特的竞争优势,形成城乡错位竞争、互促共荣的融合发展关系。欧盟农业农村政策设计理念演变的经验表明,不能盲目或简单地以建设城市的理念、模式来建设乡村,而是要尊重农村发展规律和农民主体地位,合理定位农业农村的角色功能,挖掘农业农村的发展空间,实现城乡的协调发展。

2.注重通过法律法规和规划体系框定乡村发展重点。

长期以来,欧盟及主要成员国注重以详细、严格的法律法规和规划控制体系,把握农业农村发展的方向和重点,发挥重点产业、重点区域、关键节点等的画龙点睛作用。共同农业政策本身就是由各成员国共同遵守的法律,用于指导、规范、协调各成员国的农业农村政策,它详细规定了每项政策和具体项目的预算支出、支持方向和执行方式等。法国、德国也都建立了严格的农村发展法律和规划体系,并细化到村庄层面。比如,法国先后制定了《农业指导法》《乡村整治规划》《乡村发展规划和设施优化规划》《自然和乡村空间公共服务设施规划》等;德国制定了《土地整理法》《建筑法典》《国土规划法》等,不同层级的地方政府依据这些法律制定了本级的《村庄更新条例》《村镇发展规划》等(汤爽爽、冯建喜,2017;易鑫、施耐德,2013;常江等,2006)。欧盟及各成员国通过这些法律法规和规划体系推动农业农村发展,做到了以下几点:在产业选择方面,注意把农业放在重要地位,把相关价值链作为增长引擎,重点支持农村产业融合发展,避免因农业增加值占比持续降低而影响农村发展和农民增收(European Commission2016);在区域布局方面,注意选择具有区域带动能力的村镇重点发展,注重不同村镇之间的分工协作,避免简单复制的发展倾向,实施基于功能定位的区域差异化政策(European Economic and Social Committee2017);在节点把控方面,注意把生产经营活动和环境保护、文化建设结合起来,执行绿色补贴和多目标交叉政策,实现经济、社会、环境的融合发展[19]。欧盟注重利用法律法规和发展规划推动农业农村发展的经验表明,为制定和执行好农业农村政策,应加强相关立法和执法工作,借此规范和引导利益相关者行为;要科学把握农村的区域差异和发展分化特征,注重农村区域的协同发展和农村产业的合理布局,培育农业农村发展的规划服务体系,加强各类规划的统筹管理和系统衔接,做到规划先行、突出重点、分类施策、有序推进。

3.注重自下而上激发各方参与乡村发展的积极性。

欧盟及主要成员国意识到农业农村发展是自下而上的交互式过程,因此十分注重调动各级政府、社会组织、社区和居民参与的积极性。一是赋予基层政府和社区、村庄更大的灵活自主参与权。对农业农村政策的制定和执行,法国经历了中央政府向地方政府逐渐分权的过程;德国联邦政府只负责制定政策大纲,具体政策由州政府负责制定,州级以下的地方政府负责执行。2014年,欧盟开始允许各成员国在不同政策板块间对预算资金进行灵活调整,调整比例的上限为相应政策板块预算资金的15%,主要是将直接补贴和市场支持政策资金转移到农村发展政策项目中,赋予村庄和小城镇更大的权力和更多的财源[20]。欧盟还通过开展与农村建设相关的庆祝日、建设年、案例分享和评比活动等,激励和促进农村社区建设(European Economic and Social Committee2017)。二是要求乡村规划的制定有当地居民参与。法国规定,乡村规划涉及村镇时需由当地居民投票决定;德国通过法律明确,社区居民有参与规划制定的权利(常江等,2006;冯建喜等,2013)。欧盟还注重激发青年参与农村发展的热情,鼓励他们表达想法、参与决策(European Economic and Social Committee2017)。三是注重建立自下而上的发展推进机制。欧盟主要通过在社区内部扶持领导者和地方行动小组的方式推动农业农村政策和项目实施(European Economic and Social Committee2017)。农业农村政策和项目的执行超过行政区域范围时,就需要不同地方组织的联合与合作。德国由州级以下地方政府的管理部门之间协商确定具体政策和项目的执行主体及其上级管理部门;法国通过组建包括不同地方基层政府、行业协会、公共服务机构在内的联合体、共同体等,开展跨社区、跨区域的项目合作(刘健,2010;易鑫、施耐德,2013)。欧盟注重激发农村社区发展内生动力的经验表明,推动农业农村发展要注重自下而上地培育发展动力,满足年轻群体的发展需求,增强基层政府和农村社区等发展主体的自主性、灵活性和参与积极性,积极培育源于农村社区的发展组织。

4.注重增强不同政策之间的互补性和政策制定执行的灵活性、策略性,改善政策实施效果。

农业农村发展既是涉及所有方面的横向问题,也是动态演变的纵向过程,需要不同政策协调一致、接续连贯,还需要尊重不同地区的多样性,执行差异化的政策。欧盟以7年为一个周期的共同农业政策,已经做到了较好的连贯性,还注重增强不同政策之间的互补性和政策制定执行的灵活性、策略性。2000~2006年期间的共同农业政策就注重用跨部门、整合性的方法来灵活制定和执行[21]。增强互补性、灵活性和策略性也是2014年以来共同农业政策改革的重要内容。互补性体现为增强各政策工具之间的协调性,形成欧盟不同农业农村发展基金之间的合作伙伴关系,以协同推进项目。灵活性体现为承认地区发展的多样性,在接受监督和预算限制的前提下,允许成员国自主设置政策聚焦领域目标的量化指标,自主决定实现目标的具体措施和预算投入。策略性体现为要求农村发展项目至少兼顾6个优先考虑事项(表2)中的任意4个,增强两个政策支柱之间的互动关系,增加财政资金在不同项目之间相互转移、调剂使用的机会和规制,防止重复投资。这使得政策更具针对性,资金分配更聚焦、更均衡、更透明、更公平。如欧盟把基于过去不平等的历史参数设置的共同农业政策预算资金补贴水平,改革成设定各成员国每公顷农用土地可获得的共同农业政策预算资金最低补贴水平,从而减轻了各成员国从欧盟获得共同农业政策预算资金的不平等程度,且改革后各成员国可以采取自愿措施限制或减少直接补贴,节省的资金可用于其他或自主设置的农业农村发展项目(European Commission2013)。欧盟通过共同农业政策第二支柱下的区域定制政策和采取自愿措施政策[22],与第一支柱下的政策工具相互配合,使得共同农业政策能有效兼顾所有政策目标。在满足共同农业政策的原则性、强制性要求的前提下,欧盟各成员国可以在需要优先扶持的领域选择不同的侧重点,因地制宜地制定和执行适合本国的农业农村政策。比如在2014~2020年的共同农业政策周期中,西班牙将促进农村区域均衡发展、匈牙利将提高农户经营效率和风险管理能力、克罗地亚将开展农业科技创新、丹麦将促进农村创新和增加就业机会、爱沙尼亚将推动农民培训和农村经济多元化、法国将提高农村中小企业竞争力作为各自的优先支持领域[23]。欧盟审计院(Court of Auditors)在监督政策执行方面发挥了关键作用,保证了政策执行到位、灵活而不偏向。

5.注重通过对冗余政策的简化、过时政策的清理提高政策管理效率。

欧盟认为,简化政策也是促进农业农村发展的关键,它可以使政策制定者、执行者和受益者从不必要的繁琐手续和要求中解脱出来,提高政策执行、资金使用的效率,改善政策绩效。欧盟定期对共同农业政策进行“健康检查”,并从2015年开始把简化政策[24]作为共同农业政策改革的首要任务之一,开展了四轮行动,提出了1500多项简化提案。如简化对小农户在农村发展项目中使用金融工具的规则要求;将200多项市场支持政策简化成40项;放宽对青年农民和其他农民联合法人资格的限制。此外,2010年,欧盟启动了“收获体验计划”,让政策制定者实地了解情况,与农民交流、征询意见,以获得切实可行的政策简化思路。2012年,欧盟启动了改善政策和监管绩效工作,简化政策执行及其监督程序,减轻项目受益者的负担,增加政策受益者的可获得性[25,26]

五、对中国实施乡村振兴战略和健全政策体系的启示

目前,中国仍处于工业化、城镇化迅速推进阶段,工农差距、城乡差距问题较为突出,离发达国家发展水平还有很大差距。2017年,中国农村常住人口占总人口的41.5%;农业就业人口约占全国总就业人口的27%;农业增加值占GDP7.9%;农民工2.86亿人,占总就业人口的36.9%;城镇居民人均可支配收入是农村居民的2.71[27]。这种情况下,中国实施乡村振兴战略应与推进工业化、城镇化相结合,继续推动农村人口进城、农村劳动力就业非农化,继续把发展现代农业、改变农村落后面貌、促进农民增加收入、改善农村居住环境作为农业农村发展的重心。欧盟农业农村政策演变能从三个方面为中国建立健全乡村振兴战略政策体系提供借鉴:一是欧盟共同农业政策从关注农产品市场、农业现代化等单一问题转到同时聚焦于农业农村多元发展问题的演变过程,可以为当前中国在落后地区加快改造传统农业、补足基础设施短板并实现发展政策的有序更替提供经验借鉴;二是欧盟农业农村政策着力推进的提高农业竞争力、保护自然资源环境和人文遗产、发展农村多元经济、增强社区吸引力、为年轻群体创造机会等,也是中国当前推进乡村振兴所亟待解决或即将面对的难题,欧盟的相关政策经验可以为中国及时调整和完善解决这些问题的政策提供经验借鉴;三是欧盟使农业农村政策广受欢迎、取得成效的做法,如政策制定理念、执行策略、管理方式等,可以为中国完善乡村振兴政策的制定、执行和管理工作,提高乡村振兴政策实施效率和效果提供经验借鉴。具体来看,欧盟农业农村政策演变对中国实施乡村振兴战略和健全政策体系的启示主要体现在以下几个方面:

1.树立城乡平等发展理念,促进城乡协同共赢发展。中国实施乡村振兴战略,应与城镇化并驾齐驱、相辅相成、共同推进。城乡平等是城乡“和而不同”,发挥各自的功能和优势。乡村侧重于发挥食品安全、休憩空间、环境涵养、文化传承等,城市侧重于发挥经济、社会、文化、创新、交流等中心区功能。只有坚持城乡平等发展理念,建立城乡合作伙伴关系,才能重塑城乡关系,促进要素对流,形成城乡互补共荣、协作有序的融合发展格局。推进乡村振兴,当务之急是解决农业农村发展基础薄弱问题,补齐基础设施、技术装备、公共服务、居住环境等方面的短板,但不能求大求快、求洋求新,盲目造盆景、树典型,丢失农业农村发展的根基。

2.注重产业空间合理布局,发展乡村规划编制服务。乡村振兴涉及农业农村的方方面面,但不是某一乡镇或某一村庄面面俱到的振兴,也不是所有区域标准统一的振兴。在产业选择上,要因地制宜地发展现代农业和乡村特色产业,推进乡村经济和产业的多元化、综合化、融合化、生态化;在空间布局上,要顺应村庄发展规律和趋势,区分中心村镇与一般村镇,集中建设具有区域带动作用的中心村镇、特色鲜明的魅力村镇和不同功能定位的专业村镇,差异化建设基础设施、配置服务功能,推动不同村镇联动发展。规划控制和引导是乡村振兴有序推进的重要保障。要以国家出台《乡村振兴战略规划(2018~2022年)》为契机,形成不同层面的乡村振兴战略规划体系,做到不同层级规划的合理分工、协同匹配,规划层级越高越注重引导和方向把控,层级越低越注重政策执行以及与实际贴合的灵活性,最大限度调动各方力量参与。村镇规划是乡村振兴规划体系的关键环节,要相应加强对村镇规划的指导服务和发展规划编制咨询服务组织。

3.创新资源环境保护策略,赋予农民新型角色定位。欧盟把农民作为资源环境公共产品的重要提供者而引入绿色补贴政策的做法,对于中国创新农村资源环境保护策略、实现农业支持保护政策由“黄”转“绿”具有重要的借鉴价值。通过设计新的政策工具,发展基于资源环境和传统文化保护的休闲、养生、文娱产业,让农民采取资源环境保护行为能够获得可观的收入,是实现乡村产业振兴、生态振兴、文化振兴相结合的有效形式。中国在制定相关政策时,要充分认识到农业生产经营活动与资源永续利用、生态环境涵养、文化传承保护的内在统一性,赋予农民资源、环境、文化公共产品提供者的角色定位,将对农业农村的支持与建设生态文明、繁荣农村文化结合起来。

4.完善农业农村政策体系,推进政策管理工作改革。应以建立国家乡村振兴战略政策体系为契机,有效整合中国的农业农村政策,及时进行政策制定和管理机制改革,及时修改和废止不适应农业农村发展的法律法规,及时简化合并多部门出台的重复或交叉的政策,增强政策的互补性、协调性和策略性。同时,也要重视不同区域差异化的政策需求,借鉴欧盟协调和衔接不同成员国政策的做法,如确定优先扶持领域的可选择范围、强制性和自愿性政策的支持范围,明确预算支出的方向、要求和可自由调整的范围,由各地区自主确定量化的发展指标、选择优先支持的领域或侧重点、设计具体发展项目,以增强地方政府实施乡村振兴战略的积极性、自主性、灵活性。

5.培育自下而上振兴动力,满足年轻群体发展需求。组织振兴、人才振兴也是乡村振兴的重要内容。在此方面可借鉴欧盟支持发展领导者和地方行动小组、鼓励青年参与农业农村发展的政策。要支持发展农村合作组织、集体经济组织和各类乡村振兴支撑平台、服务平台、发展载体等,引导它们建立与外来企业平等、规范的密切合作关系;重视提升农民参与乡村振兴的能力,积极培育新型经营主体、村庄发展带头人,加大对农村创业就业的支持力度,营造留住人才的良好环境,夯实培育乡村振兴内生动力的根基。


参考文献:

[1].常江、朱冬冬、冯姗姗,2006:《德国村庄更新及其对我国新农村建设的借鉴意义》,《建筑学报》第11期。

[2].戴蓬军、耿黎,2011:《法国理性农业的启示》,《经济研究参考》第18期。

[3].冯建喜、汤爽爽、罗震东,2013:《法国乡村建设政策与实践--以法兰西岛大区为例》,《乡村规划建设》第1期。

[4].冯双生、张桂文,2016:《德国农村建设对我国宅基地置换的启示》,《技术经济与管理研究》第6期。

[5].刘健,2010:《基于城乡统筹的法国乡村开发建设及其规划管理》,《国际城市规划》第2期。

[6].马洁,2016:《法国农业旅游的发展经验与启示》,《世界农业》第4期。

[7].苗晓丹、刘立新、刘杰,2015:《德国农业职业教育体系及其主要特点》,《中国农村经济》第6期。

[8].汤爽爽、冯建喜,2017:《法国快速城市化时期的乡村政策演变与乡村功能拓展》,《国际城市规划》第4期。

[9].邢琳,2016:《法国农村发展政策(2010~2015年)研究》,《世界农业》第6期。

[10].易鑫、克里斯蒂安·施耐德,2013:《德国的整合性乡村更新规划与地方文化认同构建》,《现代城市研究》第6期。

[11].张梅、杨志勇、高志杰,2016:《农机合作社的管理机制和模式--来自法国和加拿大的经验》,《世界农业》第2期。

[12].朱金、陈可石、诸君靖,2015:《德国乡村竞赛计划发展及其对我国大陆乡村建设的启示》,《规划师》第12期。

[13].European Commission,2013“Overview of CAP Reform 2014-2020”https//ec.europa.eu/agriculture/sites/agriculture/files/policy-perspectives/policy-briefs/05_en.pdf.

[14].European Commission,2016“Cork 2.0 Declaration 2016”https//ec.europa.eu/agriculture/sites/agriculture/files/events/2017/cork-declaration-berlin/cork-declaration-2-0_en.pdf.

[15].European Economic and Social Committee,2016“We cannotAccept the Declining of RuralAreas”https//www.eesc.europa.eu/en/news-media/news/we-cannot-accept-declining-rural-areas.

[16].European Economic and Social Committee,2017“Villages and Small Towns as Catalysts for Rural Development”http//www.eesc.europa.eu/en/our-work/opinions-information-reports/opinions/villages-and-small-towns-catalysts-rural-development.

[17].Nazzaro,C.and MarottaG.2016“The Common Agricultural Policy 2014-2020Scenarios for the European Agricultural and Rural Systems”Agricultural and Food Economics416.

[18].Spychalski,G.2008“Evolution of European Union Policy towards Agriculture and Rural Areas in the New Programming Period 2007-2013Acta Scientiarum Polonorum-Oeconomia73):109-119.

[19].Todorova,L.and SarbuO.2014“Innovation Policy in Agriculture and Rural Development of the European UnionProspects for the Republic of Moldova”Scientific Papers Series--ManagementEconomic Engineering in Agriculture and Rural Development142):311-316.

注释:

1根据World Development Indicators数据计算。数据来源:World Bank2018,“World Development Indicators”,https//datacatalog.worldbank.org/dataset/world-development-indicators.

2数据来源:World Bank2018,“World Development Indicators”,https//datacatalog.worldbank.org/dataset/worlddevelopment-indicators.

3数据来源:European Commission2013,“The Common Agricultural Policy CAP and Agriculture in Europe——Frequently Asked Questions”,http//europa.eu/rapid/press-release_MEMO-13-631_en.htm.

4同脚注(2)。

5 资料来源:European Commission2018,“The Common Agricultural Policy at a Glance”,https//ec.europa.eu/info/foodfarming-fisheries/key-policies/common-agricultural-policy/cap-glance.

6同脚注(1)。

7资料来源:European Commission2018,“The Rural Development Policy and Its Principles 2000-2006) ”,https//ec.europa.eu/agriculture/rural-development-previous/2000-2006_en.

8资料来源:European Commission2018,“Previous Rural Development Programming Periods”,https//ec.europa.eu/agriculture/rural-development-previous/2007-2013_en.

9将已经不适应城乡一体化发展的村庄作必要的、有计划的营建活动,目的是促进城乡整体均衡、协调发展,同时保留或挽回农村原有的独特魅力。

10初期的竞赛目标是单纯的村庄环境整治,主要与景观绿化、塑造舒适的生活环境有关。发展成全国性的活动后,村庄建设竞赛以农业农村发展的政策导向为主要内容,并随着农业农村政策的变化而变化。从1998年开始,德国把村庄社区永续发展列入竞赛目标;2007年以来,把实现村庄未来愿景与提升生活品质作为竞赛目标。竞赛评审的内容包括发展构想和经济创新、社会文化生活、建筑物构成与规划、绿色发展、村庄景观五个方面(朱金等,2015)。

11根据World Development Indicators数据计算。数据来源:World Bank2018,“World Development Indicators”,https//datacatalog.worldbank.org/dataset/world-development-indicators.

12资料来源:European Commission2018,“Cork 2.0European Conference on Rural Development”,https//ec.europa.eu/agriculture/events/rural-development-2016_en.

13资料来源:European Commission2018,“Future of the CommonAgricultural Policy”,https//ec.europa.eu/info/foodfarming-fisheries/key-policies/common-agricultural-policy/future-cap_en.

14资料来源:European Economic and Social Committee2017,“European RuralAreas Need a Boost”,http//www.eesc.europa.eu/en/news-media/news/european-rural-areas-need-boost-0.

15“Leader”本身也是一个支持项目,指鼓励当地居民采取自主行动、而不是自上而下的被动行动来发展农村经济。

16数据来源:Eurobarometer2018,“Safe SustainableQualityCitizens Share Their Views on EU Food and Farming”,https//ec.europa.eu/agriculture/survey_en.

17数据来源:Agriculture and Rural Development2017,“The CAP inYour Country——United Kingdom”,https//ec.europa.eu/info/publications/cap-your-country_en.

18资料来源:European Economic and Social Committee2015,“Rural Development Programs”,http//www.eesc.europa.eu/our-work/opinions-information-reports/opinions/rural-development-programmes.

19资料来源:European Commission2018,“European Conference on Rural Development”,https//ec.europa.eu/agriculture/events/rural-development-2016_en.

20资料来源:European Commission2018,“Rural Development 2014-2020”,https//ec.europa.eu/agriculture/ruraldevelopment-2014-2020_en.

21资料来源:European Commission2018,“The Common Agricultural Policy at a Glance”,https//ec.europa.eu/info/foodfarming-fisheries/key-policies/common-agricultural-policy/cap-glance.

22欧盟的很多农业农村政策项目都明确规定了强制采取的措施和自愿采取的措施。

23资料来源:Agriculture and Rural Development2017,“The CAP inYour Country”,https//ec.europa.eu/info/publications/cap-your-country_en.

24简化政策的原则是:使绝大多数政策接受者获益,不能质疑2013年欧盟对共同农业政策的改革决议,不能损害政策执行和项目实施过程中预算资金使用的财务健康。

25资料来源:European Commission2018,“Simplification of the Common Agricultural Policy CAP) ”,https//ec.europa.eu/agriculture/cap-overview/simplification_en.

26资料来源:European Commission2018,“Better Regulation”,https//ec.europa.eu/info/law/law-making-process/planning-and-proposing-law/better-regulation-why-and-how_en.

27数据来源:国家统计局,2018,“2017年国民经济和社会发展统计公报”,http//www.stats.gov.cn/tjsj/zxfb/201802/t20180228_1585631.html

首页
评论
分享
Top