个人金融信息漫游指南:《个人金融信息保护技术规范》解读

文章正文
发布时间:2024-03-01 23:45

虽然个人信息在我国《民法典(草案)》中被放置于“人格权编”部分,通常会认为个人信息是一类具有财产属性的人格权,会体现一定的经济利益。

虽然个人信息在我国《民法典(草案)》中被放置于“人格权编”部分,通常会认为个人信息是一类具有财产属性的人格权,会体现一定的经济利益。而在各类个人信息中,个人金融信息无疑是最具财产属性的个人信息之一。通常个人信息泄露,不一定能直接造成经济损失,但个人金融信息一旦泄露会直接给个人信息主体带来巨大的经济伤害,具有更高的敏感性。

2020年2月13日,中国人民银行发布《个人金融信息保护技术规范》(JR/T 0171-2020),为个人金融信息保护打上补丁。虽然《个人金融信息保护技术规范》只是行业推荐性标准,但预期仍会在金融执法、合规过程中起到关键作用。所有提供金融产品与金融服务的机构,在“接触”个人信息时,都需要以《个人金融信息保护技术规范》为“漫游指南”。

一、概念们

个人金融信息

二、体系

仔细研读《个人金融信息保护技术规范》的体例,可以归纳出个人金融信息合规的基本框架:

个人金融信息

金融机构开展个人信息保护,是一个体系,不止局限于《个人金融信息保护技术规范》。比如《网络安全法》中的等级保护制度,就是金融机构收集、处理个人信息网络的基本要件。《中国人民银行金融消费者权益保护实施办法》也仍然有效,而且是部门规章,具备比行业标准更高的层级。要求金融机构至少每半年排查一次个人金融信息安全隐患;并且明确金融机构保护消费者个人金融信息安全的义务不因其与外包服务供应商合作而转移、减免。

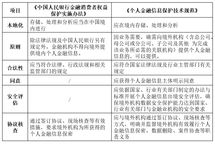
在体系上,数据跨境也是一个敏感的问题。金融机构一旦被认定为关键信息基础设施,则需要在《网络安全法》承担数据本地化与跨境安全评估的义务,但这两项制度至今仍处于迷雾之中……再加上《中国人民银行金融消费者权益保护实施办法》与《个人金融信息保护技术规范》,这迷雾更加浓厚:

个人金融信息

除此以外,信息屏蔽是《个人金融信息保护规范》中的关键技术措施,以降低个人金融信息的法律风险。虽然《个人金融信息保护规范》的附录列举了部分的信息屏蔽措施,但屏蔽措施的落实更需要参考《信息安全规范 个人信息去标识化指南》(GB/T 37964-2019),选取合适的技术与模型保护个人信息。

三、数据分类

《网络安全法》要求网络运营者采取数据分类、重要数据备份和加密等措施。《个人金融信息保护技术规范》根据敏感程度从高到低分为C3、C2、C1三级。

个人金融信息

不同等级下,也对应着不同的法律义务:

四、关注

相对法律、行政法规、部门规章,《个人金融信息保护技术规范》是一份技术标准,需要金融行业的IT人员更加关注,对照自家金融机构IT系统,能否实现《个人金融信息保护技术规范》中的各项要求。

对于合规人员,则更需要关注内部管理制度的建设。技术与管理是《个人金融信息保护技术规范》中明显的两条线索。对于法律工作者,更需要对《个人金融信息保护技术规范》中涉及第三方管理的条款尤其注意,确保与第三方签订的协议内容与IT系统的设置保持一致。

而在此之上,需要金融机构高层牵头,将个人金融信息保护落实到具体责任人,协调不同部门的资源开展贯标工作。

责任编辑:赵宁宁 来源: FreeBuf

分享到微信

微信扫码分享

分享到微博

相关推荐

个人金融信息保护技术规范解读

2020年2月20日,全国金融标准化技术委员会公示了推荐性行业标准《个人金融信息保护技术规范》,该标准由中国人民银行于2020年2月13日发布并于当日实施。

2020-03-25 07:26:04

央行:2020年将出台个人金融信息保护、区块链等金融科技系列监管规则

日前,人民银行金融科技委员会会议在北京召开。会议总结2019年金融科技工作,研究部署2020年重点工作。人民银行党委委员、副行长范一飞主持会议并讲话。

2019-12-31 16:20:57

PHP 开源软件《个人管理系统》——技术规范

1)类文件都是以.class.php为后缀,使用驼峰法命名,并且首字母大写。2)类名要体现文件路径3)核心文件要放置在libCore目录下面,这时候你不需要require里面的文件,直接使用就可以。

2012-09-10 09:22:07

- 网络·安全技术周刊第430期

本期网络安全周刊的主要内容包含:5GURLLC关键技术研究报告,2020年值得关注的综合性网络监控工具,《个人金融信息保护技术规范》解读……

2020-03-16 13:37:43

网络安全网络安全技术周刊

《个人信息保护法》对金融行业的监管要求分析与应对建议

《个人信息保护法》的施行,明确了金融数字化发展应当遵循的基本准则和行为规范。个人金融信息是金融机构日常业务工作中积累的一项重要基础数据,也是金融机构客户个人隐私的重要内容。

2022-05-17 11:52:55

个人信息保护法解读,企业该如何接招?

《个人信息保护法(草案)》发布,那么该法会对企业有何影响企业该怎么开展数据合规工作本文将对以上问题进行阐述。

2020-10-30 09:38:02

个人信息保护之密码保护

在数字化时代,个人信息的安全性备受关注。其中,密码作为个人信息保护的第一道防线,其重要性不可忽视。本文将从个人密码的重要性、密码设置方法以及如何保护好个人密码等方面展开,为读者提供全方位的个人信息保护建议。

2024-01-10 16:31:55

隐私计算,保护个人信息数据

保险行业是指将通过契约形式集中起来的资金,用以补偿被保险人的经济利益业务的行业。保险市场是买卖保险即双方签订保险合同的场所。它可以是集中的有形市场,也可以是分散的无形市场。

2021-09-18 23:21:21

大力加强个人信息保护

逛个动物园要指纹“打卡”,连回家进小区也要刷脸“验明正身”……会议期间,记者在浙江代表团驻地酒店楼道里偶遇全国人大代表、康恩贝集团有限公司董事长胡季强,他正和其他代表讨论着什么。凑近一听,原来和公民个人信息保护有关,于是一场“楼道专访”开始了。

2021-03-11 15:16:30

解读《网络安全法》,看个人信息安全保护

今年6月起,《中华人民共和国网络安全法》正式实施,值得注意的是,个人信息安全保护成为了《网络安全法》的一大亮点,多项条款都从不同方面明确了对个人信息收集和保护的要求。

2017-06-11 14:37:00

圆通被约谈 个人信息如何保护?

如今我们不管是网购、叫车、点外卖还是使用App,都难免要提供个人信息,方便之余,该如何保护好我们的个人信息呢?

2020-11-27 08:37:28

个人信息

数字时代如何保护个人信息安全

人脸数据滥用在今年的央视3·15晚会上被曝光,包括无锡宝马汽车4S店、港汇恒隆MaxMara专卖店以及科勒卫浴在内的上千家门店,均安装了具有人脸识别功能的摄像头。人脸信息属于个人独有的生物识别信息,一旦泄露,将严重威胁用户的财产安全、隐私安全等。数字时代该如何保护个人信息安全?立法层面又将如何回应社会关切?

2021-03-19 14:53:21

保护个人信息安全重在行动

“互联网+”时代,个人信息泄露渠道越来越多,加强个人信息保护的紧迫性和复杂性也与日俱增。

2017-11-06 06:31:15

大数据时代,个人信息如何保护

当前,互联网新技术新业务正改变着个人信息的收集和使用方式,对个人信息保护带来巨大挑战。如果说云计算、移动互联网只是从量的层面加剧了个人信息保护的难度,那么大数据的出现则是从质的层面冲击了个人信息保护制度存在的基础,对个人信息保护规则带来深远影响。

2015-06-02 11:29:50

信息安全数据安全

新型“智慧城市”更重个人信息保护

今后的新型“智慧城市”,一方面,日益消除了部门之间的“信息孤岛”,构建起信息共享机制,让不诚信者因为“数据共享”受到约束惩戒。另一方面,保护个人信息也越来越受到民众的关注。

2017-01-18 09:39:13

个人敏感信息滥用 大数据时代信息保护遭挑战

我们的背后不知道有多少窥视的眼睛,身份、位置、银行账号……各种个人敏感信息正被各形各色的采集者获取,滥用、泄露的风险无处不在。大数据时代,个人信息保护正遭受严峻的挑战。

2016-11-22 09:34:55

明朝万达总裁王志海谈《个人信息保护指南》

明朝万达作为数据安全领域的信息安全企业,意识到个人信息安全一旦发生泄密对个人和采集单位在经济效益上和社会影响上都会带来严重损失,利用自己在数据安全方面多年积累的技术和产品,参照《个人信息保护指南》,为个人信息采集和使用单位提供了全方位的以数据防泄漏为核心的数据安全解决方案。

2012-04-27 08:18:14

明朝万达信息安全

工信部:规范安装卸载行为、加强个人信息保护等

为优化服务供给,改善用户体验,维护良好的信息消费环境,促进行业高质量发展,工业和信息化部近日印发通知,部署进一步提升移动互联网应用服务能力。

2023-02-28 17:36:37

企业合规视角下的《个人信息保护法 (草案) 》解读

作为全球最大的互联网市场,中国在法律层面一直没有出台针对个人数据的专门立法。万千企盼之下,《个人信息保护法》(草案)(以下简称《草案》)正式全文发布。

2020-11-04 09:47:42

如何保护个人信息安全?HTTPS证书可以

互联网普及的大数据时代,个人隐私很容易会被泄露。近年来,中国网民由于个人隐私信息泄露的事件层出不穷,据统计显示,一年内约有6.88亿网民因诈骗电话、骚扰短信、隐私泄露等造成重大财产损失,有将近54%的网友感觉个人信息泄露严重……

2019-12-27 08:34:59

相似话题

网站安全

1110内容

数据安全

2971内容

应用安全

5741内容

云安全

1835内容

全部话题

同话题下的热门内容

相关专题 更多

乘云 · 向未来:火山引擎公共云 · 城市分享会

乘云 · 向未来:火山引擎公共云 · 城市分享会

点击获取2023年泛娱乐社交出海报告

点击获取2023年泛娱乐社交出海报告

2024-02-28 10:46:45

网络运维智能化?瞻博网络有奇招!

网络运维智能化?瞻博网络有奇招!

2023-12-18 11:43:34

我收藏的内容

点赞

收藏

分享

微博

QQ

微信

首页
评论
分享
Top