集成电路封装产业主要上市公司:目前国内集成电路封装产业的上市公司主要有长电科技(600584)、通富微电(002156)、华天科技(002185)
本文核心观点:集成电路封装政策汇总,集成电路封装政策解读,集成电路封装政策规划。
1、政策历程图
集成电路是我国科技发展的重要组成部分,也是我国各行各业实现智能化、数字化的基础。其中封测技术是集成电路制造的后道工艺,在整个集成电路产业链中扮演着重要角色。根据我国国民经济“九五”计划至“十四五”规划,都在积极的支持我国集成电路的发展,近几年更是强调突破集成电路关键技术,集中力量发展集成电路。

2、国家层面政策汇总及解读
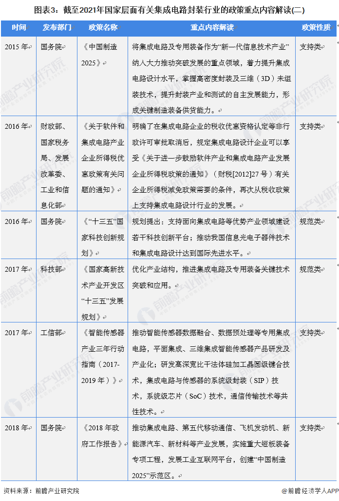
——国家层面集成电路封装行业政策汇总
自2006年以来,国务院、国家发改委、工信部等多部门都陆续印发了支持、规范集成电路封装行业的发展政策,内容涉及集成电路封装发展技术路线、集成电路封装发展指标等。




——国家层面集成电路封装行业发展目标解读
根据中国半导体行业协会数据显示,2020年底我国集成电路封测市场规模达到2509.5亿元;在《中国制造2025》中针对集成电路产业的市场规模、产能规模等提出了具体的量化目标:

3、各省市层面的政策汇总及解读
——31省市集成电路封装行业政策汇总
目前,我国各省市集成电路封装相关政策如下表所示:



——31省市集成电路封装行业发展目标解读
“十四五”期间,我国主要省份也提出了集成电路行业的发展目标。其中,江苏、上海、江西、福建、甘肃等省市均提出了“十四五”期间集成电路封测产业发展目标,具体的各省份集成电路发展目标或规划如下:

以上数据来源于前瞻产业研究院《中国集成电路封装行业市场前瞻与投资战略规划分析报告》,同时前瞻产业研究院还提供产业大数据、产业研究、产业链咨询、产业图谱、产业规划、园区规划、产业招商引资、IPO募投可研、IPO业务与技术撰写、IPO工作底稿咨询等解决方案。
更多深度行业分析尽在【前瞻经济学人APP】,还可以与500+经济学家/资深行业研究员交流互动。
前瞻产业研究院 - 深度报告 REPORTS

2024-2029年全球及中国集成电路封装行业发展前景与投资战略规划分析报告
本报告前瞻性、适时性地对集成电路封装行业的发展背景、供需情况、市场规模、竞争格局等行业现状进行分析,并结合多年来集成电路封装行业发展轨迹及实践经验,对集成电路...
查看详情
本文来源前瞻产业研究院,内容仅代表作者个人观点,本站只提供参考并不构成任何投资及应用建议。(若存在内容、版权或其它问题,请联系:service@qianzhan.com) 品牌合作与广告投放请联系:0755-33015062 或 hezuo@qianzhan.com
如在招股说明书、公司年度报告等任何公开信息披露中引用本篇文章数据,请联系前瞻产业研究院,联系电话:400-068-7188。