首页
法律知识大全
知识产权
法规
法律条款
铭望法律
铭望法律知识
>
法规
>
文章页
最新
热点
图文
国家能源局印发《电力行业网络安全等级保护管理办法》的通知
文章正文
发布时间:2024-03-04 05:34
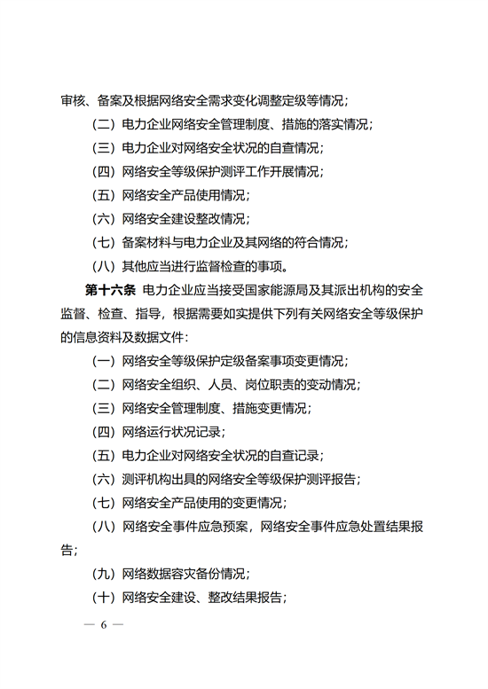
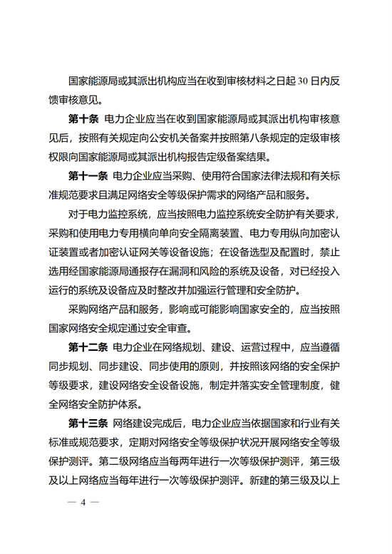
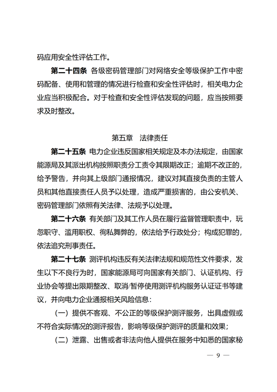
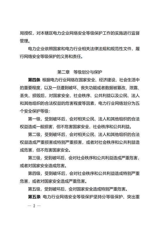
12月12日,国家能源局印发关于《电力行业网络安全等级保护管理办法》的通知,通知要求,规范电力行业网络安全等级保护管理,提高电力行业网络安全保障能力和水平。
原文如下:
标签
热门文章
西北风3到4级是多大风
传唤拘传时间规定
工程科学学院
职业测评
的的意思,的的解释,的的拼音,的的部首,的的笔顺
学习时报
Fino a 15 Giorni ▷ 3B Meteo
采购招投标全流程详解:怎么做、做哪些、有哪些规范?
17c官网入口在哪
东部战区:位东海相关海域,远程火力实弹射击演练
首页
评论
分享
Top