广州金融风险监测典型案例汇编 | 资金盘形式的非法金融活动

文章正文
发布时间:2024-03-05 07:39

广州金融风险监测典型案例汇编 | 资金盘形式的非法金融活动 2024年02月26日 16:10   广州金融科技

资金盘是非法侵占财产的突出乱象,具有网络化、快速敛财、非法性、利诱性、涉众性和跨地域等特点。虽然组织结构不如大型非法集资或传销严密,但其数量多、花样翻新,对公众具有迷惑性和吸引力,传染能力强。

综述:

资金盘是非法侵占财产的突出乱象,具有网络化、快速敛财、非法性、利诱性、涉众性和跨地域等特点。虽然组织结构不如大型非法集资或传销严密,但其数量多、花样翻新,对公众具有迷惑性和吸引力,传染能力强。

一、什么是资金盘形式的非法金融活动?

资金盘是一个统称,它们变化多端,无固定模式,具有明显的非法性、利诱性和击鼓传花的特点,绝大部分属于集资诈骗。近几年,资金盘形式的非法金融活动频现,不法分子通常通过杜撰投机获利的名堂,吸引大众纷纷投入资金,祈求实现快速盈利。但最后这种大众“赚钱”活动一般都以崩盘、主办方卷款逃跑或受到查处打击而快速消亡,最终导致参与者血本无归。

二、资金盘形式的非法金融活动有哪些特征?



三、资金盘形式的非法金融活动典型案例



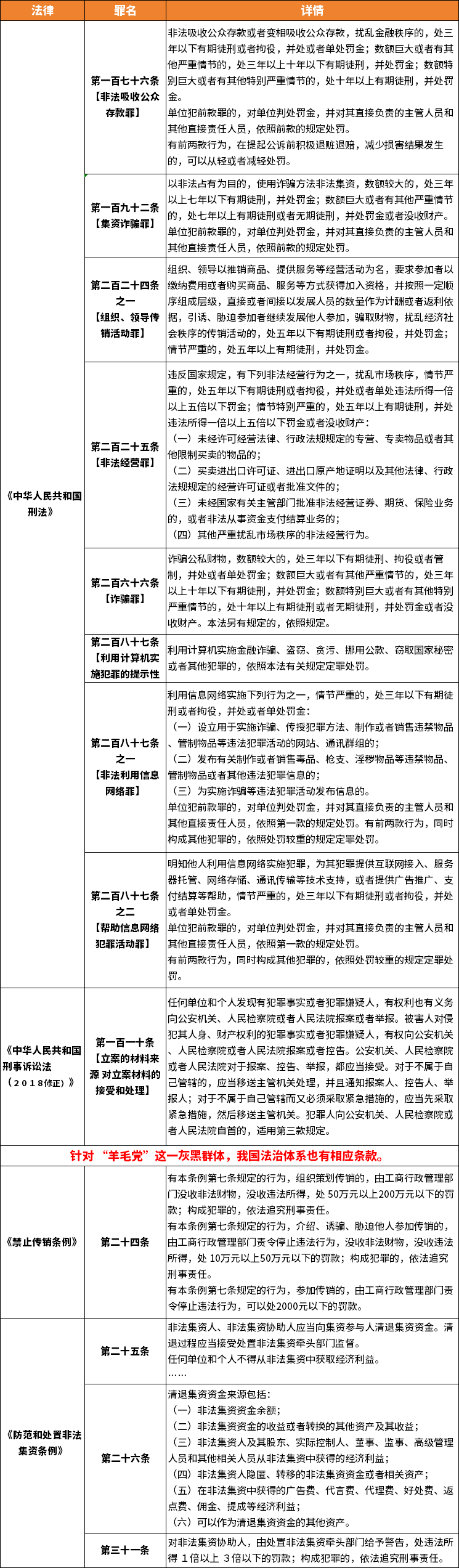
四、法治守护

针对不同类型资金盘,我国都有相应法律法规予以防范打击,同时,我国正在不断完善法治建设,持续加大对资金盘的震慑力度。

《广州金融风险监测典型案例汇编》一书是在广州市地方金融监督管理局指导下,由广州金融风险监测防控中心从数百个实践案例中挑选出有代表性的64个典型案例,覆盖非法集资、非法放贷、金融诈骗、其他非法金融活动等,从具体案例中了解非法金融活动的规律,总结防范非法金融活动的经验,为有效防范化解金融风险提供借鉴。

本文内容为原创,转载请注明来源于“广州金融科技公众号”!

首页
评论
分享
Top