人工智能朗读:


8月20日上午,十三届全国人大常委会第三十次会议在京举行闭幕会。经会议表决,个人信息保护法、监察官法、医师法、全国人大常委会关于修改人口与计划生育法的决定等多项法律和决定获得通过。
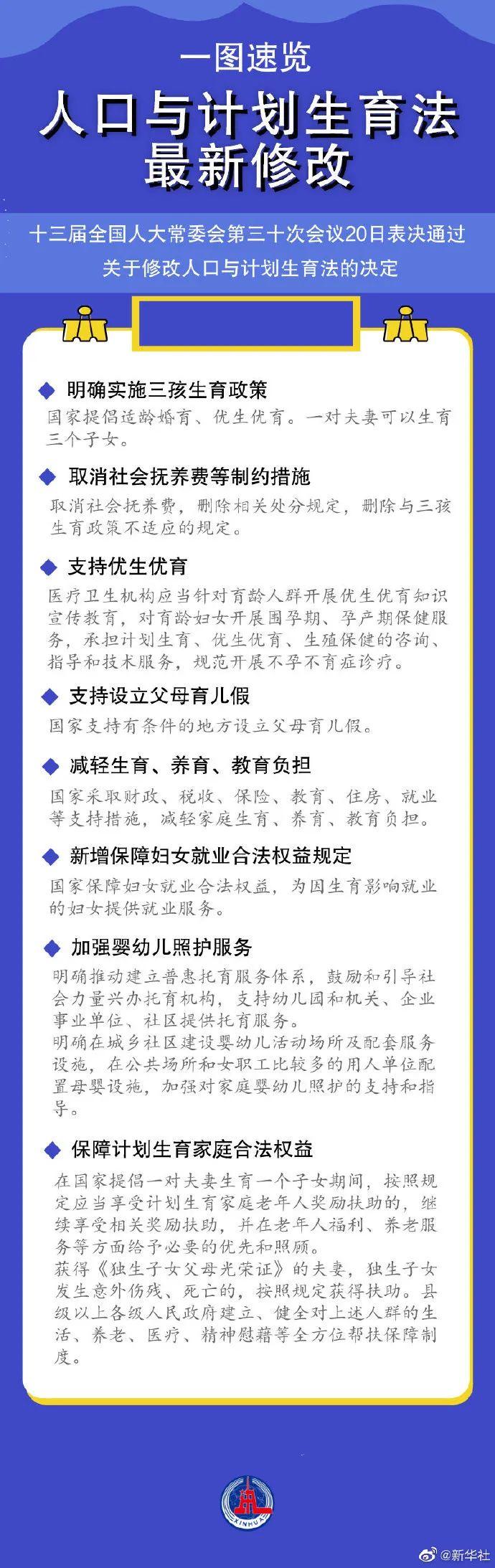
“三孩”生育政策正式入法
十三届全国人大常委会第三十次会议表决通过了关于修改人口与计划生育法的决定。修改后的人口计生法规定,国家提倡适龄婚育、优生优育,一对夫妻可以生育三个子女。国家采取财政、税收、保险、教育、住房、就业等支持措施,减轻家庭生育、养育、教育负担。
为优化生育政策、促进人口长期均衡发展,此次对这部法律作出了哪些重要修改?戳图速览↓

医师法规定每年8月19日为中国医师节
十三届全国人大常委会第三十次会议表决通过《中华人民共和国医师法》。医师法将于2022年3月1日起施行,其中明确规定每年8月19日为中国医师节。这部法律共计7章67条,将为保障医师合法权益,规范医师执业行为,加强医师队伍建设,保护人民健康,实施健康中国战略提供有效法律保障。
我国有了法律援助法
十三届全国人大常委会第三十次会议表决通过《中华人民共和国法律援助法》。法律援助法自2022年1月1日起施行。这部法律明确:
①律师事务所、基层法律服务所、律师、基层法律服务工作者负有依法提供法律援助的义务;
②英雄烈士近亲属为维护英雄烈士的人格权益、当事人因见义勇为行为主张相关民事权益等情形申请法律援助,不受经济困难条件限制;
③鼓励和支持律师事务所、律师、法律援助志愿者等在法律服务资源相对短缺地区提供法律援助。

监察官法通过
十三届全国人大常委会第三十次会议表决通过了《中华人民共和国监察官法》。监察官法共计9章68条,包括总则,监察官的职责、义务和权利,监察官的条件和选用,监察官的任免等规定,自2022年1月1日起施行。

个人信息保护法来了
十三届全国人大常委会第三十次会议表决通过《中华人民共和国个人信息保护法》。个人信息保护法自2021年11月1日起施行,其中明确:
①通过自动化决策方式向个人进行信息推送、商业营销,应提供不针对其个人特征的选项或提供便捷的拒绝方式;
②处理生物识别、医疗健康、金融账户、行踪轨迹等敏感个人信息,应取得个人的单独同意;
③对违法处理个人信息的应用程序,责令暂停或者终止提供服务。

来源:新华社微博、教育部官网、南方+
责编:龙岗融媒(编辑 徐海燕)







扩散周知
