国家版减肥攻略:最适合减肥的食谱来了!

文章正文
发布时间:2025-06-19 19:24

最近「国家版减肥指南」上了热搜,为广大减肥人士送来了福音。



图片来源:微博截图



这个「国家版减肥指南」是什么呢?


其实是去年国家卫健委出台的《成人肥胖食养指南(2024年版)》,即——


国家版减肥食谱


最近国家卫健委主任雷海潮又再次表示,将持续推进体重管理年行动,普及健康生活方式。所以这份「国家版减肥食谱」又一次火了起来。


丁香医生查阅了相关资料,发现这「国家版减肥食谱」还真挺宝藏的!


科学!全面!立马为你省下请私教的钱!



图片来源:网络



「国家版减肥食谱」有 2 个特色——


① 直接帮大家算好了热量


大家平常减肥,最头疼的事莫过于算!热!量!


国家一下子发现用户痛点,把一餐的热量全部给算好了,还分了三个热量档位,分别是 1200 千卡、1400 千卡、1600 千卡,实现蛋白质、碳水化合物、脂肪三大宏量营养素合理配比。



图片来源:文献[2]



也就是说,平常消耗小的,你就选低卡档,平常消耗大的,你就选高卡档,丰俭由人。


不得不说,这真是拯救了无数热量计算手残党们于水火之中啊……


② 把全国分为了七大地区,每个地区,都有自己的减肥食谱!


大家都知道,咱们中国地大物博、众口难调。


为了让大家「将减肥事业坚持到底」,国家居然还根据不同地方饮食习惯、风味,设计了东北、华北、西北、华中、华东、华南、西南七大地区减肥食谱。


让减肥食谱不仅合乎你胃口,还能瘦!



图片来源:文献[2]



丁香医生就来和大家逐一仔细解读划重点,看看你所在的地方,到底怎么吃才能更减肥。


华东地区最适合减肥的饮食


饮食特色:华东地区主食以大米为主,拥有丰富的湖鲜河鲜等水产品,口味偏清淡。


注意调整:没啥需要调整的,请继续发扬优点!


食谱展示:



点评:被表扬为「东方健康膳食模式」,堪称中国版「得舒饮食」。


这真不是包邮区故意拉仇恨,而是证据确凿。


2022 年,一项研究结果显示,在等热量限制的条件下,江南饮食模式(指流行于浙江、上海、苏南的膳食模式)有助于糖尿病患者维持血糖稳态。[1]同时,参与者的多项心血管疾病的危险因素均得到改善,其中——


● 舒张压和收缩压平均降低 9.55 和 10.60 mmHg;

● 总胆固醇、LDL-C 和甘油三酯平均降低 0.22、0.24 和 0.27 mmol/L;

● 体重平均降低 5.05 kg;

● 空腹血糖平均降低 0.34 mmol/L。[1]


说到这里,杭州朋友们有没有觉得扬眉吐气?


还不快一键转发给那些说你们是「美食荒漠」的人,连文案都替你们想好了——


虽然杭帮菜难吃,但它对身体好呀!



图片来源:小🍠截图

(杭州:谢谢你活爹,这不是杭州话!)



东北地区推荐炖煮,但小份炖菜整起来!


饮食特色:东北地区居民饮食以米面、畜禽肉及奶类为主,烹饪方式以炖菜为主,肥厚实在,味重色浓。


注意调整:控制油、盐、糖的使用量。


食谱展示:



点评:大家平时并不会把东北菜和减脂餐关联起来,因为东北菜的份量实在是太太太大了!但只要控制好量,东北爱一锅炖煮的烹饪方式其实很健康!



西北地区杂粮丰富,但多多喝水、狠狠吃菜!


饮食特色:西北地区居民喜食面食,主食以小麦、玉米和其他杂粮为主,肉类以牛、羊肉为主,瓜果丰富,绿叶蔬菜相对较少。居民夏季喜清淡素食,冬季喜酸辣咸厚味食品。


注意调整:较多居民日常饮水量不足,对于肥胖人群尤其应保障充足日常饮水量。


食谱展示:




点评:各种全谷杂粮主食丰富,比如莜面(又叫裸燕麦)、荞麦、小米……红肉供应较多,记住要挑瘦的吃。最重要的是,狠狠吃菜,大量喝水。



华北地区面食玩出花,要增加绿叶菜和鱼虾


饮食特色:华北地区多数地方喜面食及畜禽肉,蔬菜和水产类摄入不多,厚重咸口菜品居多。


注意调整:蔬菜和水产类摄入不足。


食谱展示:



点评:难怪每次去北京出差,都很难吃到绿叶菜……(不是我说的!是国家卫健委说的!)


建议在主食和肉菜中增加蔬菜,比如做成菜肉丸子/馄饨,在摊饼做面糊的时候加入蔬菜,调味上注意少油少盐,多用凉拌、白灼、清炖等烹调方法。


华中地区食材丰富,但放调料请手下留情!


饮食特色:华中地区居民主食以米面为主,蔬菜种类多样,水果丰富,饮食口味偏辣、油盐重。


注意调整:控制油、盐、糖的使用量。


食谱展示:




点评:各类食物种类繁多,有利于营养均衡,但要注意减少重油菜肴,多用香辛料、菌菇来调味。



西南地区酸辣开胃,嗦粉记得配蔬菜和肉!


饮食特色:西南地区居民主要以大米和糯米为主食,肉类以禽畜肉为主,口味重,大多喜辣、麻、酸。


注意调整:控制油、盐、糖的使用量。


食谱展示:




点评:其实爱吃点辣、爱吃点麻,没什么问题,何况辣椒和花椒原本就是一种天然调料,但为了激发「辣」的潜能,不知不觉中就加入了许多糖、盐、油。所以要注意减盐,巧用花椒、泡椒增味,禽类菜肴去皮食用。


嗦粉时,注意搭配蔬菜和瘦肉,少喝汤,减少糯米类食物。



华南地区口味清淡,但白米饭和粗粮要混吃!


饮食特色:华南地区居民主食以大米为主,有喝汤的习惯,常吃新鲜蔬菜、水产品,口味偏向于清淡,部分地区嗜好辛辣。


注意调整:控制油、盐、糖的使用量。


食谱展示:




点评:煮饭时可以搭配薯类或其它粗粮,炖汤不弃肉同时搭配植物性食材如,萝卜、海带、菌类等增加膳食纤维摄入。



图片来源:自己做的



有朋友问,「这些菜吃腻了怎么办?」


这一点,国家也替你考虑到了。假如吃腻了,还可以按照以下「常见食物交换表」来替换食材。





还有朋友问,「不知道我属于哪个地区咋办!」


回答:乖~自己搜一下!认领一下自己家~


假如你不想抄以上作业,想练就一套属于你自己的独门秘方,国家也提供了进阶玩法。



高阶版:3 步制定属于你自己的独门秘方


大家都知道,减肥的原理就是:身体消耗的热量 > 吃进去的热量,制造出一个热量缺口,身体才会瘦。每天有 500~1000 大卡的热量缺口是比较推荐的。


那具体该怎么做呢?


第一步,先计算出自己的一日消耗


这个公式能帮你计算出来👇


你的一日能量 = [身高(cm)- 105 计算出理想体重(kg)] x 能量系数 15~35 kcal/kg 


确定自己的能量系数👇


● 一般卧床者 15 kcal/kg

● 轻身体活动者 20~25 kcal/kg

● 中身体活动者 30 kcal/kg

● 重身体活动者 35 kcal/kg


举个例子,一个身高 175 cm、经常坐着办公、每天上下班走两步的人的一日能量消耗 ≈(175-105)x 25 = 1750 千卡


假如你懒得算,也可以对号入座这 2 张图。


图片来源:丁香设计团队


第二步,再确定每餐具体要吃的食物


上面举例说到的那位打工仔的一日消耗是 1750 千卡,假设他每天要留出 500 千卡的热量缺口(其中运动 150 千卡),那他每天总摄入量就在 1400 千卡。


如何该确定每天总摄入量?


一个偷懒的方法是去上面找在 1400 千卡左右的食谱,按照食谱做饭。


另一个方法是自己配——


● 每餐按脂肪 20%~30%,蛋白质 15%~20%,碳水化合物 50%~60%搭配;

● 早中晚三餐热量分配建议为 3:4:3,也就是早、晚少吃点,中午多吃点;

● 一日总摄入量在 1400 千卡左右,也就是一天吃进肚子里的东西就 1400 千卡左右。


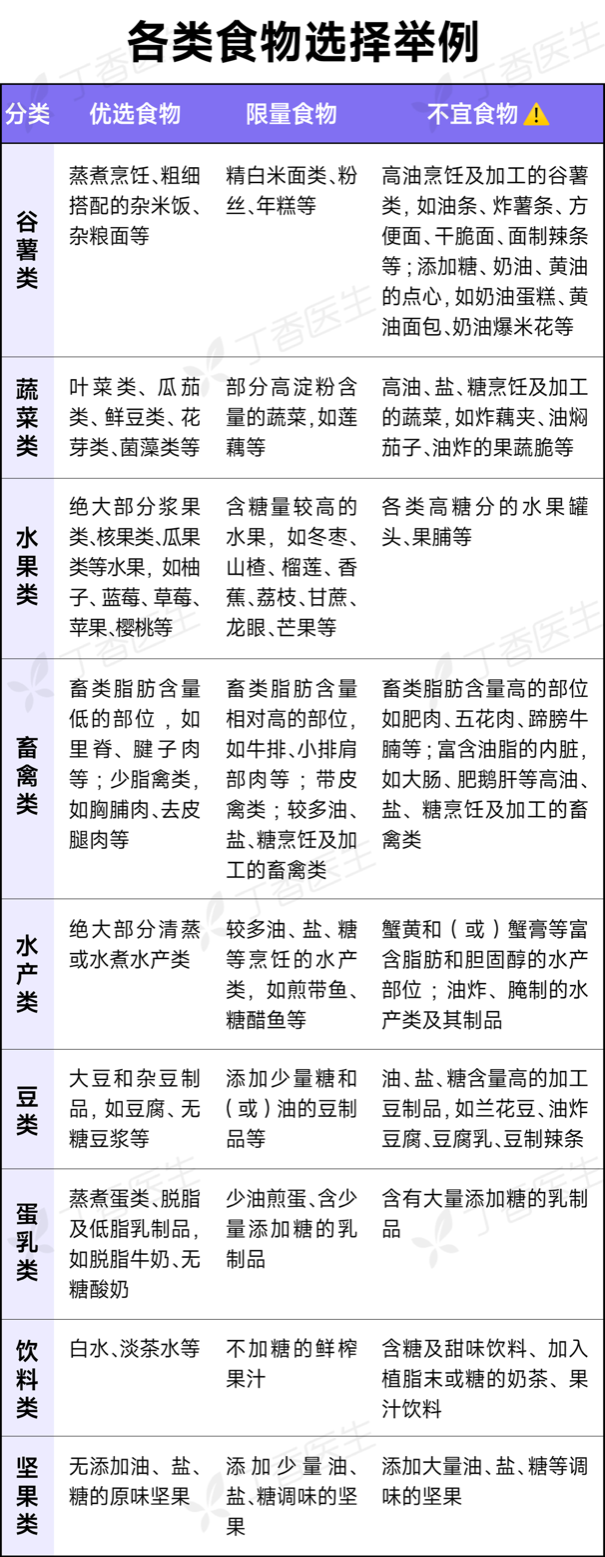
在减肥期间,优先选择「优选食物」,其次是「限量食物」,少吃或不吃「不宜食物」。



图片来源:丁香设计团队



这样听下来是不是很复杂?


觉得复杂的话,就乖乖去抄上面的食谱吧!



第三步,遵循减肥六大原则


除了吃,还有动,国家给出了六大减肥原则,方便大家灵活把控。(不得不说,国家真的在手把手教你减肥)


● 控制总能量摄入,保持合理膳食。

● 少吃高能量食物,饮食清淡,限制饮酒。酒就不必多说了,高能量食物指 400 kcal/ 100g 以上能量的食物,像是油炸食品、含糖烘培糕点、糖果等。

● 纠正不良饮食行为,科学进餐。早餐一定要吃,晚餐不要吃得太晚,建议在 17:00~19:00 之间进食。

● 多动少静,睡眠充足,作息规律。保证每天 7 小时睡眠,且每周通过运动消耗能量 ≥ 2000 千卡。

● 食养有道,合理选择食药物质.

● 安全减重,达到并保持健康体重。换句话说就是,别一下子减太猛,合理的减重速度为每月减 2~4 kg。



图片来源:小🍠截图



说到这里,不知道大家有什么样的感受?


以往提起减肥减脂,许多人第一反应就是「吃草」,中餐被打上了「油腻」「不健康」的标签,但其实,中餐也可以很健康、很好吃啊!


假如以后还有人告诉你,「中餐不适合减肥」,你就把这个菜谱糊他脸上。


好啦!假如你觉得这些内容对你有用的话,求「点赞」求「转发」求「点❤️」,更重要的是,把它转发给你关心的人吧!



审核专家

策划 JJJ

监制 Feidi

插图 四七

参考文献:

[1] Luo, Y., Wang, J., Sun, L., Gu, W., Zong, G., Song, B., Shen, C., Zhou, P., Chen, Y., Wu, Y., Lin, H., Zheng, H., Ni, M., Yang, X., Chen, Y., Xu, X., Zhang, J., Shi, J., Zhang, R., Hu, J., … Ning, G. (2022). Isocaloric-restricted Mediterranean Diet and Chinese Diets High or Low in Plants in Adults With Prediabetes. The Journal of clinical endocrinology and metabolism, 107(8), 2216–2227.

[2] 成人肥胖食养指南(2024年版).卫生研究 53.03(2024):347-351.

首页
评论
分享
Top