张蕾:新公司法引领下建筑企业追债新规综述——“董监高责任”篇

文章正文
发布时间:2025-02-18 09:06

  在现代公司治理体系中,董事、监事、高级管理人员(以下简称“董监高”)的决策、行为、专业素养和职业操守对公司的运营和发展有着深远的影响,2024年新修订的公司法进一步强化了董监高的责任与义务,敦促他们更加勤勉、忠实地履行职责。同时,为了有效遏制董监高的不当行为,新公司法显著加大了对董监高违法违规行为的处罚力度,大幅提高了其违法成本。这些举措不仅为企业的稳健运营和长远发展提供了坚实的法律保障,还在规范公司治理结构、防止内部人控制、保护投资者利益等方面发挥了重要作用。

  从律师的视角来看,新公司法的这一系列调整不仅为公司治理提供了更为明确的法律指引,也为律师在执业过程中提供了更为有力的法律依据。笔者在对新《公司法》进行深入分析的基础上,系统总结了企业追债的新规定。这些规定全面覆盖了“股东责任”“董事、监事及高级管理人员责任”以及“其他主体责任”,共计梳理出22种追债路径。

  本文重点聚焦于与“董事、监事、高管责任”相关的10种追债路径,并对每种路径的适用情形、典型案例以及律师的综合分析进行了深入细致地探讨。旨在探讨在新法律环境下如何优化建筑企业追债路径与执行渠道,以期为广大建筑企业提供更加高效、多维度的追债策略与债权回收的可行路径。为方便起见,本文中所引用事例或案例均与建筑企业或行业相关联。

  一、公司治理由股东中心主义到董事中心主义的演进

  近年来,我国公司治理领域的理念演变显现出一个明显的趋势,即从传统的股东中心主义逐渐向董事中心主义转变。这种转变背后是对现代企业管理中董事会角色的重新认识和强化。

  在传统的股东中心主义模式下,公司的决策权主要掌握在股东手中,董事会的作用相对弱化。随着商业环境的复杂化和企业规模的扩大,股东中心主义的局限性逐渐显现出来。股东由于可能并不具备缺乏专业知识或时间精力,难以做出最佳决策,这就需要一个更加专业、高效的决策机构来承担这一职责。因此,董事会的角色逐渐凸显,形成了董事中心主义。

  2024年新公司法响应上述变化,采用了董事中心主义的立法思想,对公司治理的框架进行了更为科学、合理的调整,特别对董监高的责任作出了明确和严格的规定。在董事中心主义的理念下,董监高不仅要对股东负责,更要对公司的整体利益和长远发展负责。这意味着他们在决策时需要考虑更多因素,包括公司的战略目标、市场竞争环境、技术创新等。

  从具体条款来看,新公司法对董监高的责任规定更加明确和严格,它要求董事会成员必须履行忠实义务和勤勉义务,对公司的经营管理负责。同时,新公司法还加强了对董监高违法行为的处罚力度,以确保其履行职责的正当性和有效性。这些变化都为董事中心主义的实施提供了有力的法律保障。

  需要说明的是,董事中心主义并非为削弱股东的权利,而是寻求更加平衡和高效的公司治理模式。在此种模式下,股东仍然保持着对公司的最终控制权,而董事会则负责公司的日常经营管理和战略决策。这种分工既保证了股东的利益得到最大限度的保护,又确保了公司能够快速、灵活地应对市场变化。

  二、新公司法之董监高责任追究制度探讨

  (一)新公司法下董监高主要职责与义务概述

  2024年新公司法对董事、监事、高级管理人员的职责与义务进行了明确规定,这些规定包括不限于忠实勤勉义务、善管义务以及信息披露义务。

  其中,忠实勤勉义务是新公司法对董监高的基本要求之一。它强调董监高应当对公司的忠诚,不得利用职务之便谋取私利,同时要以勤勉的态度履行职责,确保公司的利益最大化。这一义务要求董监高在决策过程中全面了解相关信息,审慎评估风险,以公司的长远发展为目标,做出科学合理的决策。

  善管义务则要求董监高在履行职责时,必须尽职尽责地管理公司事务,维护公司的正常运营和利益。他们需要密切关注市场动态,及时调整公司经营策略,防范潜在风险,确保公司在激烈的市场竞争中保持领先地位。此外,善管义务还涉及对公司资产的保护,防止公司资产被滥用或浪费。

  此外,新公司法还要求董监高履行信息披露义务。要求董监高必须及时、准确、完整地披露公司的财务状况、经营成果和重大事项等信息,以便投资者和利益相关者做出明智的决策。信息披露的透明度和准确性对于维护公司的声誉和信誉至关重要,也是保护投资者利益的重要手段。

  (二)董监高责任追究机制

  新公司法在董监高责任体系上的完善不仅体现在对职责与义务的明确规定,而且体现在健全的责任追究机制上。为有效遏制和惩治公司治理中的不当行为,新公司法为董监高责任构建了全面性和层次性的追究体系,范围涵盖了民事责任、行政责任,甚至在严重情形下,追究刑事责任。

  民事责任方面,新公司法强化了董监高对公司、股东、债权人的责任。当董监高在执行职务过程中违反法律、行政法规或公司章程,给公司或股东、债权人造成损失时,应当承担相应的赔偿责任。

  行政责任方面,新公司法第250条、251条、252条、256条规定了董监高在相应违法行为发生后可能面临的行政处罚措施,如罚款、吊销营业执照等。这些行政处罚的设定,旨在通过行政机关的介入,对董监高的不当行为进行及时纠正和惩处,以维护市场秩序和公共利益。

  董监高在严重违法情形下可能构成违反我国《刑法》规定的刑事犯罪。新《公司法》并未直接规定刑法责任,但在第246条规定“违反本法规定,构成犯罪的,依法追究刑事责任”。而董监高涉及的具体的公司法上的刑事责任则规定在《中华人民共和国刑法》分则“第三章 破坏社会主义市场经济秩序罪”的“妨害公司、企业的管理秩序罪”一节中,共有12个条款、16个罪名,其中,有部分罪名是适用所有公司的,有部分罪名只适用于上市公司或国有公司。其中最值得关注的罪名有6个,包括:虚报注册资本罪,虚假出资、抽逃出资罪,妨害清算罪,隐匿、故意销毁会计凭证、会计账簿、财务会计报告罪,虚假破产罪,以及非国家工作人员受贿罪等。此外,如果董监高利用职务之便侵占公司财产或者收受贿赂的,还可能构成职务侵占罪或者受贿罪,面临有期徒刑、拘役等刑罚的处罚。

  新公司法下董监高违法行为的法律责任具有明确的指向性、严厉性和预防性。明确的指向性体现在法律责任针对的是董监高的具体违法行为,如违反忠实勤勉义务、信息披露违规等,确保了对违法行为的精准打击。严厉性则体现在多种责任形式的综合运用以及刑罚措施的严厉程度,使得董监高在违法后面临严重的法律后果。预防性则通过设定明确的法律责任和严厉的处罚措施,对董监高形成强有力的威慑,促使其自觉遵守法律法规和公司章程,预防违法行为的发生。

  三、建筑企业追债路径(董监高责任篇)之新规简析

  新公司法的出台,为债权人追讨债务提供了更为丰富多样的法律手段和路径。在新公司法的框架下,董监高被赋予了更重的运营和管理公司的职责,他们的行为举止将直接关联并影响到公司的财务状况及偿债能力。这意味着,一旦董监高因疏忽、过失或故意行为而导致公司债务无法得到有效清偿,债权人便拥有了依法追究其责任、并要求其承担相应赔偿责任的权利。

  从追究董事、监事、高级管理人员(简称“董监高”)责任的角度来探寻债务清偿之道,无疑是一个颇具潜力且值得深入探索和实践的新方向。以下为笔者总结的针对董监高的10种追债规则和路径。

  表1:建筑企业追究股东责任10条路径、法条、条款内容列表

  

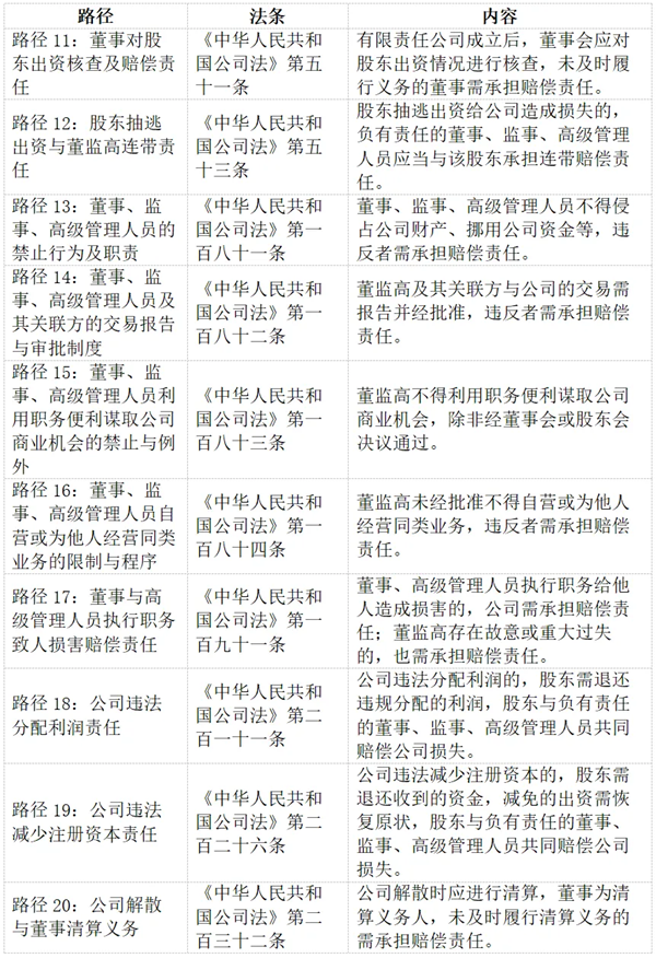
  1. 新法有关“董事对股东出资核查及赔偿责任”的规定【路径11】

  法条原文:《中华人民共和国公司法》第五十一条规定:有限责任公司成立后,董事会应当对股东的出资情况进行核查,发现股东未按期足额缴纳公司章程规定的出资的,应当由公司向该股东发出书面催缴书,催缴出资。未及时履行前款规定的义务,给公司造成损失的,负有责任的董事应当承担赔偿责任。

  相似规定:此规定与《最高人民法院关于适用〈中华人民共和国公司法〉若干问题的规定(三)》第十七条的规定相呼应,都强调了董事会在股东出资方面的监督职责,并要求董事会在发现股东未按期足额缴纳出资时采取相应措施。

  律师解读:

  (1)责任主体违反本规定的主要表现方式

  责任主体违反股东出资核查义务的主要情形包括:董事会未对股东的出资情况进行核查。董事会发现股东未按期足额缴纳出资,但未由公司向该股东发出书面催缴书。董事会未及时履行催缴义务,导致公司遭受损失。

  (2)典型事例

  某一家建筑企业作为债权人,与一家有限责任公司签订了工程合同。然而,该公司的一位股东未按期足额缴纳其应缴的出资额。如果董事会未对这一情况进行核查,或者核查后未向该股东发出书面催缴书,导致公司资本不实,进而无法按时支付建筑企业的款项。在此情况下,建筑企业作为债权人可以主张负有责任的董事承担赔偿责任。

  (3)“债权人保护”视角之律师综析

  本条规定从债权人保护的角度出发,明确了董事会在股东出资方面的监督职责。董事会作为公司的核心管理机构,其核查股东出资情况的职责是确保公司资本按照章程规定足额到位,这是公司偿债能力的重要保障。如果董事会未及时履行这一义务并给公司造成损失,负有责任的董事应承担赔偿责任。这为债权人提供了一种法律救济途径,即在公司资本不实导致债权受损时,可以向负有责任的董事追偿。

  学者赵旭东和邹学庚在其文章中指出:“有限责任公司成立后,董事会应对股东的出资情况进行核查,并在发现股东未按期足额缴纳出资时,由公司向该股东发出书面催缴书以催缴出资。若董事会未及时履行这一义务并给公司造成损失,负有责任的董事应承担赔偿责任。” [1]

  2. 新法有关“股东抽逃出资与董监高连带责任”的规定【路径12】

  法条原文:《中华人民共和国公司法》第五十三条规定:“公司成立后,股东不得抽逃出资。违反前款规定的,股东应当返还抽逃的出资;给公司造成损失的,负有责任的董事、监事、高级管理人员应当与该股东承担连带赔偿责任。”

  相似规定:《公司法司法解释三》对此类行为进行了进一步细化和解释,为司法实践提供了指导。

  律师解读:

  (1)责任主体违反本规定的主要表现方式

  股东抽逃出资主要情形包括:股东在公司成立后,未经法定程序,擅自将已缴纳的出资全部或部分抽回。股东通过虚构债权债务关系或其他交易形式,将公司资产非法转移至个人或关联方账户,实现出资的实质抽逃。股东利用公司回购股份、减资等方式,变相抽回出资。

  “负有责任”主要指的是董监高在股东抽逃出资行为中,因未履行或未正确履行职责而应承担的责任。具体来说,主要包括以下几种情形:

  知情不报或默许:董监高知道或应当知道股东存在抽逃出资的行为,但故意隐瞒不报或默许这种行为的发生。

  未采取必要措施:在发现或应当发现股东抽逃出资后,董监高未采取必要的措施来阻止这种行为,或者未及时向有关机关报告。

  协助或参与抽逃:董监高不仅未阻止股东的抽逃行为,反而积极参与或协助股东进行抽逃出资。

  违反忠实勤勉义务:董监高在履行职责时,未遵守忠实和勤勉的义务,导致未能有效防止或发现股东的抽逃出资行为。

  滥用职权或疏忽大意:董监高滥用职权,或者因疏忽大意而未能履行其应有的监督和管理职责,使得股东得以抽逃出资。

  (2)典型事例

  某大型建筑企业(以下简称“甲公司”)因股东抽逃出资导致资金链断裂,无法按时偿还银行贷款及供应商款项,债权人利益严重受损。在此情况下,债权人决定从追究董监高责任的角度入手,寻求债务清偿。

  经查,甲公司股东在公司成立后,未经法定程序,擅自将已缴纳的出资全部或部分抽回,并通过虚构债权债务关系将公司资产非法转移至个人或关联方账户,实现出资的实质抽逃。同时,股东还利用公司回购股份、减资等方式变相抽回出资。这一系列行为导致甲公司财务状况恶化,偿债能力大幅下降。

  在股东抽逃出资的过程中,甲公司的部分董事、监事和高级管理人员(董监高)存在严重失职行为。他们明知股东存在抽逃出资的行为,但出于私利或疏忽大意,未采取任何措施来阻止或报告这一行为。更有甚者,部分董监高还积极参与或协助股东进行抽逃出资,严重违反了忠实和勤勉的义务。

  基于以上事实,债权人认为甲公司的董监高在股东抽逃出资行为中负有不可推卸的责任。他们因未履行或未正确履行职责,导致债权人利益严重受损。因此,债权人决定依法追究这些董监高的责任,要求他们承担相应的赔偿责任。

  (3)“债权人保护”视角之律师综析

  抽逃出资禁令在保护债权人利益方面具有重要意义。《中华人民共和国公司法》第五十三条的规定为债权人提供了重要的法律保障。首先,该条款明确禁止了股东抽逃出资的行为,更重要的,该条款还规定了负有责任的董事、监事、高级管理人员的连带赔偿责任,增强了公司高级管理人员对公司资本管理的责任感,进一步保障了债权人的利益。

  《中华人民共和国公司法》第五十三条的规定在维护公司资本稳定、保护债权人利益方面发挥了重要作用。在实践中,债权人应充分利用这一法律武器,维护自身合法权益。

  3. 新法有关“董事、监事、高级管理人员的禁止行为及职责”之“保护公司资产和防止腐败”的规定【路径13】

  法条原文:《中华人民共和国公司法》第一百八十一条规定:“董事、监事、高级管理人员不得有下列行为:(一)侵占公司财产、挪用公司资金;(二)将公司资金以其个人名义或者以其他个人名义开立账户存储;(三)利用职权贿赂或者收受其他非法收入;(四)接受他人与公司交易的佣金归为己有;(五)擅自披露公司秘密;(六)违反对公司忠实义务的其他行为。”

  本条与《公司法》第一百八十条(关于董事、监事、高级管理人员的资格和义务的一般规定)、第一百八十六条(关于违反忠实义务所得收入的归属),以及第一百八十八条(关于执行职务违反规定的赔偿责任)共同构成了对公司高管行为的全面规制体系。

  第一百八十条 董事、监事、高级管理人员对公司负有忠实义务,应当采取措施避免自身利益与公司利益冲突,不得利用职权牟取不正当利益。董事、监事、高级管理人员对公司负有勤勉义务,执行职务应当为公司的最大利益尽到管理者通常应有的合理注意。公司的控股股东、实际控制人不担任公司董事但实际执行公司事务的,适用前两款规定。

  第一百八十六条 董事、监事、高级管理人员违反本法第一百八十一条至第一百八十四条规定所得的收入应当归公司所有。

  第一百八十八条 董事、监事、高级管理人员执行职务违反法律、行政法规或者公司章程的规定,给公司造成损失的,应当承担赔偿责任。

  律师解读:

  (1)责任主体违反本规定的主要表现方式

  责任主体违反公司法本项义务的主要表现形式为:侵占公司财产:包括直接窃取、非法占用公司财物或资产。挪用公司资金:未经公司同意,将公司资金用于个人用途或非公司指定用途。资金个人存储:以个人名义或其他个人账户存储公司资金,导致公司资金与公司高管个人财产混淆。利用职权进行腐败:包括贿赂、索贿、收受回扣或其他非法收入。交易佣金私吞:在代表公司进行的交易中,将佣金或利润私自截留。擅自披露公司秘密:未经授权,泄露公司敏感信息或商业秘密。其他违反忠实义务的行为:包括但不限于利用职务便利为本人或他人谋取属于公司的商业机会、进行自我交易等。

  (2)典型事例

  某建筑企业(债权人)与一家建材公司(债务人)存在长期合作关系。建材公司的财务总监(高级管理人员)利用职务之便,多次将公司应收账款转入其个人账户,用于个人投资。同时,他还收受供应商的高额回扣,并将部分交易佣金私自占有。这些行为不仅违反了《公司法》第一百八十一条的规定,还导致建材公司资金链紧张,无法按时支付建筑企业的货款,严重损害了建筑企业的债权利益。本事例中,建筑公司作为债权人有权要求建材公司财务总监承担相应的赔偿责任。

  (3)“债权人保护”视角之律师综析

  学界普遍认为,公司高管对公司的忠实义务和勤勉义务是保护公司和债权人利益的关键。违反这些义务的行为不仅会损害公司的利益,还会破坏市场经济的公平和秩序。因此,加强对公司高管行为的法律规制,是保障公司和债权人利益的重要措施。在实践中,债权人应密切关注公司高管的行为,一旦发现违法行为,应及时采取法律手段维护自身权益。

  《中华人民共和国公司法》第一百八十一条的规定为债权人提供了重要的法律保障。该条款明确禁止了董事、监事、高级管理人员利用职权侵占、挪用公司财产或进行其他损害公司利益的行为,这有助于保护公司的资产安全,维护公司的偿债能力,从而间接保护债权人的利益。当这些高管人员违反规定给公司造成损失时,他们必须承担相应的赔偿责任,并返还所得的不当收入。这不仅体现了对公司高管的严格监管,也为债权人提供了法律救济的途径。

  4. 新法有关“董事、监事、高级管理人员及其关联方的交易报告与审批制度”的规定【路径14】

  法条原文:《中华人民共和国公司法》第一百八十二条规定:“董事、监事、高级管理人员,直接或者间接与本公司订立合同或者进行交易,应当就与订立合同或者进行交易有关的事项向董事会或者股东会报告,并按照公司章程的规定经董事会或者股东会决议通过。董事、监事、高级管理人员的近亲属,董事、监事、高级管理人员或者其近亲属直接或者间接控制的企业,以及与董事、监事、高级管理人员有其他关联关系的关联人,与公司订立合同或者进行交易,适用前款规定。”

  相似规定:本条规定与《公司法》第一百八十条(关于董事、监事、高级管理人员的资格和义务的一般规定)、第一百八十六条(关于违反忠实义务所得收入的归属),以及第一百八十八条(关于执行职务违反规定的赔偿责任)共同构建了规范公司高管及其关联人与公司交易行为的法律框架。

  律师解读:

  (1)责任主体违反本规定的主要表现方式

  责任主体违反交易报告与审批制度的情形包括:未报告或未经批准的交易:董事、监事、高级管理人员及其关联人未按照公司法和公司章程的规定,向董事会或股东大会报告相关交易事项,或未经相应决议程序擅自与公司订立合同或进行交易。虚假报告或隐瞒重要信息:在报告过程中,故意隐瞒交易的真实性质、金额、条件等关键信息,以误导董事会或股东大会的决策。利用关联关系进行不公平交易:利用自身或亲属、关联企业的地位,与公司进行价格不公允、条件不合理的交易,损害公司利益。违反公司章程或法律的其他情形:如超越权限范围、违反公司利益最大化原则等。

  (2)典型事例

  某建筑企业作为债权人,与一家建筑材料供应公司存在业务往来。该供应公司的总经理(高级管理人员)利用其配偶控制的一家运输公司,以明显高于市场价的价格为供应公司提供运输服务,并直接与公司签订了运输合同。此交易未向董事会或股东会报告,也未经过相应的决议程序。由于运输成本的增加,供应公司无法按时支付建筑企业的货款,导致建筑企业债权受损。

  (3)“债权人保护”视角之律师综析

  学界普遍认为,关联交易是公司治理中的敏感领域,需要严格的法律规制和有效的监督机制来确保其公平性。通过要求高管及其关联人在与公司交易时履行报告和审批程序,可以大大降低不公平交易的风险,保护公司和债权人的利益。

  《中华人民共和国公司法》第一百八十二条的规定,旨在确保公司高管及其关联人与公司之间的交易公平、透明,防止他们利用职权或关联关系损害公司利益,进而保护包括债权人在内的所有利益相关者的合法权益。当高管及其关联人违反这些规定给公司造成损失时,根据第一百八十六条和第一百八十八条的规定,他们需将所得收入归还公司,并承担赔偿责任。这不仅有助于恢复公司的财务状况,增加其偿债能力,也为债权人提供了法律救济的途径。该条款的实施对于维护市场经济的公平和秩序具有重要意义。在实践中,债权人应关注公司关联交易的情况,及时了解相关交易是否合规,以维护自身权益。

  5. 新法有关“董事、监事、高级管理人员利用职务便利谋取公司商业机会的禁止与例外”的规定新【路径15】

  法条原文:《中华人民共和国公司法》第一百八十三条规定:“董事、监事、高级管理人员,不得利用职务便利为自己或者他人谋取属于公司的商业机会。但是,有下列情形之一的除外:(一)向董事会或者股东会报告,并按照公司章程的规定经董事会或者股东会决议通过;(二)根据法律、行政法规或者公司章程的规定,公司不能利用该商业机会。”

  本条规定与《公司法》第一百八十条(关于董事、监事、高级管理人员的资格和义务的一般规定)、第一百八十六条(关于违反忠实义务所得收入的归属),以及第一百八十八条(关于执行职务违反规定的赔偿责任)共同构成了对公司高级管理人员行为的全面规范,旨在防止他们利用职务之便侵占公司资源。

  律师解读:

  (1)责任主体违反本规定的主要表现方式

  责任主体利用职务便利谋取公司商业机会的行为主要包括:未经报告或批准占用商业机会:董事、监事、高级管理人员未遵循法定程序,私自将公司的商业机会转为自己或他人所有,未向董事会或股东会报告并经过批准。故意隐瞒商业机会:明知某商业机会对公司有利,却故意不向公司披露,而私下为自己或他人谋取利益。利用职务之便进行不公平竞争:利用其在公司的职务便利,获取公司尚未公开或正在谈判的商业信息,以不公平的方式为自己或他人争取商业机会。滥用公司资源:在为公司寻找或评估商业机会的过程中,私自将公司资源(如时间、人力、资金等)用于个人或他人的商业活动。

  (2)典型事例

  某建筑企业正在竞标一项大型工程项目,该项目的成功中标将为公司带来显著的经济利益。然而,公司的某高级管理人员利用其职务之便,提前获取了项目的关键信息,并私下与另一家建筑企业达成协议,将该项目转包给后者,从而自己从中获利。由于该项目未能中标,导致原建筑企业资金链紧张,无法按时偿还债权人的债务,损害了债权人的利益。

  (3)“债权人保护”视角之律师综析

  学界普遍认为,商业机会的公平分配是公司健康发展的基石之一。然而,若公司高管利用职务之便侵占商业机会,将严重破坏市场经济的公平和秩序,进而损害公司和债权人的长远利益。

  《中华人民共和国公司法》第一百八十三条的规定,直接关联到公司利益和债权人权益的保护。这是因为,董事、监事、高级管理人员等核心管理层的行为,对公司的经营状况和偿债能力具有至关重要的影响。他们若利用职务之便侵占公司商业机会,无疑会削弱公司的竞争力和盈利能力,进而可能严重损害债权人的利益。

  从债权人保护的角度来看,该条款的实施无疑为债权人提供了有力的法律武器。当公司高管违反此规定并给公司造成损失时,根据《公司法》第一百八十六条和第一百八十八条的规定,他们必须将非法所得归还公司,并承担相应的赔偿责任。这不仅有助于恢复公司的财务状况,增强其偿债能力,也为债权人提供了明确的法律救济途径。

  当然,在实际应用中,特别是在建筑领域,由于违规情形普遍以及行业的复杂性和专业性,对于转包、违法分包等行为是否必然导致债务人公司经济损害,以及损害的具体范围,往往需要进行深入的专业评估和判断。这既是对法律规定的细化和补充,也是确保法律公正、公平实施的重要环节。

  6. 新法有关“董事、监事、高级管理人员自营或为他人经营同类业务的限制与程序”的规定【路径16】

  法条原文:《中华人民共和国公司法》第一百八十四条规定:董事、监事、高级管理人员未向董事会或者股东会报告,并按照公司章程的规定经董事会或者股东会决议通过,不得自营或者为他人经营与其任职公司同类的业务。

  本条与《中华人民共和国公司法》第一百八十条、一百八十六条、一百八十八条共同构建了对于董事、监事、高级管理人员行为规范的体系,特别是在涉及公司利益保护方面。

  律师解读:

  (1)责任主体违反本规定的主要表现方式

  责任主体经营同类业务的违法情形主要包括:未经董事会或股东会报告和决议,私自自营或为他人经营与公司同类的业务;虽报告但未获董事会或股东会决议通过,仍进行自营或为他人经营同类业务;利用职权或影响力,间接控制或参与公司同类的业务经营。

  (2)典型事例

  某建筑公司的董事,在未向董事会报告并获得批准的情况下,私自开设了一家同样从事建筑业务的公司,并利用原建筑公司的资源和技术秘密进行经营。这一行为不仅可能导致原建筑公司的业务受损,还可能影响其偿债能力,进而损害作为债权人的其他企业的合法权益。

  (3)“债权人保护”视角之律师综析

  学界普遍认为,新公司法相关规定有效减少了公司内部人员的道德风险,防止了公司资源和机密的非法外流,从而间接保护了债权人的利益。

  从债权人保护的角度来看,新法关于董事、监事、高级管理人员自营或为他人经营同类业务的限制与程序的规定,是维护公司资产完整性和偿债能力的重要法律保障。当公司内部管理人员遵守这些规定时,公司的运营更加稳定,财务状况更加健康,这为公司履行其对外债务提供了坚实的基础。反之,若违反这些规定,所得收入归公司所有且需承担赔偿责任的法律规定,也为债权人提供了一定的法律救济途径,增加了公司可用于偿还债务的资产,进一步强化了债权人的法律保护。

  7. 新法有关“董事与高级管理人员执行职务致人损害赔偿责任”的规定【路径17】

  法条原文:《中华人民共和国公司法》第一百九十一条规定:董事、高级管理人员执行职务,给他人造成损害的,公司应当承担赔偿责任;董事、高级管理人员存在故意或者重大过失的,也应当承担赔偿责任。

  相似规定:《中华人民共和国民法典》第一千一百九十一条同样体现了“雇主责任”与“个人责任”的双重结构,即用人单位对其工作人员因执行工作任务造成他人损害承担责任,同时保留了对有故意或重大过失的工作人员追偿的权利。这一规定在公司法领域内得到了具体的应用和细化。

  律师解读:

  (1)违法情形的主要表现方式

  责任主体执行职务致人损害情形包括不限于:财产损害类:责任董事、高级管理人员在决策过程中忽视风险评估,导致公司项目失败,债权人无法收回借款或贷款;在公司运营中,利用职务便利,进行违法关联交易,损害公司利益及外部债权人权益;在合同履行过程中,故意或过失地违反合同条款,给合同相对方(包括债权人)造成经济损失。人身损害类:这里的“损害”应是一个广义的概念,既包括财产损失,也包括人身伤害。

  (2)典型事例

  某建筑公司的高级管理人员在负责一个大型基础设施项目时,未严格审查承包商资质,允许其进行违法分包,导致工程质量问题频发,项目延期并超出预算。作为项目融资的债权人,一家银行因此面临贷款无法按期回收的风险。根据《公司法》第一百九十一条,银行可考虑直接向建筑公司主张赔偿责任。若调查发现该高级管理人员存在故意或重大过失,银行还有权向其个人追责,要求其承担相应赔偿责任。

  (3)“债权人保护”视角之律师综析

  从债权人保护的角度来看,《公司法》第一百九十一条为债权人提供了强有力的法律保障。该条款不仅要求公司在董事、高级管理人员执行职务造成损害时承担首要赔偿责任,还明确了董事、高级管理人员在特定情形下的个人责任,这极大地增强了债权人在公司违约或侵权时的追偿能力。

  学者施天涛对此处排除监事责任提出相关观点,指出新《公司法》第191条规定了董事、高管对第三人的责任。即便是职务行为,董事、高管也可能承担外部赔偿责任,但公司管理者对第三人的责任只涉及董事、高管,不涉及监事。既然监事无须对股东承担责任,那么外部第三人也不能基于监事的监督工作不力而提起诉讼。这是公司法律表明的态度。但是否真的就无须承担第三人责任,法理解释与法律适用均有讨论余地。[2]

  针对建筑行业特有的复杂性和专业性,本条“给他人造成损害”规定过于宽泛,实践中将不可避免产生较多争议。因此,建筑企业,特别受托争议的律师在承办案件时,需进一步注意对董事、高级管理人员行为是否存在故意或重大过失的专业评估,确保法律适用的准确性和公正性。同时,这也提醒公司应加强对董事、高级管理人员的选拔、培训和监督,以防范和减少因内部管理不善而引发的法律风险,间接促进对债权人利益的有效保护。

  8. 新法有关“公司违法分配利润责任”的规定【路径18】

  法条原文:《中华人民共和国公司法》第二百一十一条规定:“公司违反本法规定向股东分配利润的,股东应当将违反规定分配的利润退还公司;给公司造成损失的,股东及负有责任的董事、监事、高级管理人员应当承担赔偿责任。”本法条源自《最高人民法院关于适用〈中华人民共和国公司法〉若干问题的规定(四)》第十三、十四和十五条规定。

  相似规定:《最高人民法院关于适用〈中华人民共和国公司法〉若干问题的规定(四)》第十三、十四和十五条规定进一步细化了公司利润分配的相关规定,明确了股东、董事、监事、高级管理人员在公司利润分配过程中的权利、义务及责任,与第二百一十一条共同构成了对公司利润分配行为的全面规制。

  律师解读:

  (1)责任主体违反本规定的主要表现方式

  公司违法分配利润责任主要情形包括但不限于:未经决议分配利润:公司在未经过股东大会或董事会合法决议的情况下,擅自向股东分配利润。超额分配利润:公司虽经合法决议分配利润,但分配的金额超过了公司可分配利润的范围,导致公司资本不当减少。虚构利润进行分配:公司通过虚增利润、隐瞒亏损等手段,虚构公司盈利状况,进而向股东分配利润。故意规避法律规定:公司股东、董事、监事、高级管理人员明知公司不符合利润分配条件,仍通过非法手段促使公司进行利润分配。

  (2)典型事例

  某建筑企业为扩大市场份额,未经股东大会决议,擅自向股东分配了大量利润。由于该行为导致公司资金严重短缺,无法按时支付材料供应商和工程队的款项,最终引发多起诉讼。作为债权人的材料供应商和工程队,其债权因公司资金紧张而面临无法实现的风险。在此情况下,债权人可以依据第二百一十一条规定,要求违规分配利润的股东退还利润,并要求负有责任的董事、监事、高级管理人员承担赔偿责任。

  (3)“债权人保护”视角之律师综析

  学界普遍认为,公司违反法律规定分配利润的行为严重破坏了公司资本的稳定性和偿债能力,进而威胁到债权人的利益。因此,通过立法强化对公司利润分配行为的监管和处罚力度,是保障债权人利益、维护市场经济秩序的重要措施。第二百一十一条的规定正是这一立法理念的体现,它为公司利润分配行为设定了明确的法律边界,并为债权人提供了强有力的法律保障。

  从债权人保护的角度来看,第二百一十一条的规定为债权人提供了一种有效的法律救济途径。该法条不仅要求违规分配利润的股东退还利润,还明确了负有责任的董事、监事、高级管理人员的赔偿责任,这有助于降低债权人的债权风险,维护其合法权益。

  9. 新法有关“公司违法减少注册资本责任”的规定【路径19】

  法条原文:《中华人民共和国公司法》第二百二十六条规定:“违反本法规定减少注册资本的,股东应当退还其收到的资金,减免股东出资的应当恢复原状;给公司造成损失的,股东及负有责任的董事、监事、高级管理人员应当承担赔偿责任。”

  相似规定:此条款与《公司法》中关于注册资本变更、公司治理及股东责任的其他规定相辅相成,共同构建了公司注册资本管理的法律框架,旨在保护公司资本完整性和债权人利益。

  律师解读:

  (1)责任主体违反本规定的主要表现方式

  公司违法减少注册资本责任情形包括不限于:未经法定程序减资:公司未按照《公司法》及相关法规的规定,经过股东大会决议、公告债权人等程序,擅自减少注册资本。虚假减资:公司通过虚构债务、伪造文件等手段,制造减资的假象,实际上并未真正减少注册资本,以逃避债务或损害债权人利益。恶意减资以逃避债务:公司在面临大额债务时,通过违规减少注册资本的方式,降低公司资产总额,以此逃避对债权人的债务清偿责任。股东利用减资非法获益:股东通过不正当手段推动公司减资,从中获得非法利益,如提前抽回出资、转移公司资产等。

  (2)典型事例

  某建筑企业在经营过程中,因股东会决议失误,决定违规减少注册资本。该决策未经公告债权人程序,且实际减资过程中存在资金被股东非法占有的情况。由于注册资本的减少,公司的偿债能力大幅下降,导致无法按时偿还建筑材料供应商及工程队的款项。作为债权人的建筑材料供应商和工程队因此遭受损失,他们可以依据《公司法》第二百二十六条的规定,要求股东退还违规减资所得的资金,并要求负有责任的董事、监事、高级管理人员承担赔偿责任。

  (3)“债权人保护”视角之律师综析

  学界普遍认为,公司注册资本是公司对债权人承担债务的重要物质基础。违规减资行为不仅会削弱公司的偿债能力,还可能引发市场信任危机,损害市场经济秩序。因此,严格规制公司减资行为,保护债权人利益,是公司法的重要任务之一。《公司法》第二百二十六条的规定正是基于这一理念,为债权人提供了有效的法律救济途径,降低了其债权风险,促进了市场经济的健康发展。

  从债权人保护的角度来看,《公司法》第二百二十六条的规定具有重要意义。它明确了公司在违规减资时应承担的法律责任,包括股东退还资金和恢复减免出资的原状,以及对公司损失承担赔偿责任的主体。这些规定有效防止了公司股东通过违规减资来逃避债务或损害债权人利益的行为,维护了公司资本的稳定性和债权人的合法权益。

  10. 新法有关“公司解散与董事清算义务”的规定【路径20】

  法条原文:《中华人民共和国公司法》第二百三十二条规定:“公司因本法第二百二十九条第一款第一项、第二项、第四项、第五项规定而解散的,应当清算。董事为公司清算义务人,应当在解散事由出现之日起十五日内组成清算组进行清算。清算组由董事组成,但是公司章程另有规定或者股东会决议另选他人的除外。清算义务人未及时履行清算义务,给公司或者债权人造成损失的,应当承担赔偿责任。”

  相似规定:《最高人民法院关于适用〈中华人民共和国公司法〉若干问题的规定(二)》第二十条规定:“公司解散应当在依法清算完毕后申请办理注销登记。公司未经清算即办理注销登记导致公司无法进行清算的,债权人可以主张有限责任公司的股东、股份有限责任公司的董事和控股股东以及公司的实际控制人对公司债务承担清偿责任(是否可列为被执行人)。”亦有相类同规定。

  律师解读:

  (1)责任主体违反本规定的主要表现方式

  责任主体违反公司解散与董事清算义务的情况主要包括:未按时组成清算组:公司在法定解散事由出现后,董事未能在十五日内组成清算组进行清算,导致清算程序迟延或无法启动。清算组成员不适格:未按照法律规定或公司章程、股东会决议指定的人员组成清算组,可能影响清算的公正性和效率。清算过程中的不当行为:清算组成员在清算过程中,存在故意或过失行为,如隐匿、转移公司财产,伪造、销毁财务账册等,损害债权人利益。逃避清算义务:清算义务人通过虚构事实、隐瞒真相等手段,逃避清算义务,导致公司财产流失,债权人权益受损。

  (2)典型事例

  某建筑公司因经营不善,符合《公司法》第二百二十九条规定的解散条件之一而被解散。根据公司章程,董事应负责清算工作,但董事未及时组成清算组,导致公司财产处于无人管理状态。同时,由于未进行清算,债权人(如材料供应商、工程队等)无法准确了解公司资产状况,无法及时主张债权。在此情况下,债权人可以依据《公司法》第二百三十二条及《最高人民法院关于适用〈中华人民共和国公司法〉若干问题的规定(二)》的相关规定,要求董事作为清算义务人承担未及时履行清算义务给公司或债权人造成的损失。

  (3)“债权人保护”视角之律师综析

  学界观点普遍认为,清算制度是公司法中的重要制度之一,它直接关系到公司解散后债权人利益的实现。通过严格的清算程序,可以确保公司财产在解散后得到妥善处理,防止公司财产被非法侵占或流失,从而保护债权人的合法权益。

  从债权人保护的角度来看,《公司法》第二百三十二条及《最高人民法院关于适用〈中华人民共和国公司法〉若干问题的规定(二)》的相关规定为债权人提供了有力的法律保障。首先,明确了清算义务人的主体及职责,确保了公司在解散后能够有序地进行清算,防止了清算程序的拖延或逃避。其次,规定了清算义务人未及时履行清算义务应承担的赔偿责任,为债权人提供了追偿途径。同时,对清算义务人的追责机制也有助于督促其认真履行清算义务,提高清算效率和质量。因此,这些规定对于维护市场经济秩序、促进公司健康发展具有重要意义。

  结 语

  新《公司法》引领下,未来建筑企业必将开启追债工作的新篇章。

  截至目前,笔者共撰写了《新公司法引领下:建筑企业追债新规综述之股东责任篇》(提供10条路径)、《新公司法引领下:建筑企业追债新规综述之其他主体责任篇》(提供2条路径)以及本篇(提供10条路径),共计22条追债新路径已梳理完毕。考虑到实践操作应用,笔者还撰写了《新公司法引领下:建筑企业实施追债新路径探讨——起诉篇》和《新公司法引领下:建筑企业实施追债新路径探讨——执行篇》两篇文章,着力探讨建筑企业作为债权人如何起诉和执行等实操层面问题,共同组成新公司法下建筑企业追债新规适用的姊妹篇,敬请同仁多多指导。

  笔者拥有7年国企法务负责人经验,20年律师执业经验,以及15年以上的律师团队管理经验,每年处理大量涉及房地产、建设工程、公司治理、土地金融等领域的复杂非诉专项事务及疑难诉讼案件,在回答对重大、复杂的法律重大关切咨询事项,以及高效提供实用性、系统性、综合性的法律解决方案方面拥有独到见解。

  培训合作:律师团队常年承办企业、行业或领域内的高端法律培训或法律课题研究合作。通过这些培训活动,我们致力于帮助客户提升对法律风险、合规、新法热点等问题的深刻认识和法律意识,从而提高客户的自我保护能力和法律风险防范水平。

  附:新公司法背景下,建筑企业追债22条路径之全景图。

 

  注释:

  [1]赵旭东,邹学庚,《催缴失权制度的法理基础与体系展开》,载《中国应用法学》2024年第3期,第31页。

  [2]施天涛,《公司法上的受信义务:评新<公司法>的相应修改》,载《财经法学》2024年第3期,第63-64页。

首页
评论
分享
Top