​个人信息处理要求提高?《网络交易监督管理办法》深度解读

文章正文
发布时间:2024-03-22 07:25

大数据法律研究

由数据信息专业律师吴丹君负责运营,秉承“更专注、更卓越”的理念,致力于分享数据信息领域法律风险管理、立法前沿、司法实践等方面专业文章及法律解决方案。欢迎您的关注与探讨,共同促进中国数据信息行业的健康有序发展。

作者:吴丹君律师 张振君律师助理

2021年3月15日,由国家市场监督管理总局制定出台的《网络交易监督管理办法》(国家市场监督管理总局令第37号)(以下简称“《办法》”),在中央广播电视总台第31届“3·15”晚会现场正式发布。2019年1月1日起生效的《电子商务法》部分规定较为宏观,《办法》通过进一步细化完善,制定了一套更具可操作性的制度规范,是贯彻落实《电子商务法》的重要部门规章。

一、细化网络交易经营责任

(一)细化无需办理市场主体登记条件

(点击查看大图)

《电子商务法》规定,个人销售自产农副产品、家庭手工业产品,个人利用自己的技能从事依法无须取得许可的便民劳务活动和零星小额交易活动,以及依照法律、行政法规不需进行登记的经营者可不办理市场主体登记。

《办法》以不完全列举的方式将《电子商务法》第十条规定的无需办理市场主体登记的“便民劳务活动”细化为“通过网络从事保洁、洗涤、缝纫、理发、搬家、配制钥匙、管道疏通、家电家具修理修配等依法无须取得许可的便民劳务活动”,使得网络市场主体登记规则的适用更具指导性。

若个人从事无需取得行政许可的“零星小额交易活动”的年交易额不超过10万元,亦无需办理市场主体登记。但同一经营者在同一平台或者不同平台开设多家网店的,各网店交易额应合并计算。若各网店的交易额合并计算超过10万元,经营者需及时办理市场主体登记。此外,若个人从事的零星小额交易须依法取得行政许可的,则无论交易额多少,均需办理市场主体登记。

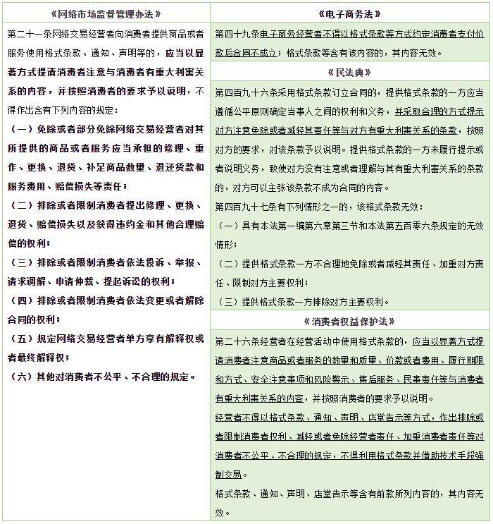
(二)细化格式条款禁止性内容

(点击查看大图)

《电子商务法》要求经营者不得以格式条款等方式约定消费者支付价款后合同不成立,《民法典》《消费者权益保护法》亦对格式条款的使用作出一定限制。《办法》在前述基础上,结合网络交易特点,细化格式条款禁止性内容,更有利于保护网络交易消费者合法权益。

网络交易经营者向消费者提供商品或者服务使用格式条款、通知、声明等的,应以显著方式提请消费者注意与消费者有重大利害关系的内容,并按照消费者的要求予以说明。结合《民法典》与《消费者权益保护法》的相关规定,“与消费者有重大利害关系的内容”一般包括免除或减轻网络交易经营者责任,商品或者服务的数量和质量、价款或者费用、履行期限和方式、安全注意事项和风险警示、售后服务、民事责任等与消费者有重大利害关系的内容。

二、明确网络交易平台经营者责任

(一)明确网络直播、网络社交等网络服务提供者法律地位

(点击查看大图)

《电子商务法》第三条指出,国家鼓励发展电子商务新业态,创新商业模式。目前法律并未对网络交易平台经营者与平台内经营者的边界进行严格限定。2020年11月,市场监管总局曾发布《关于加强网络直播营销活动监管的指导意见》,其中规定,网络平台为采用网络直播方式销售商品或提供服务的经营者提供网络经营场所、交易撮合、信息发布等服务,供交易双方或多方独立开展交易活动的,特别是网络平台开放网络直播推广服务经营者入驻功能、为采用网络直播方式推广商品或服务的经营者提供直播技术服务的,应按照《电子商务法》规定履行电子商务平台经营者的责任和义务。

在答记者问中,市场监管总局网监司负责人指出,“网络经营场所、商品浏览、订单生成、在线支付”是当前新业态中最典型的平台型服务,网络服务提供者同时提供上述服务,就为网络交易提供了全流程的支持,应依法履行网络交易平台经营者的义务。[1]若网络社交、网络直播等网络服务提供者提供上述平台型服务,则应被视为网络交易平台经营者并承担相应责任。而通过前述新型网络交易平台开展网络交易活动的经营者,则应依法履行平台内经营者的义务。

(二)明确信息核验与报送时间节点

(点击查看大图)

《办法》对《电子商务法》所规定的网络交易平台经营者信息核验和报送责任的细化主要包括以下四个方面:

(1)在定期核验要求上,进一步明确至少每六个月对平台内经营者的登记档案进行一次核验更新;

(2)对未办理市场主体登记的平台内经营者进行动态监测,及时提醒达到办理标准的平台内经营者办理相应市场主体登记。

(3)为平台内经营者依法履行信息公示义务提供技术支持。平台内经营者公示的信息发生变更的,应在三个工作日内将变更情况报送平台,平台应在七个工作日内进行核验,完成更新公示。

(4)应分别于每年1月和7月向住所地省级市场监督管理部门报送《办法》第二十五条规定的平台内经营者的各项信息。

(三)新增存储责任

(点击查看大图)

《办法》新增了网络交易平台经营者对于平台服务协议和交易规则历史版本的保存义务,网络交易平台经营者修改平台服务协议和交易规则的,应完整保存修改后的版本生效之日前三年的全部历史版本,并保证经营者和消费者能够便利、完整地阅览和下载。若平台经营者违反上述要求,将由市场监管部门责令限期改正;逾期不改正的,处一万元以上三万元以下罚款。

因符合相应条件需网络交易经营者责任的网络直播服务提供者在遵守第二十八条与第三十一条的基础上,还需保存网络交易活动的直播视频,保存时间自直播结束之日起不少于三年。

(四)禁止干涉平台内经营者自主经营

(点击查看大图)

近年来,我国平台经济领域“强制商家二选一”等案件频发,市场监管总局于2020年底依法对阿里巴巴实施“二选一”等涉嫌垄断行为立案调查,2021年2月唯品会因利用技术手段影响平台内经营者正常运营被罚300万等案例均多次引发关注。《办法》在《电子商务法》第三十五条的基础上,将“进行不合理限制或者附加不合理条件”进行细化,对市场监管部门查处相应违法行为提供更具操作性的指引。

此外,若平台经营者被认定为具有市场支配地位,则可能构成滥用市场支配地位,面临没收违法所得,并处上一年度销售额百分之一以上百分之十以下的罚款的行政处罚。2021年2月7日,国务院反垄断委员会正式发布《关于平台经济领域的反垄断指南》对备受关注的“二选一”等问题作出回应。该指南第十五条将要求平台内经营者在竞争性平台间进行“二选一”,或者限定交易相对人与其进行独家交易的其他行为明确为限定交易的一种表现形式。在分析某“二选一”行为是否构成限定交易时,该指南提供了惩罚性措施与激励性方式两种考虑角度:一是平台经营者通过屏蔽店铺、搜索降权、流量限制、技术障碍、扣取保证金等惩罚性措施实施的限制,因对市场竞争和消费者利益产生直接损害,一般可认定构成限定交易行为;二是平台经营者通过补贴、折扣、优惠、流量资源支持等激励性方式实施的限制,可能对平台内经营者、消费者利益和社会整体福利具有一定积极效果,但如果有证据证明对市场竞争产生明显的排除、限制影响,也可能被认定构成限定交易行为。

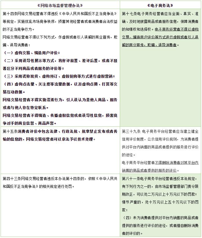
三、加强网络交易消费者权益保护

(一)知情权保护

(点击查看大图)

《消费者权益保护法》第八条规定,消费者享有知悉其购买、使用的商品或者接受的服务的真实情况的权利。在网络交易场景中,经营者的点击量、关注度等流量数据,点赞、打赏等交易互动数据,已购买消费者的评价,以及预定、抢购等营销活动均会对消费者是否购买商品或服务产生影响。《办法》明确网络交易经营者的虚假宣传的数项表现形式,同时结合《网络信息内容生态治理规定》等对于网络信息内容的审核规定,赋予网络交易经营者可对包含法律、行政法规、规章禁止发布或者传输的信息的消费者评价依法予以技术处理的权力。

(二)选择权保护

(点击查看大图)

《办法》第十六条吸收《广告法》规定,要求网络交易经营者未经消费者同意或者请求,不得向其发送商业性信息。网络交易经营者发送商业性信息时,应明示其真实身份和联系方式,并向消费者提供显著、简便、免费的拒绝继续接收的方式。消费者明确表示拒绝的,应立即停止发送,不得更换名义后再次发送。而网络交易经营者发送商业性信息还需根据其广告形式,比如弹窗广告、电子邮件或短信息等,遵循《互联网广告管理暂行办法》《通信短信息服务管理规定》的相关要求。

此外需注意,《电子商务法》还对定向推送和竞价广告作出规定,经营者根据消费者的兴趣爱好、消费习惯等特征向其提供商品或者服务的搜索结果的,应当同时向该消费者提供不针对其个人特征的选项,尊重和平等保护消费者合法权益。平台经营者应当根据商品或者服务的价格、销量、信用等以多种方式向消费者显示商品或者服务的搜索结果;对于竞价排名的商品或者服务,应当显著标明“广告”。

(点击查看大图)

《办法》新增自动展期、自动续期等方式提供服务的限制,要求网络交易经营者采取前述方式提供服务的,应当在消费者接受服务前和自动展期、自动续费等日期前五日,以显著方式提请消费者注意,由消费者自主选择;在服务期间内,应为消费者提供显著、简便的随时取消或者变更的选项,并不得收取不合理费用。这一规定更好地保护了消费者自主选择商品或者服务的权利。

(三)个人信息保护

(点击查看大图)

《办法》要求网络交易经营者不得采用一次概括授权、默认授权、与其他授权捆绑、停止安装使用等方式,强迫或者变相强迫消费者同意收集、使用与经营活动无直接关系的信息。这体现了个人信息保护中的“必要性原则”,本团队此前已多次撰文论述,在此不赘述。

《办法》还要求网络交易经营者收集、使用个人生物特征、医疗健康、金融账户、个人行踪等敏感信息的,应当逐项取得消费者同意。其中敏感信息应当“逐项”取得消费者同意的规定引发了业界的讨论。

有观点认为,此“逐项同意”与《个人信息保护法(草案)》中提出的“单独同意”的内涵和外延基本相符,可理解为在网络交易场景下收集敏感个人信息的“单独同意”方式为“逐项同意”。[2]有观点则认为,《办法》的“逐项同意”与《个人信息保护法(草案)》的“单独同意”不尽相同。[3]

本团队认为,“逐项同意”是在“单独同意”基础上对网络交易经营者提出的更高要求。“单独同意”强调个人信息处理者在处理个人信息时,不能要求个人信息主体一次性同意包括一般个人信息与个人敏感信息在内的所有个人信息处理活动,而应在获取个人信息主体对一般个人信息处理行为的同意基础上,对敏感个人信息的处理行为作出显著提示,在个人信息主体明确知晓后作出是否同意的决定。而依据《办法》第十三条的规定,在网络交易场景中,“对敏感个人信息的处理行为作出显著提示”的具体方式体现为“逐项同意”。网络交易经营者出于合法目的处理敏感个人信息时,不仅需再次获取个人信息主体的同意,还需对所涉及的不同种类的敏感个人信息一一获取个人信息主体的同意,类似于下表举例中的方式二,从而给予网络交易场景中消费者更为灵活的自主选择权。

结语

《办法》对《电子商务法》部分较为宏观的规定进行了细化或补充,网络交易经营者需适时修改内部交易规则,完善网络交易制度构建。比如因提供网络经营场所、商品浏览、订单生成、在线支付等网络交易平台服务而被视为网络交易平台经营者的网络直播平台和网络社交平台等新兴电商业态经营者,可能相较淘宝、京东等典型网络交易平台,在网络交易平台制度构建中存在较大漏洞,比如尚未建立完善的消费者权益保护制度、广告发布审核制度、交易安全保障和数据留存制度等等,需及时依据《电子商务法》《办法》等法律规定进行完善。而针对《办法》中对于处理消费者敏感信息需逐项同意的规定,网络交易经营者应及时对自身的《隐私政策》或个人信息处理流程作出相应修改,以符合要求。

引用说明

[1]市场监管总局:《市场监管总局网监司负责人就〈网络交易监督管理办法〉答记者问》.[2021-03-15](2021-03-25)

[2]陈际红 蔡鹏:《解读〈网络交易监督管理办法〉》.[2021-03-21](2021-03-25)

[3]申晓雨 曾祥瑞:《承上启下——〈网络交易监督管理办法〉要点解读》.[2021-03-21](2021-03-25)

来源:大数据法律研究

作者简介:吴丹君律师,观韬中茂上海办公室合伙人,律商联讯LexisNexis网络安全合规专家、首席数据官联盟专家组成员及法律顾问、深圳市大数据研究与应用协会法律专家。主要执业领域为互联网|数据信息、兼并收购、外商直接投资、酒店等,吴律师曾为众多跨国公司和外国公司的在华投资、并购以及日常运营提供法律服务。近年来,吴律师专注于互联网、数据信息合规领域,就网络安全和数据信息的合规事项为客户提供咨询及全流程合规整改服务。她服务的行业众多,包括金融、科技、教育、酒店、大数据产品、征信、精准营销、在线支付、互联网医疗等。

吴律师的工作语言为中文和英文。

清清朗朗邀您一起看《公约》

原标题:《​个人信息处理要求提高?《网络交易监督管理办法》深度解读》

首页
评论
分享
Top