在当今社会,劳动者与用人单位之间的关系日益复杂,劳动争议时有发生。当面临诸如劳动合同纠纷、工资工时不合理、社会保险缴纳不足等问题时,许多劳动者往往因不懂法律或心存顾虑,不知如何有效维护自身的合法权益。今天,就让我们深入探讨一下劳动权益保护的相关法律知识点,为广大劳动者提供一些实用的指引。
劳动关系or劳务关系

1
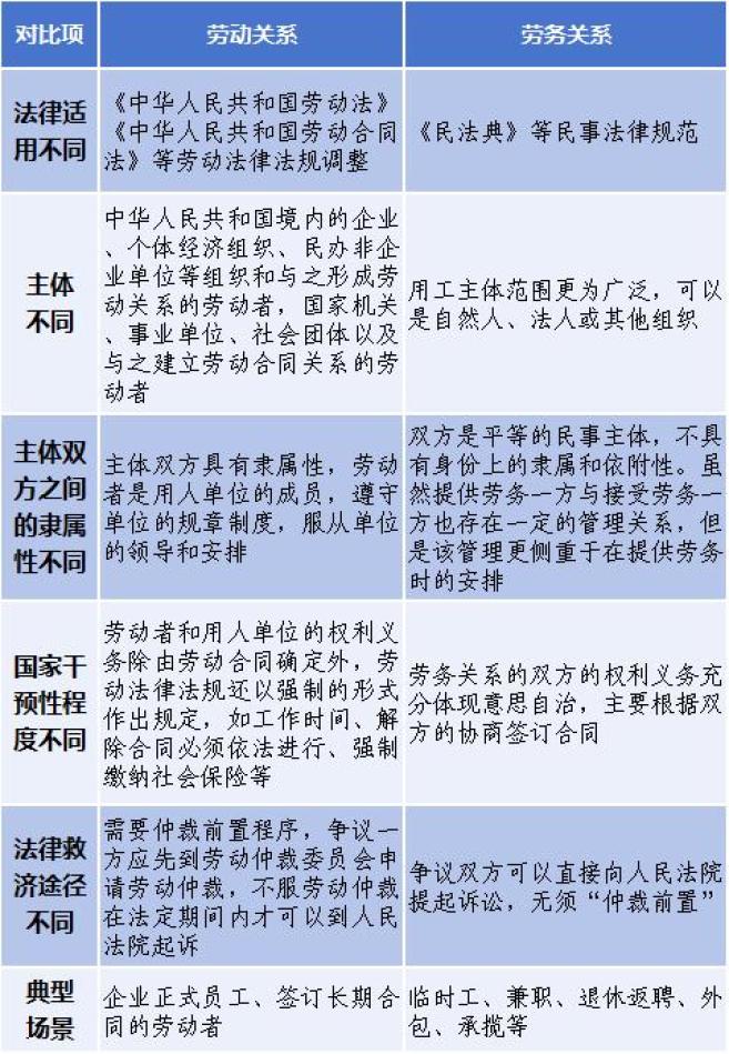
劳动关系和劳务关系有什么不同?

2
签订劳务合同就一定是劳务关系吗?
不一定。签订何种名称的合同仅仅是形式问题,而对于劳动关系的认定最终要落实到实质问题上,如双方主体符合劳动法规定,签订的合同内容具备劳动合同必备条款,双方有管理与被管理的隶属关系等,即使签订的是劳务合同,也可能认定实质上的劳动关系。
建议
作为劳动者签订合同时,要谨慎区分劳动合同与劳务合同,学会保护自己的权利和义务。作为用人单位要正视自己的法律义务,及时与劳动者签订劳动合同,明确双方权利和义务。
加班费or补休

1
加班是否需要劳动者同意?
需要,但有例外。根据《中华人民共和国劳动合同法》第三十一条,用人单位不得强迫或变相强迫劳动者加班,超出标准工时的加班必须与劳动者协商一致,劳动者有权拒绝。用人单位安排劳动者加班应当征得劳动者同意,劳动者有拒绝加班的权利。根据《中华人民共和国劳动法》第四十二条规定,有下列特殊情形和紧急任务之一的,劳动者不得拒绝加班:
(一)发生自然灾害、事故或者因其他原因,威胁劳动者生命健康和财产安全,需要紧急处理的;
(二)生产设备、交通运输线路、公共设施发生故障,影响生产和公众利益,必须及时抢修的;
(三)法律、行政法规规定的其他情形。
2
单位加班后安排补休,还需付加班费吗?
关于加班后安排补休是否还需支付加班费的问题,需根据加班类型和法律规定区分处理。以下是具体分析:

建议
劳动者应提高维权意识,充分了解关于工作时间、加班、带薪年假、病假、产假等休息权利的法律规定以及用人单位相关制度。如遇到侵犯休息权的情况,注意收集和保存相关证据,如加班记录、工作邮件等。在协商无果的情况下,可以向劳动监察部门投诉(电话:12333)或寻求法律帮助,维护自己的合法权益。
社会保险or社保补贴

1
发放社保补贴,用人单位是否无需缴纳社保?
不可以。法律明确规定:社保补贴不等于社保缴费。《中华人民共和国社会保险法》第五十八条、第六十条明确规定,用人单位应当自用工之日起三十日内为其职工向社会保险经办机构申请办理社会保险登记。用人单位应当自行申报、按时足额缴纳社会保险费,非因不可抗力等法定事由不得缓缴、减免。社保补贴通常是用人单位对劳动者自行参保的补偿或对特殊情形的补助。但补贴不能改变用人单位缴费的主体责任,劳动者仍有权要求单位补缴社保。
2
劳动者与用人单位约定自行承担应缴未缴的社会保险费,用人单位是否需承担赔偿责任?
需要。《中华人民共和国劳动法》第七十二条规定:“社会保险基金按照保险类型确定资金来源,逐步实行社会统筹。用人单位和劳动者必须依法参加社会保险,缴纳社会保险费。”社会保险具有社会统筹性质,缴纳社会保险费是法律规定的强制性义务,用人单位和劳动者必须依法参加社会保险,缴纳社会保险费。单位为职工缴纳各种社会保险,是完善、执行国家社会保障制度的要求,维护的不仅仅是职工的个人利益,也是国家和社会的整体利益,此项法定义务不能通过用人单位和劳动者的约定进行变更或放弃。约定由职工自行负担应由单位负担的社保费用,违反了国家社会保险征缴强制性规定,是无效的。
根据《中华人民共和国社会保险法》第六十条第一款规定:“用人单位应当自行申报、按时足额缴纳社会保险费,非因不可抗力等法定事由不得缓缴、减免。职工应当缴纳的社会保险费由用人单位代扣代缴,用人单位应当按月将缴纳社会保险费的明细情况告知本人”。用人单位不依法为劳动者缴纳社会保险费属于违法行为,应当承担相应的法律责任。
建议
社会保险费是底线保障。劳动者应坚决维护自身社保利益,不以社保补贴替代社保缴纳。若用人单位拒绝缴纳社保,可依据法律法规的规定,及时申请社会保险经办机构进行稽核,或申请劳动仲裁。
调岗or辞退

1
劳动者拒绝调岗,用人单位可以解除劳动合同吗?
不一定,需结合《劳动合同法》及具体情况判断。根据《中华人民共和国劳动合同法》第三十五条,用人单位与劳动者协商一致,可以变更劳动合同约定的内容。变更劳动合同,应当采用书面形式。变更后的劳动合同文本由用人单位和劳动者各执一份。变更劳动合同包括岗位的调整,原则上需双方协商一致,书面确认。若用人单位单方面调岗,在实践中,需考虑以下六个因素:
1、是否基于用人单位生产经营需要;
2、是否属于对劳动约定的较大变更;
3、是否对劳动者有歧视性、侮辱性;
4、是否对劳动报酬及其他劳动条件产生较大影响;
5、劳动者是否能够胜任调整后的岗位;
6、工作地点作出不便调整后,用人单位是否提供必要协助或补偿措施。
若调岗合法合理,劳动者无正当理由拒绝,可能构成“不服从工作安排”和严重违反用人单位的规章制度,用人单位可依据《中华人民共和国劳动合同法》第39条解除劳动合同,且无需支付经济补偿。
建议
劳动者应依法服从用人单位合理的岗位调整,充分理解对自身权益的影响,积极与用人单位开展协商,避免采取旷工等消极方式应对。在与用人单位建立劳动关系时,应当注意合同中写明的具体工作地点、岗位等。如遇到不合理调岗,用人单位通知劳动者限期到岗,可通过保留调岗通知书、拒绝调岗的回复函件等证据,并在原岗位继续工作,提供有效劳动,不宜采取旷工的方式对抗用人单位,否则,用人单位有权以劳动者旷工构成严重违纪为由解除劳动关系。
原标题:《劳动合同纠纷、工资工时不合理、社会保险缴纳不足……这个“五一”,劳动者权益保护避坑指南全公开!》