最高人民法院对非法经营罪中 “违反国家规定”的适用

文章正文
发布时间:2025-05-29 01:20

摘要  现阶段非法经营罪有演变为“口袋罪”的趋势,坚守“违反国家规定”是改变这一趋势的首要关口。通过对《刑事审判参考》刊登的非法经营罪案裁判理由的分析,发现即便经过最高人民法院审核的案件,也并非全部意识到“违反国家规定”这一要件在认定犯罪中的意义。本文在详细梳理的基础上结合《刑法》第96条的规定逐一评析,建议最高人民法院要求各地法院在裁判文书中明确引用“国家规定”的名称和具体条文并展开分析,这不仅能改变该罪“口袋罪”的形象,也有助于贯彻落实十八届四中全会精神。 

《刑法》225条规定的非法经营罪是1997年修订刑法时新增设的罪名,其前身是有“口袋罪”之称的投机倒把罪,该罪规定在刑法分则第三章“破坏社会主义市场经济秩序罪”之第八节“扰乱市场秩序罪”,一般认为,该节系对前述七节所规定犯罪的拾遗补缺,兼之该罪所确定的最后一项行为方式为“其他严重扰乱市场秩序的非法经营行为”,由此导致在该罪的适用上存在着激烈争论。解决这一问题,“两高”先后出台了十余个解释,但并不足以应对纷繁复杂的司法实践,由此导致该罪有成为新的“口袋罪”的嫌疑。[1]应当看到,本罪中的“违反国家规定”这一要件是限制该罪成立范围的第一道屏障,正确认识这一要件对消除“口袋罪”的嫌疑具有重要意义。为此,本文对经最高人民法院审核通过的《刑事审判参考》中的相关案例予以梳理,意图发现其中的问题,并寻求解决方案。

“《刑事审判参考》系最高人民法院刑事审判庭主办的业务指导和研究性刊物,自1999年4月创刊以来,秉承立足实践、突出实用、重在指导、体现权威的编辑宗旨,密切联系刑事司法实践,为刑事司法人员提供了有针对性和权威性的业务指导和参考”,[2]截止2014年12月,《刑事审判参考》共出版98集,刊发1002个案例,其中有27个案例与非法经营罪有关。[3]

简要考察这些案件,可发现如下规律:(1)从时间上看,以2009年2月《刑法修正案(七)》对该罪第二次修正为界限,1999~2008年10年间有13个案例,年均1.3个案件,2009年~2014年6年间有14个案例,年均2.33个案件,这说明随着司法实践的发展和进步,相关司法解释的公布,非法经营罪的相关问题不是减少,反而增多,这是一个值得注意的问题。(2)从地域上看,北京5件,广东4件,上海3件,浙江、江苏、福建、陕西和黑龙江各2件,山西、湖北、海南、吉林和河南各1件,由此可见,经济发达地区案件数量比欠发达地区要多,这显示了非法经营罪属于经济犯罪范畴的特点。

一、裁判理由对“违反国家规定”的阐释

《刑法》225条规定:“违反国家规定,有下列非法经营行为的⋯⋯,”由此可见,“违反国家规定”是构成本罪的前置要件,对该“国家规定”的范围,理论界和实务界主要有两种观点:限制解释论认为,犯罪与刑罚只能由“法”来规定,而这里的“法”是指刑事基本法,不包括行政法规或行政措施、行政命令。扩张解释论认为,“国家规定”的制作主体不限于全国人大及其常委会和国务院,国务院所属部门制定的规范性文件也属于“国家规定”。[4]

笔者认为,对这一问题,《刑法》96条已经作出了明确规定:“本法所称违反国家规定,是指违反全国人民代表大会及其常务委员会制定的法律和决定,国务院制定的行政法规、规定的行政措施、发布的决定和命令。”因此,在追究被告人非法经营罪刑事责任时,必须明确被告人所违反的具体的国家规定,该国家规定的制作主体限于上述三个机关,除此之外,任何机关所发布的规范性文件均不能作为追究被告人非法经营罪刑事责任的依据,这有助于防止部门保护主义和地方保护主义对刑事司法的侵袭。换言之,在判决书或裁判理由中,应当明确指出行为人所违反的符合第96条的“国家规定”。[5]

在27个案件中,除4个涉及到组织、领导传销活动罪以及2个未涉及到非法经营罪的定性外,考察其余21个案件裁判理由中对“违反国家规定”的论述,可将其分为四大类。

1.png

2.png

 

3.png

4.png

5.png

6.png

7.png

8.png

从中可知:(1)即便是经最高人民法院审核后的案例,完全符合“违反国家规定”要求的只有12个,占57.14%,如认为阐述司法解释的也符合要求,占比也只达到85.71%。(2)在所涉及的相关规定中,都引用了相关规定的名称,但仍有少数不引用具体条文。(3)在全部21个案件中,有2个案件只引用了《刑法》225条,但该条共有4项规定,根据常识以及最高人民法院的要求,[9]应当具体到该条的某一项。

二、对裁判理由的详细分析

引用涉案具体规定的名称及条文,仅仅是做到了第一步而已,其对相关规定的阐释是我们进一步关注的对象。

(一)对第1项的分析

在所有的21个案件中,适用第1项的有9个案件,[10]必须强调的是,该项表述为“未经许可经营法律、行政法规规定的专营、专卖物品或者其他限制买卖的物品”,与“违反国家规定”相比,该项所规定的对象仅仅限于“法律、行政法规”所禁止的,缺少了国务院“规定的行政措施、发布的决定和命令”,也即立法者对经营专营、专卖物品和限制买卖物品的行为设置了更高的入罪门槛。

1.[48·第378号]案涉案对象为香烟,这属于国家专营、专卖物品,令人吃惊的是,该案竟然只引用了“两高”、公安部、司法部、国家烟草专卖局《关于办理假冒伪劣烟草制品刑事案件适用法律问题座谈会纪要》的相关规定,并未引用《烟草专卖法》的相关规定,与此形成鲜明对比的是,裁判时间更靠前的[29?212号]案同样涉及香烟,已经引用了《烟草专卖法》的规定。

2.[92·第862号]案中,被告人所实施的行为为运输黄金的行为,该案历经12年,先后经过四次裁判,原审一审、再审一审均认定构成非法经营罪,而原审二审、再审二审均认定不构成,争议焦点即在于行政审批项目的取消对刑事责任的认定是否有影响。法院最终认为,行政法的溯及力亦应实行“从旧兼从轻”原则,在国发[2003]5号文件发布后,《金银管理条例》与之相冲突之处,应当适用新法。在国发[2003]5号文件发布后,没有任何法律法规禁止公民个人从事黄金经营,被告人从事黄金经营没有违反相关行政许可的国家规定。

笔者认为,该案的最终裁判不仅体现了罪刑法定原则,而且体现了法定犯的二次违法性特征,不仅充分认识到“违反国家规定”的重要意义,而且认识到行政法规的溯及力问题,对日后处理类似案件具有重要的指导意义。

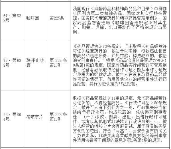
3.[57·第448号]和[87·第803号]案涉案对象均为药品,前案中行为人从购买的盐酸氯胺酮注射液中提炼氯胺酮晶体,可将其用来制作K 粉,后案中行为人购买新康泰克后,将药品拆封,将胶囊内的粉末装入塑料袋后向外非法出售,改变了新康泰克胶囊的药品属性,新康泰克的主要成份为盐酸伪麻黄碱,可用于制造冰毒。根据《药品管理法》的规定,生产、经营药品的,必须取得《药品生产许可证》、《药品经营许可证》或者《医疗机构制剂许可证》,由此可见,药品在我国属于限制买卖的物品。上述案件中,相关被告人均无相应的许可证,被追究非法经营罪的刑事责任在理论上不存在障碍,但遗憾的是,两案的裁判理由中,根本未提及《药品管理法》的相关规定,[87·第803号]案甚至连国务院部委的相关规定都未提及,该案发生在2012年前的北京,实在费解。

值得指出的是,[87·第803号]案所涉及的伪麻黄减,在该案结案后,最高人民法院、最高人民检察院、公安部印发的《关于办理走私、非法买卖麻黄碱类复方制剂等刑事案件适用法律若干问题的意见》1条规定:“非法买卖麻黄碱类复方制剂或者运输、携带、寄递麻黄碱类复方制剂进出境,没有证据证明系用于制造毒品或者走私、非法买卖制毒物品,或者未达到走私制毒物品罪、非法买卖制毒物品罪的定罪数量标准,构成非法经营罪、走私普通货物、物品罪等其他犯罪的,依法定罪处罚。”该案的最终裁判与上述规定的精神相吻合。

(二)对第3项的分析

在所有的21个案件中,适用第3项的有4个案件,该项表述为“未经国家有关主管部门批准非法经营证券、期货、保险业务的,或者非法从事资金支付结算业务的”,如前所述,该项同样要受“违反国家规定”的约束。

1.[62·第489号]案中,被告人实施的行为为代理转让非上市公司股权,法院在裁判理由中明确“为解决实践中大量存在的非上市公司的股权转让问题,各地的普遍做法是制定地方性法规或者规章,允许非上市公司的股权在产权交易所进行转让”。为论证被告人构成非法经营罪,裁判理由列举了两个国务院办公厅发布的文件以及“两高”、公安部、证监会于2008年联合发布的《关于整治非法证券活动有关问题的通知》,《通知》第2条第3款规定:“对于中介机构非法代理买卖非上市公司股票,涉嫌犯罪的,应当依照《刑法》225条之规定,以非法经营罪追究刑事责任。”

笔者认为,上述裁判理由忽视了“违反国家规定”对第3项的限制和约束,值得讨论。作为规范股票交易的基本法律,无论是《公司法》还是《证券法》均未对本案所涉行为有所规定,国务院也未有相关文件发布,“两高”联合证监会所发布的通知,所作出的上述规定忽视了《刑法》225条中“违反国家规定”这一要件,笔者将这类解释称为“空中楼阁解释”,[11]根据“上位法优于下位法”原则,理应不能作为裁判依据。但这一问题显然并未引起最高司法机关的关注。

必须强调的是,这一案例所引发的“空中楼阁解释”问题值得刑法学界予以高度关注。最高司法机关往往基于形势需要,出台相关解释,但所参照的并非是符合《刑法》96条的国家规定,有的是国务院部委的规定,有的根本没有前置性规定。[12]相关规定出台后,就成为各地司法机关处理具体案件的依据,即使辩护律师就该问题提出相关辩护意见,也不会得到法院的重视和采纳。最高司法机关的这一做法严重损毁刑法尊严,有损法院形象,长此以往,我国刑事司法的外延将会无限扩张,刑法将会丧失人们行为准则的功能。令人遗憾的是,这一情形不仅存在于司法解释中,也存在于刑事立法中,典型的如2009年《刑法修正案(七)》增设的出售、非法提供公民个人信息罪,该罪同样要求“违反国家规定”,但我国现阶段并无完全符合《刑法》96条所要求的保护公民个人信息的规定。由此可见,十八届四中全会公报所提出的“法律是治国之重器,良法是善治之前提。建设中国特色社会主义法治体系,必须坚持立法先行,发挥立法的引领和推动作用,抓住提高立法质量这个关键”可谓一语中的,切中要害。

2.[69·第564号]和[82·第727号]案涉及的是期货。诚如[82·第727号]案裁判理由所言“只有国务院2007年发布的《期货交易管理条例》(以下简称《期货条例》)属于国家规定”,因此,确定行为人所实施的行为是否违反了《期货条例》就显得至关重要,[82·第727号]案对此展开了较为详细的论述,但仍显不够。法院将该案行为定性为“变相期货交易”,考虑到《期货条例》颁布前我国期货市场的状况,《期货条例》第89条在明确变相期货交易的含义后,明确“本条例施行前采用前款规定的交易机制或者具备前款规定的交易机制特征之一的机构或者市场,应当在国务院商务主管部门规定的期限内进行整改”。同时,《期货条例》第4条规定:“禁止变相期货交易”,第78条规定了对变相期货交易的行政处罚,第83条规定:“违反本条例规定,构成犯罪的,依法追究刑事责任。”综合上述条文,笔者认为,对发生在《期货条例》生效前的变相期货交易不能追究非法经营罪的刑事责任,因为第89条仅仅提出要进行整改,显然,第83条的规定难以适用第89条所规定的情形。具体到本案而言,《期货条例》于2007年4月15日施行,本案涉案行为2007年12月至2008年4月,应当追究其非法经营罪的刑事责任,但裁判理由忽视了这一问题。

在[69·第564号]案中,被告人实施了在“未经国家有关主管部门批准的前提下,非法经营香港恒生指数期货业务和国内商品期货业务”,该行为发生在2007年之前,当时的“国家规定”为《期货交易管理暂行条例》,该《暂行条例》第65条规定:“任何单位或者个人违反本条例规定,擅自从事境外期货交易的,予以取缔,没收违法所得,并处违法所得1倍以上5倍以下的罚款⋯⋯;构成犯罪的,依法追究刑事责任。”该案的裁判并没有值得讨论之处。但本案行为跨越1999年12月25日的《刑法修正案》,[13]因此,问题在于在该日期之前的行为能否被认定为非法经营罪。裁判理由认为,虽然1999年12月25日明确追究“非法经营期货”的刑事责任,但在该日期之前的行为,符合修正前第225条第3项“其他严重扰乱市场秩序的非法经营行为”,因此,应当追究其刑事责任。笔者认为,这一解释违背了罪刑法定原则,值得讨论。众所周知,罪刑法定原则要求“罪之明确”,修正前第3项的规定作为兜底条款,在能够适用其他条款时,应当优先适用其他条款,也即在1999年12月25日前的行为,因刑法并未有明确规定,在适用时应当持慎重态度,而《刑法修正案》将“期货”作为单独一项予以规定,自然隐含着该业务在刑法修订前不能视为“其他”范畴的意思,否则就没有必要单独予以规定了。所以,对该特定日期之前的行为,应当根据《刑法》12条以及最高人民检察院于1997年颁布的《关于检察工作中具体适用修订刑法第十二条若干问题的通知》3条的规定,不能追究刑事责任,只能追究该特定日期后所实施行为的刑事责任。

3.[92·第863号]案涉及的行为为POS机套现,裁判理由仅仅列举了“两高”《关于办理妨害信用卡管理刑事案件具体应用法律若干问题的解释》(以下简称《信用卡解释》)第7条的规定。[14]该条并未明确适用哪一项,由此导致在司法实践中的混乱,有的引用第225条第3项,有的引用第4项,甚至有的只引用第225条,不明确具体哪一项。[15]本案裁判理由认为该行为违反了第3项中的“非法从事资金支付结算业务”。本案所涉及的问题同前述的[62·第489号]案一样,虽然《信用卡解释》第7条的表述为:“违反国家规定⋯⋯”,但该国家规定到底是哪一个规定,迄今为止并未有明确解释,参与制定《信用卡解释》的最高人民法院相关人士对此的解释是“《刑法修正案(七)》已将‘非法从事资金支付结算业务’规定为非法经营罪的行为方式之一,因此对于实践中利用POS机、网上支付、电话支付等方法从事套现活动,情节严重,需要追究刑事责任的,可以适用《刑法》225条规定处理”,[16]同样未注意到“违反国家规定”这一问题,由此导致该条规定成为“空中楼阁解释”,[17]因此,这一规定不仅违背了第225条“违反国家规定”的内涵,也与罪刑法定原则存在冲突。

退一步讲,即使有前置的“国家规定”,能否将POS机套现行为解释为“非法从事资金支付结算业务”也值得讨论。立法者将“资金支付结算业务”解释为:“通过银行账户的资金转移所实现收付的行为,即银行接受客户委托代收代付,从付款单位存款账户划出款项,转入收款单位存款账户,以此完成经济体之间债权债务的清算或资金的调拨”,并明确该规定打击的重点对象为“地下钱庄”。[18]由此可见将POS机套现行为视为“非法从事资金支付结算业务”值得讨论。因为在这一过程中,从事资金支付结算业务的仍然是银行,特约商户和持卡人是在诱骗银行进行资金支付结算业务,而不是特约商户代替银行从事资金支付结算业务。因此,从本质上说,特约商户协助持卡人进行套现的行为并不属于非法从事资金支付结算业务。

(三)对第4项的分析

在所有的21个案件中,适用第4项的有8个案件,[19]其中3个与外汇有关,因为《外汇管理条例》(1997年修正)41条规定:“未经外汇管理机关批准,擅自经营外汇业务的,由外汇管理机关没收违法所得,并予以取缔;构成犯罪的,依法追究刑事责任。”因此,只引用最高人民法院《关于审理骗购外汇、非法买卖外汇刑事案件具体应用法律若干问题的解释》3条和第4条的规定,虽然并不符合要求,但不会出现“空中楼阁解释”的情况。

1.[10·第73号]、[78·第663号]和[60·第473号]案均涉及到非法出版物行为性质的认定,除了《出版管理条例》的相关规定外,最高人民法院于1998年公布的《关于审理非法出版物刑事案件具体应用法律若干问题的解释》(以下简称《非法出版物解释》)是处理类似案件的主要法律指引。在适用时,争议最大的是第11条和第15条的适用问题,[20]在[60·第473号]案中,针对被告人实施的制作网络游戏软件外挂出售牟利的行为,一审法院适用了《非法出版物解释》第15条,二审法院改判适用了《非法出版物解释》第11条。

对两者的关系,理论界主要有三种观点:第一种观点认为,两者之间是内容违法和程序违法的关系,第11条是内容违法的非法经营,即有经营资格而经营非法出版物,第15条是程序违法的非法经营,即无经营资格而非法经营出版物。[21]第二种观点认为,区分的标准“关键不在于行为人是否具备法定出版主体资格,而主要在于出版行为的对象,即出版物自身是否具有合法性”。[22]第三种观点认为,两者的区别在于情节,对于“情节严重”的经营非法出版物案件适用第11条,对于“情节特别严重”的经营非法出版物案件适用第15条。[23]从[78·第663号]和[60·第473号]案的裁判理由看,最高人民法院采纳了上述第一种观点。

值得关注的是,上述两案均认为涉案对象是既涉及内容违法又涉及程序违法的非法出版物,但在所引用的法律依据中,均只引用了《非法出版物解释》第11条的规定以及与之相关的确定量刑标准的第12条,并未引用第15条。从[第473号]案的具体裁判理由看,笔者揣测原因可能是因为《非法出版物解释》并没有明确第15条的量刑标准,缺乏与第11条配套的第12条的规定。笔者认为,在涉案对象既涉及内容违法又涉及程序违法时,在适用法律时,应当同时引用第11条和第15条的规定,鉴于只有第12条明确了第11条下的量刑标准,可以以第12条的规定确定量刑幅度并最终确定宣告刑,不应因没有对第15条予以细化的量刑标准而不引用第15条的规定。

另外值得一提的是,“两高”于2007年发布的《关于办理侵犯知识产权刑事案件具体应用法律若干问题的解释(二)》2条规定:“非法出版、复制、发行他人作品,侵犯著作权构成犯罪的,按照侵犯著作权罪定罪处罚。”最高人民法院、最高人民检察院、公安部于2011年发布的《关于办理侵犯知识产权刑事案件适用法律若干问题的意见》12条进一步明确规定:“非法出版、复制、发行他人作品,侵犯著作权构成犯罪的,按照侵犯著作权罪定罪处罚,不认定为非法经营罪等其他犯罪。”根据新法优于旧法原则,只有涉案对象不涉及到著作权问题时,才有适用《非法出版物》的规定追究被告人非法经营罪刑事责任的可能。

总之,根据《非法出版物解释》的条文编排顺序,在处理类似犯罪时,应当先确定非法出版物的内容和性质,只有当涉案对象系《非法出版物解释》第1~10条之外的其他严重危害社会秩序和扰乱市场秩序的非法出版物同时不涉及到著作权问题时,才有适用第11条和第15条追究非法经营罪刑事责任的可能。

2.[90·第828号]案尤其值得讨论。该案发生于2010年的陕西省铜川市,和大多数案例不同,该案由最高人民法院刑二庭工作人员撰稿并审稿,考虑到理论界和实务界对本罪已经展开了长期的、广泛的探讨,应当视为该案体现了最高人民法院对本罪的最新态度,但笔者强烈质疑该案的裁判理由。

本案被告人未经工商部门登记注册,成立了一家“借寄公司”,主要从事贵重物品寄押、贷款收取利息业务。相关人员与被告人签订借款合同,以车辆作为抵押,从借寄公司借款,借寄公司收取利息。本案被告人以擅自设立金融机构罪被刑事拘留,以非法经营罪被逮捕后向法院提起公诉,后检察机关撤回起诉。

裁判理由在否定该行为构成擅自设立金融机构罪后,认为该行为符合非法经营罪第4项的范围,只不过因达不到“情节严重”程度而不构成本罪。其主要理由是:既然《刑法》225条第3项将非法从事“经营证券、期货、保险及资金支付结算业务”纳人非法经营罪的处罚范围,就表明了立法肯定该行为侵害了市场秩序的立场,据此,亦可将其他非法金融活动视为侵害市场秩序,这一推论合乎逻辑,并不违背立法本意。另外,虽然非法金融活动直接侵害的是金融管理秩序,但金融管理秩序亦包含在市场秩序外延之内,且从分则规定看,两者均属于破坏社会主义市场经济秩序犯罪一章,因此,以被告人的行为扰乱的是金融管理秩序而非市场秩序从而否定其构成非法经营罪的理由难以成立。

笔者认为,以第3项而非第1项和第2项为依据来确定第4项的适用范围值得讨论。众所周知,本罪由旧刑法的投机倒把罪修订而来,其最重要的特征在于未经许可从事相关经营行为,第3项亦是1999年《刑法修正案》新增加的,所以,理论界和实务界的通说都认为,在理解第4项时,应当参照第1项和第2项的范围,否则有可能导致第4项的无限扩大。显然,[第828号]案的裁判理由突破了这一点,由此导致第4项的无限扩大,根据这一观点,只要是发生在金融领域内的非法活动都有可能构成非法经营罪,再推而广之的话,通奸行为也可能被追究刑事责任,因为我国刑法规定的重婚罪保护一夫一妻制度,这显然令人难以接受,这一解释与罪刑法定原则存在剧烈冲突。具体到本案而言,本案被告人所实施的行为是发放高利贷,如果将该行为也视为犯罪,无疑将会导致刑罚权的滥用,不仅与社会公众的一般认知相冲突,也与现阶段司法实践中的通常做法相冲突。

另外,[90·第828号]案裁判理由完全忽视了“违反国家规定”对本罪成立的重要意义,在裁判理由中,根本没有提及相关规定,只是反驳了主张不成立非法经营罪的观点——刊登该案的《刑事审判参考》第90集出版于2013年11月,而早在2011年4月最高人民法院就发布了《关于准确理解和适用刑法中“国家规定”的有关问题的通知》,强调了《刑法》96条的重要性一一该案的裁判理由完全无视上述通知,实在令人费解。

三、最高人民法院的努力

根据《人民法院组织法》30条的规定,最高人民法院监督地方各级人民法院和专门人民法院的审判工作。在现阶段的刑事司法实践中,最高人民法院主要是通过制定司法解释、发布指导性案例等方式来进行。因司法实践的极端复杂,刑事司法工作人员亦关注最高人民法院内部人士的相关著述,为解决这一问题,《刑事审判参考》应运而生,为刑事司法人员提供了有针对性和权威性的业务指导和参考,但通过上述评析,可知《刑事审判参考》亦难担当此重任。经最高人民法院审核的案例都不尽如人意,未经审核的就更难令人满意了。有学者依次以“刑事—非法经营罪—判决书—一审案件”为关键词在北大法意网进行检索,共得到358份判决书,其中适用第4项的为243份判决书,占比67.88%。在这243份判决书中,只有6份判决书援引了司法解释之外的法律、法规,比例几乎可以忽略不计,72份判决书援引了相关司法解释,占比29.5%,70%以上的判决书只引用了第225条第4项作为唯一的判决依据[24]——这只是针对第4项的统计得出的结论——由此可见,司法实践中对这一问题的重视程度普遍不够。这显然有悖于罪刑法定原则,也有损相关判决威信。

为此,最高人民法院于2011年4月发布《关于准确理解和适用刑法中“国家规定”的有关问题的通知》(法发[2011]155号)。155号文第2条明确“对于违反地方性法规、部门规章的行为,不得认定为‘违反国家规定’”,同时明确“对被告人的行为是否‘违反国家规定’存在争议的,应当作为法律适用问题,逐级向最高人民法院请示”。第3条明确“各级人民法院审理非法经营犯罪案件,要依法严格把握《刑法》225条第(4)的适用范围。对被告人的行为是否属于《刑法》225条第(4)规定的‘其它严重扰乱市场秩序的非法经营行为’,有关司法解释未作明确规定的,应当作为法律适用问题,逐级向最高人民法院请示”。上述规定体现了《刑法》96条规定的含义,值得肯定。

真正值得讨论的是第1条的相关规定,该条规定:“‘国务院规定的行政措施’应当由国务院决定,通常以行政法规或者国务院制发文件的形式加以规定。以国务院办公厅名义制发的文件,符合以下条件的,亦应视为刑法中的‘国家规定’:(1)有明确的法律依据或者同相关行政法规不相抵触;(2)经国务院常务会议讨论通过或者经国务院批准;(3)在国务院公报上公开发布。”

笔者认为,《刑法》96条的规定只有主体这一标准,并没有考虑文件审议流程以及公布形式,155号文的上述规定值得讨论。第一个标准中的“有明确的法律依据或者同相关行政法规不相抵触”在司法实践中可能存在多种解释,本身就是争论的焦点,第二个标准和第三个标准显然是受到了《行政法规制定程序条例》26条和第28条规定的影响,[25]但这显然违反了《刑法》96条的明确规定,属于类推解释,同时也与《立法法》精神不符。而且根据《规章制定程序条例》31条的规定,部门规章也可以在国务院公报上公布。

即便存在如此瑕疵,155号文毕竟在很大程度上体现了最高人民法院对《刑法》96条的坚守,但遗憾的是,该文件的知晓度低得可怜,以该文件名称为关键词在百度搜索,基本上是在个人博客、相关论文注释中能够寻找到原文,在我国刑法理论界和实务界知晓度极高的《刑法一本通》亦未收录该文件,如果不是长期关注该问题的人士,难以知晓该规定。因此,如何贯彻落实155号文的规定显然是摆在最高人民法院面前的重要课题。

面对非法经营罪逐渐成为“口袋罪”的现实,[26]最高人民法院应当有所作为,155号文可以视为其努力的组成部分,但从[90·第828号]案可知,该文件几乎没有引起法院甚至是最高人民法院的关注。笔者认为,现阶段最切合实际的落实方法是最高人民法院要求各级人民法院在非法经营罪的裁判文书中明确列明被告人实施行为所违反的“国家规定”的名称和具体条文,并就该条文在裁判文书的“本院认为”部分予以阐释。同样需要指出的是,在所讨论的案例中,有些裁判理由值得最高人民法院进一步推广和明确,如[69?第564号]案中提到“非法经营罪的‘非法经营行为’必须具有行政违法性和刑事违法性双重性质,⋯⋯行政违法性是刑事违法性的前提”。“在把握本罪的特定犯罪前提条件时,应以行为当时有效的法律、法规为依据”。再如[82?第727号]案中提到“行政主管部门出具的定性意见仅是一种办案参考,不能作为案件定性的当然证据”并提出“应当综合平衡司法介入经济活动与打击经济犯罪之间的关系,既要保护灵活、新型、合法的投资手段,又要维护正常的黄金、期货市场秩序,注重保护投资者的合法利益”。又如[24?第161号]案中提到“所谓经营行为,除该条第(1)、(2)项和已有司法解释明确规定的范围外,应限于与国家行政许可经营制度相关的工商营业行为”。

上述措施如能切实贯彻落实,相信能在很大程度上消除本文所述存在的问题,这不仅有助于《刑法》96条的落实,切实保障社会主义法制统一原则在刑事法领域中的实现,排除地方保护主义和部门保护主义对刑事审判的干扰,也有助于贯彻落实十八届四中全会公报提出的“完善确保依法独立公正行使审判权和检察权的制度”。

首页
评论
分享
Top