一、问题的提出
经过多年投资建设,我国在交通能源、生态环保、城市建设、仓储物流等基础设施领域形成了一大批存量资产,在国家进入高质量发展阶段后,如何推动基础设施的高质量发展,以及在经济下行的压力下,如何有效盘活存量资产,形成存量资产和新增投资良性循环,已成为目前我国经济发展的重要课题。
2020年,证监会、国家发改委联合发布的《关于推进基础设施领域不动产投资信托基金(REITs)试点相关工作的通知》(证监发〔2020〕40号)拉开了中国版基础设施领域不动产投资信托基金(REITs)(“基础设施公募REITs”)发行的帷幕。次年4月,首批九只基础设施公募REITs产品即获批并发售。发行基础设施公募REITs产品无疑和推动基础设施健康发展、有效盘活存量资产、形成存量资产和新增投资的良性循环的方针政策是完全一致的。
落实到实践层面,由于基础设施所附着的非住宅建设用地的剩余使用期限往往短于基础设施公募REITs的存续期限,对基础设施公募REITs的估值造成了一定的不利影响,进而影响到基础设施公募REITs的发行价格,最终将影响到盘活存量资产的有效性。虽然在《中华人民共和国民法典》(“《民法典》”)和《中华人民共和国城市房地产管理法(2019)》(“《城市房地产管理法》”)中对于非住宅建设用地使用权到期后的续期问题有相关规定,但基于该等规定,非住宅建设用地使用权人提出的续期申请能否一定获批具有很大的不确定性,而该等不确定性不仅可能影响基础设施公募REITs项目是否能够成功设立及发行,也可能严重影响基础设施公募REITs项目的估值,从而对基础设施公募REITs等金融创新的发展带来不利影响。
基于以上考量,笔者对于土地使用权到期后的续期问题在理论和实践等方面进行分析和梳理后,略陈一管之见,以为引玉之砖。
二、我国土地使用权有偿出让制度及期限届满续期的法律规定


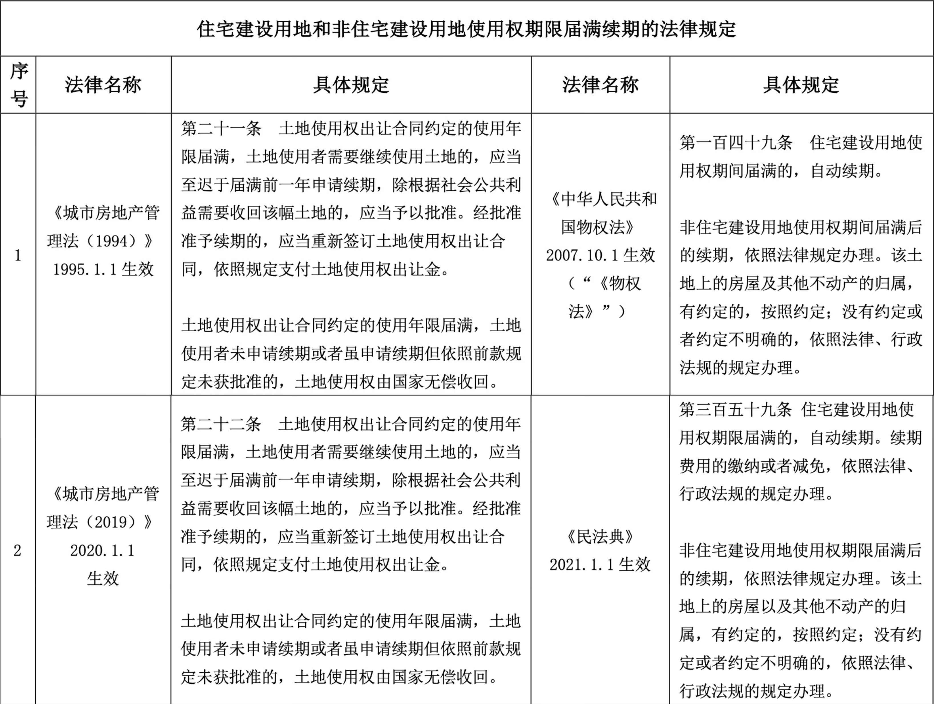
根据住宅建设用地和非住宅建设用地使用权期限届满续期的法律规定可知,我国对住宅建设用地和非住宅建设用地使用权期限届满的续期问题,立法上表现为两种情况,或者说出现了两种立法例。一种系在1995年1月1日《城市房地产管理法(1994)》生效后直至2007年10月1日《物权法》颁布实施前采取二者统一的标准,不区分住宅建设用地和非住宅建设用地,使用权期限届满均需要申请并取得批准后才能续期。另一种系《物权法》颁布实施以后,区分住宅建设用地和非住宅建设用地,住宅建设用地使用权期限届满自动续期,而非住宅建设用地仍需要申请批准,直至《民法典》颁布,仍然沿用《物权法》的规定。
需要注意的是,《城镇国有土地使用权出让和转让暂行条例》规定居住用地使用权期限为七十年,而工业用地等非居住用地使用权期限为五十年,其中商业、旅游及娱乐用地仅四十年,均短于居住用地的使用权期限。那么为何使用期限较短的非住宅用地的续期问题没有率先在立法层面进行修订,反而是使用期限较长的住宅建设用地的续期问题在立法上进行了修订呢?据起草《物权法》的亲历者梁慧星教授回忆[见脚注1],率先就住宅建设用地的续期问题进行修改的原因是在起草《物权法》时有委员提出,“住房、宅基地是私人真正的恒产。城镇居民只有70年的使用期,买住房实际上买的是一个空间,和土地没有关系,那么70年以后是自动消灭还是自动续期?如何保证城乡居民这一部分私有财产,草案还有继续完善的空间。”三次审议后,委员长会议决定向社会公开征求意见,社会各界也认为目前的居住用地土地使用权期限太短,且对续期申请人和续期后的费用等内容的规定也不够明确。综合社会各界的意见后,法律委员会研究认为:“建设用地使用权续期的问题,宜区分住宅用地和非住宅用地,要着眼于保障老百姓安居乐业。”而且住宅建设用地使用权期满的续期问题系重大民生问题,能否平稳过渡将直接关系到广大民众的切身利益和社会稳定,最终从理论界到实务界乃至于社会各界达成广泛共识,住宅建设用地使用权期限届满后应该自动续期,并体现于后来颁布实施的《物权法》相关条文之中。
而彼时非住宅建设用地使用权期限并未涉及个人居住权等民生问题,故未引起较大争论。然而时过境迁,目前非住宅建设用地的期限普遍越来越临近届满。同时随着改革开放的不断全面深化,能否盘活存量资产已经成为制约经济发展的一个重要问题,关系到国家重大经济战略部署能否顺利推进,最终亦将影响到广大民众的切身利益和社会稳定。诚如前文所述,现行非住宅建设用地使用权续期制度的弊端已经对基础设施公募REITs等新型金融工具产生了较大影响,需要各界引起足够重视。
三、现行有效的非住宅建设用地使用权期限届满后续期制度的弊端
《民法典》对于住宅建设用地使用权期限届满后的续期问题已经规定得非常明确,即“自动续期”。对于“非住宅建设用地使用权期限届满后的续期,依照法律规定办理。”而此处现行有效的法律规定即《城市房地产管理法》第二十二条之规定:“土地使用权出让合同约定的使用年限届满,土地使用者需要继续使用土地的,应当至迟于届满前一年申请续期,除根据社会公共利益需要收回该幅土地的,应当予以批准。经批准准予续期的,应当重新签订土地使用权出让合同,依照规定支付土地使用权出让金。土地使用权出让合同约定的使用年限届满,土地使用者未申请续期或者虽申请续期但依照前款规定未获批准的,土地使用权由国家无偿收回。”
目前在涉及非住宅建设用地使用权期限问题时,不管是在理论界还是在实务界,均是援引上述两个法律规定来解释非住宅建设用地期限届满的合法合规性问题。例如,律师事务所对基础设施公募REITs项目出具法律意见书时一般会以上述两个法律规定为依据,认定在排除因社会公共利益需要而收回该幅土地的情况下,项目建设用地使用权续期申请应当予以批准,建设用地土地使用权期限届满不构成基础设施公募REITs项目不能成立或不能发行的法律障碍。
诚然,如此解释可以解决一部分项目的合法合规问题,但仔细追究就会发现,不管在实体上还是在程序上,上述规定还是有很大的缺陷,在实践中也确实因土地使用权无法续期而影响了不少项目的正常推进。特别需要强调的是,对于基础设施公募REITs项目而言,建设用地土地使用权剩余期限及续期问题还会影响项目估值及定价。
首先,从程序上看,依照上述规定,非住宅建设用地使用权期限届满,原土地使用权人虽有权提出续期申请,但是只规定了“至迟于届满前一年申请续期”,而对于最早可以从何时提出续期申请却并未作出明确的规定。
囿于上述法律规定的空白,笔者检索到有部分省市的地方性法规、规章、规范性文件对“应当至迟于届满前一年申请续期”作出了一些细化的规定,具体如下:

然而大多数的省市并未对提出续期申请的最早期限作出具体规定,使得具体实务操作无所适从,即便上述已有的细化规定也属于各地零星规定,标准并不统一,无法统一适用。
其次,从实体上看,按照现行规定,如果根据社会公共利益需要收回该幅土地,则可以不予批准(续期)。然而无论是《民法典》还是《城市房地产管理法》对于此处的“社会公共利益”的内涵和外延均未作出明确而清晰的规定。
经笔者检索查询各地的案例,各地自然资源部门在原土地使用权人申请土地使用权续期时,对于以“社会公共利益”为理由需要收回土地,进而不予批准土地使用权续期的情形很多,而且“社会公共利益”的具体情形五花八门,各有不同。囿于篇幅所限,笔者仅列举两例以作说明。

上述两个案例中自然资源管理部门对“社会公共利益”作出了不同的解读,而“区域升级改造”及“该地块系区政府重点招商引资项目不符合规划”的解读显然难以符合“社会公共利益”的法理内涵,但均做出了不予批准土地使用权续期的行政决定。
由此看来,现行法律对上述问题规定的不清晰、不明确,使得实务中土地使用权申请续期时,哪些情况应当予以批准,哪些情况应当予以收回并无统一定论。各地自然资源管理部门的做法也不尽相同,实践中很可能出现管理部门随意解释社会公共利益的内涵,发生应当予以批准而不予批准的情况,导致地方管理部门权力过大,进而阻碍基础设施公募REITs等新型金融工具的发展和应用,阻碍国民经济的发展。
最后,现行法律规定已经不能适应当前经济发展的需要。
根据中国第一任国家土地管理局局长王先进先生自述[见脚注6],当时《城镇国有土地使用权出让和转让暂行条例(1990)》规定土地使用权出让最高年限为居住用地七十年,商业、旅游、娱乐用地为四十年的理由是:“一是土地出让历史上没有经验可以借鉴,年限短点比较好调整;二是一个人的工作年期,一般为50年,假设从20岁开始,50年后就70岁了,可以够他们一辈子经营,而且可以转让、继承、续期;另外就是过去在计划经济体制下,房产产权的一般使用年限就是按50年计算,50年后房产就不能再用了。按照价值来算,用了50年就没什么价值了。”
由此可知《城市房地产管理法(1994)》是根据我国当时的经济基础与社会现状而制定的,虽然我国在2019年对该法进行了修订,但是对于非建设用地土地使用权期满后续期的问题仍然延续1994年的规定,未进行相应的细化与修改。与此同时,《民法典》关于非住宅建设用地使用权期限届满续期的规定也是沿袭原《物权法》的规定,即依照法律规定办理,亦未做出改变。由于法律相对于社会发展的滞后性,法律规定并不总是可以及时地反映社会变化。自1990年起至今已有30多年,大部分20世纪90年代取得非住宅建设用地使用权的权利人都即将面临土地使用权续期的问题。且这30余年间中国的经济已取得巨大发展,城市化进展远超当时法律制定者的想象,若仍坚持当时的规定,明显已经不符合国家当前的实际情况。
另外,若仍然沿袭现行非住宅建设用地使用权期限届满续期批准制度,几乎很难解决建设用地使用权临近续期的基础设施公募REITs项目的估值问题。
基础设施公募REITs项目原则上以收益法对项目进行估值,影响项目估值的重要参数中包括了“土地使用权或经营权的剩余年限”[见脚注7],由于前述不予批准续期问题的普遍存在,即便法律分析能够得出应当批准续期的结论,仍然不能保证具体项目一定能够得到续期批准,因此评估机构将很难完全依据理论分析对具体项目做出公允的估值,进而影响基础设施公募REITs项目的规模甚至成立。实践中,对于土地使用权剩余期限过低的项目,一般的投资机构都不会考虑投资,这样的项目也几乎无法符合基础设施公募REITs项目发行时估值审核要求,进而无法发行。这显然将会影响到国家有效盘活存量资产,形成存量资产和新增投资良性循环方针政策的实施。因此,笔者以为对《民法典》及《城市房地产管理法》相关规定进行修改已经迫在眉睫。
四、关于非住宅建设用地使用权期限届满续期法律规定的修改建议
经过前文分析,笔者以为可在以下几个方面就《民法典》和《城市房地产管理法》相关条文展开讨论并加以修订,以期适应社会经济发展的需要。
(一)非住宅建设用地使用权使用期限届满应从续期批准制度修改为法定自动续期制度,同时辅以“根据社会公共利益需要收回”为例外的立法模式。
首先,中国的土地使用权制度本身就是改革开放经济发展的产物。随着改革开放的推行,先出现了土地使用权和所有权分离的制度,即确立了国有土地使用权出让制度。制度创设之初并未区分住宅建设用地和非住宅建设用地,续期问题一律需要申请批准。但随着住宅建设用地使用权问题涉及重大民生,能否平稳过渡将直接关系到广大民众的切身利益和社会稳定,因此经过立法专家和社会各界的深入讨论,推动建立了住宅建设用地自动续期制度。自讨论《物权法》相关条文的修订开始至今二十多年过去了,经济发展要求金融创新,就需要像基础设施公募REITs这样新的金融工具作为支撑,而原有的非住宅建设用地续期批准制度已经对金融创新造成了阻碍,由续期批准制向法定自动续期制度转变,为金融创新提供制度保障已经势在必行。惟在法定自动续期之外辅之以“根据社会公共利益需要收回”的例外条款,促进经济发展的同时兼顾社会公共利益。当然土地使用权续期的土地出让金可授权法律、行政法规具体加以规定。
其次,若将现行《城市房地产管理法》中的相关条款修改为“除根据社会公共利益需要收回该幅土地的,自动续期”,其实与原条款“除根据社会公共利益需要收回该幅土地的,应当予以批准”在出发点上是一致的,即除了社会公共利益外,对非住宅建设用地使用权到期应当续期都持肯定的态度,只是续期程序乃至于举证责任存在巨大差别。
在续期批准制度下,该幅土地是否属于涉及社会公共利益应当收回的情形,实践中往往由审批机关说了算,对于因何种“社会公共利益”需要收回而不予批准的标准并不统一,有时还会存在出于“非社会公共利益”的考虑。正如前文所述申请人只能通过行政诉讼等司法程序撤销审批机关不予批准的决定来达到续期的目的。
但一方面司法程序旷日持久,在最终结果出来之前,不予续期的决定可能已经对申请人造成了不可估量的经济损失(例如本文重点考量的基础设施公募REITs项目可能会因为不予批准的决定而被迫流产)。另一方面行政诉讼等司法程序虽然适用举证责任倒置的原则,但申请人作为原告一般需要就是否属于“社会公共利益的需要”搜集初步证据来支持其诉讼请求,这对于申请人来说是存在很大困难的。因为通常情况下,申请人作为行政行为相对人并不能掌握争议土地是否存在或将出台新的规划等情况而触及社会公共利益,反而作为审批机关的土地管理部门更方便掌握上述情况。那么法律条款的设计就应该考虑限制行政行为的随意性而加重行政机关的举证责任。
因此,如果改为法定自动续期并以社会公共利益需要收回为例外,则非住宅建设用地使用权期限到期后是否需要收回就需要土地管理部门主动证明该幅土地是否涉及了社会公共利益、涉及了何种社会公共利益,才能做出收回的行政决定,否则应当自动续期。
最后,除因社会公共利益需要收回外,非住宅建设用地使用权到期后自动续期,与住宅建设用地使用权到期后自动续期保持一致,是建设用地使用权续期制度的进一步发展和完善,是消除人为区分统一立法体例的内在要求,也更能体现“有恒产者有恒心”的现代法律理念。
(二)应当对“社会公共利益”的内涵和外延做出可供遵照执行的具体规定,尽量避免收回非住宅建设用地使用权行政决定的随意性。
笔者以为解决此问题可参考负面清单制度,即采取列举法和概括法相结合的方式,列明哪些情况下土地管理部门可以在非住宅建设用地使用权期限届满时收回该幅土地,同时以“其他根据社会公共利益需要收回的情形”作为兜底条款,起到拾遗补缺的作用。具体而言主要应包括以下情形:
1.不符合现行土地利用总体规划或城市总体规划、城镇总体规划;
2.改变土地用途;
3.列入政府征收公告或纳入政府整治计划;
4.权属存在争议或未取得不动产权证书;
5.有关法律、法规规定的其他情形;
6.其他根据社会公共利益需要收回的情形。
(三)应从程序上规范根据公共利益需要收回土地的流程、时间及形式等。
首先,应规定土地管理部门认为根据社会公共利益需要收回该幅土地的,应当在出现该情形之后于土地使用权期限届满前一年做出收回决定。应当收回的事由发生在土地使用权期限届满前一年内的,自出现该情形后立即做出收回决定。
其次,土地管理部门应当以行政决定的形式收回非建设用地土地使用权,在作出收回的行政决定时,应当就所依据的社会公共利益的具体情形作出说明,相关文件应当允许利害关系人进行查询。
其三,如果系依据“其他根据社会公共利益需要收回的情形”做出收回决定,应该充分披露此种情形产生的背景、原因、对该幅土地使用权的影响等情况及构成社会公共利益的理由和情形等。若收回决定影响的相对人人数较多的,应当举行听证程序,以确定是否属于“根据社会公共利益需要收回”的情形。
综上所述,为了维护房地产市场秩序、明确物的归属、发挥物的效用,笔者不揣冒昧提出以上建议,期望能对基础设施公募REITs等金融创新工具建立物权基础和制度保障有所裨益。
[1] 《宅地使用权自动续期是怎么来的》,至诚网,2016年5月3日。
[2] 《建设部关于转发北京市实施中华人民共和国城镇国有土地使用权出让和转让暂行条例办法的通知》(建房〔1992〕447号)第三十条规定:“土地使用权期满,土地使用者申请续期的,应当在期满前6个月内提出申请,并依法重新签订合同,支付土地使用权出让金,向土地管理局或房地产管理办理登记。”该规定明确了土地使用者申请续期的,“应当”在“6个月内提出申请”,即最早也应在期满前6个月提出续期申请。
[3] 《杭州市萧山区人民政府关于印发杭州市萧山区工业用地土地使用权出让续期办法(修订)的通知》(萧政发〔2019〕17号)(该文件已经失效)第四条办理程序中“(一)提出申请的时间 1.续期申请提出时间原则上不得早于出让年限届满前两年。2.同一土地证内,存在两个或两个以上到期时限,较晚到期的部分宗地尚不满足续期申请时限条件,但到期时限与最早到期时限相差在5年内的,可一并提出续期申请。新续期后的证内各部分宗地到期年限应保持一致。3.同一企业、同区块范围内存在多本土地证的,可在最早到期地块符合续期时限条件时,对其他尚不满足续期申请时限条件的宗地,可按前款规定办理,新续期后的各宗地终止年限应保持”。
[4] 《关于印发<广州开发区工业用地使用权续期管理试行办法>的通知》(穗开黄国规办〔2016〕81号)(该文件已经失效)第四条规定:“土地使用权人应当在国有土地使用权出让合同约定的使用期限届满前一年向区国土行政主管部门提出续期申请”。
[5] 《株洲市人民政府办公室关于印发<株洲市出让年限届满土地续期管理暂行办法>的通知》(株政办发〔2016〕10号)第六条规定:“符合条件准予续期出让的,按以下程序办理:(一)使用权人在土地出让合同约定出让截止日前一年向国土部门提出续期申请;(二)国土部门拟订土地续期出让方案报市人民政府审批;(三)向社会公示5-10天;(四)签订《国有建设用地使用权出让合同》,受让人缴纳合同约定价款;(五)办理土地变更登记”。
[6] 《首任国土局长讲述“住宅70年产权”初衷》,凤凰网,2011年10月17日。
[7] 《上海证券交易所公开募集基础设施证券投资基金(REITs)规则适用指引第1号——审核关注事项(试行)(2023年修订)》
《深圳证券交易所公开募集基础设施证券投资基金业务指引第1号——审核关注事项(试行)(2023年修订)》。