重磅!2022年中国及31省市零售行业政策汇总及解读(全)

文章正文
发布时间:2024-07-03 09:39

行业主要上市公司:大商股份(600694)、王府井(600859)、百联股份(600827)、苏宁易购(002024)、老凤祥(600612)、阿里巴巴(09988.HK)等。

本文核心数据:国家层面零售政策、各省市零售政策、政策解读

1、政策历程图

“十一五”期间,零售行业政策主要是鼓励多业态发展,积极发展连锁经营等形式。到“十二五”时期,开始推动电子商业发展,“十三五”时期进一步推动物流、供应链等配套措施,并提出培育“互联网+”生态体系。“十四五”规划将培育新零售作为发展目标。

图表1:中国零售政策的演变

2、国家层面政策汇总及解读

——国家层面零售行业政策汇总

图表2:截至2021年国家层面有关零售行业的政策重点内容解读(1)

图表3:截至2021年国家层面有关零售行业的政策重点内容解读(2)

图表4:截至2021年国家层面有关零售行业的政策重点内容解读(3)

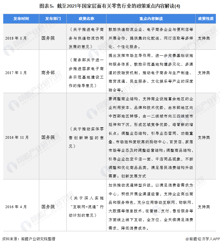
图表5:截至2021年国家层面有关零售行业的政策重点内容解读(4)

——《关于推动实体零售创新转型的意见》解读

2016年11月11日,国务院发布《关于推动实体零售创新转型的意见》,提出引导实体零售企业将线下物流、服务、体验等优势与线上商流、资金流、信息流融合,意味着新零售发展起步。

图表6:《关于推动实体零售创新转型的意见》重点内容解读

——电子商务相关政策解读

电子商务是零售行业的重要组成部分,近年来相关政策也是层出不穷,不断引导中国电子商务向全球化发展,深入县域经济,不断做大做强。

图表7:国家层面有关电子商务相关政策解读(1)

图表8:国家层面有关电子商务相关政策解读(2)

——《“十四五”电子商务发展规划》解读

2021年10月,商务部、中央网信办、发展改革委联合发布《“十四五”电子商务发展规划》,提出了“十四五”期间电子商务的发展目标,从模式创新、技术应用创新、协同创新等方面对电子商务的发展进行了长远的规划。

图表9:《“十四五”电子商务发展规划》解读

3、各省市层面的政策汇总及解读

——31省市零售行业政策汇总

目前,多个省市包括江苏、浙江、山东、广东、上海、北京等,在“十四五”时期发布了推动零售发展相关政策,明确了零售业发展的目标等,主要内容如下:

图表10:中国各省份零售政策汇总及解读(1)

图表11:中国各省份零售政策汇总及解读(2)

图表12:中国各省份零售政策汇总及解读(3)

图表13:中国各省份零售政策汇总及解读(4)

图表14:中国各省份零售政策汇总及解读(5)

——31省市零售行业发展目标解读

“十四五”期间,我国主要省份也提出了零售行业的发展目标,包括社会消费品零售总额发展目标、电子商务发展目标以及对应支持举措:

图表15:“十四五”期间中国各省份零售发展目标

以上数据来源于前瞻产业研究院《中国零售行业市场前瞻与投资战略规划分析报告》,同时前瞻产业研究院还提供产业大数据、产业研究、产业链咨询、产业图谱、产业规划、园区规划、产业招商引资、IPO募投可研、IPO业务与技术撰写、IPO工作底稿咨询等解决方案。

更多深度行业分析尽在【前瞻经济学人APP】,还可以与500+经济学家/资深行业研究员交流互动。

前瞻产业研究院 - 深度报告 REPORTS

2024-2029年中国零售行业市场前瞻与投资战略规划分析报告

2024-2029年中国零售行业市场前瞻与投资战略规划分析报告

本报告前瞻性、适时性地对零售行业的发展背景、供需情况、市场规模、竞争格局等行业现状进行分析,并结合多年来零售行业发展轨迹及实践经验,对零售行业未来的发展前景做...

查看详情

本文来源前瞻产业研究院,内容仅代表作者个人观点,本站只提供参考并不构成任何投资及应用建议。(若存在内容、版权或其它问题,请联系:service@qianzhan.com) 品牌合作与广告投放请联系:0755-33015062 或 hezuo@qianzhan.com

如在招股说明书、公司年度报告等任何公开信息披露中引用本篇文章数据,请联系前瞻产业研究院,联系电话:400-068-7188。

首页
评论
分享
Top