【Word版】最高法 司法部 全国律协印发部分案件民事起诉状、答辩状示范文本(试行)

文章正文
发布时间:2025-06-09 09:10

最高人民法院 司法部

中华全国律师协会

关于印发部分案件民事起诉状、

答辩状示范文本(试行)的通知

法〔2024〕46号

各省、自治区、直辖市高级人民法院、司法厅(局)、律师协会,解放军军事法院,新疆维吾尔自治区高级人民法院生产建设兵团分院,新疆生产建设兵团司法局、律师协会:

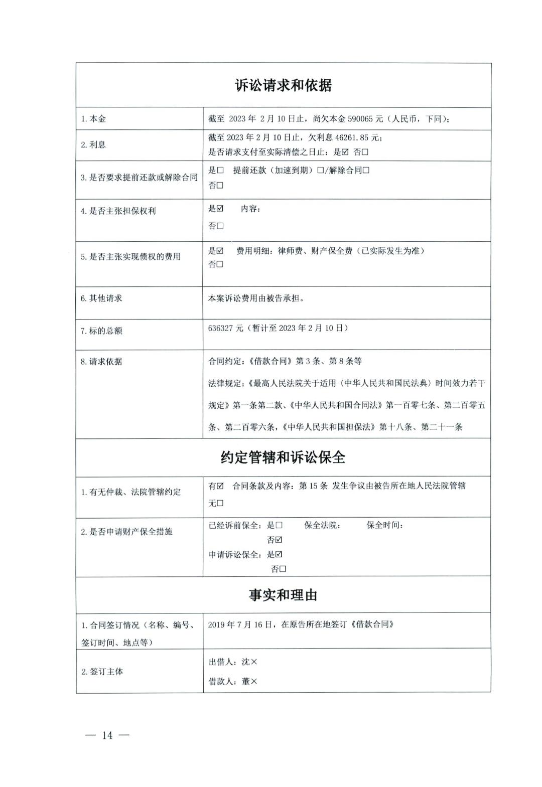
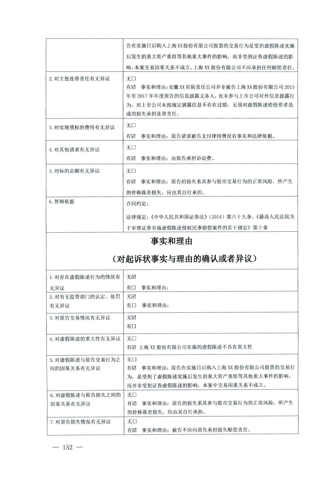
为适应我国经济社会高质量发展,满足人民群众对于诉讼便利以及提升司法质效的更高需求,针对金融借款、民间借贷、劳动争议等11类常见多发的民事案件,最高人民法院商司法部、中华全国律师协会研究制定了《民事起诉状、答辩状示范文本(试行)》。

该示范文本自2024年3月4日起试行,试行期一年。试行过程中,请注意以下问题:

一、充分认识发布民事起诉状、答辩状示范文本的重要意义,做好应用及宣传工作

制作起诉状、答辩状是当事人参与诉讼程序的第一道关口,也是实现庭审优质化的前端要件,直接关系到人民群众诉讼权利的保障和实现,关系到人民法院解决纠纷的质量和效率。此次发布的起诉状、答辩状示范文本,坚持问题导向,针对常见多发的民事纠纷类型,为当事人起诉、答辩提供规范全面的诉讼指引,方便人民群众聚焦诉讼请求、争议问题、事实理由,有针对性地提供诉讼材料,回应人民群众对于司法审判质效的更高需求,加快推进司法审判工作现代化。各级人民法院、司法行政机关和各律师协会要提高政治站位,充分认识起诉状、答辩状规范化工作的价值取向、重要作用,做好应用及宣传工作,通过为人民群众提供优质高效的诉讼服务,实现“公正与效率”工作目标,不断提升人民群众司法获得感和满意度。

二、坚持以人民为中心,牢固树立方便人民群众诉讼的工作理念

此次发布的示范文本采用表格化、要素化方式,意在让人民群众看得明白、用得方便。各级人民法院、司法行政机关和各律师协会要引导、指导好当事人使用示范文本。各级人民法院、人民法庭要在官方网站醒目位置提供示范文本下载渠道,在诉讼服务大厅提供空白文书样式和实例参考文本,方便当事人现场取用。对于未委托诉讼代理人、在立案窗口起诉的当事人,人民法院要根据当事人的需要,耐心询问、指导、帮助当事人依照示范文本填写有关内容。当事人坚持提交其他形式起诉状、答辩状的,要充分尊重当事人的选择,不得以格式或者内容不符合示范文本要求为由,拒绝立案或强制要求反复修改,不合理增加当事人的诉讼负担。

三、注重发现总结问题

试行中注意梳理和积累发现的问题及意见建议,及时层报最高人民法院、司法部、中华全国律师协会,为下一步正式施行打牢基础。

最高人民法院 司法部 中华全国律师协会

2024年3月4日

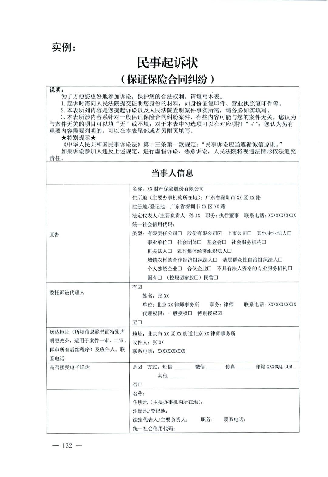
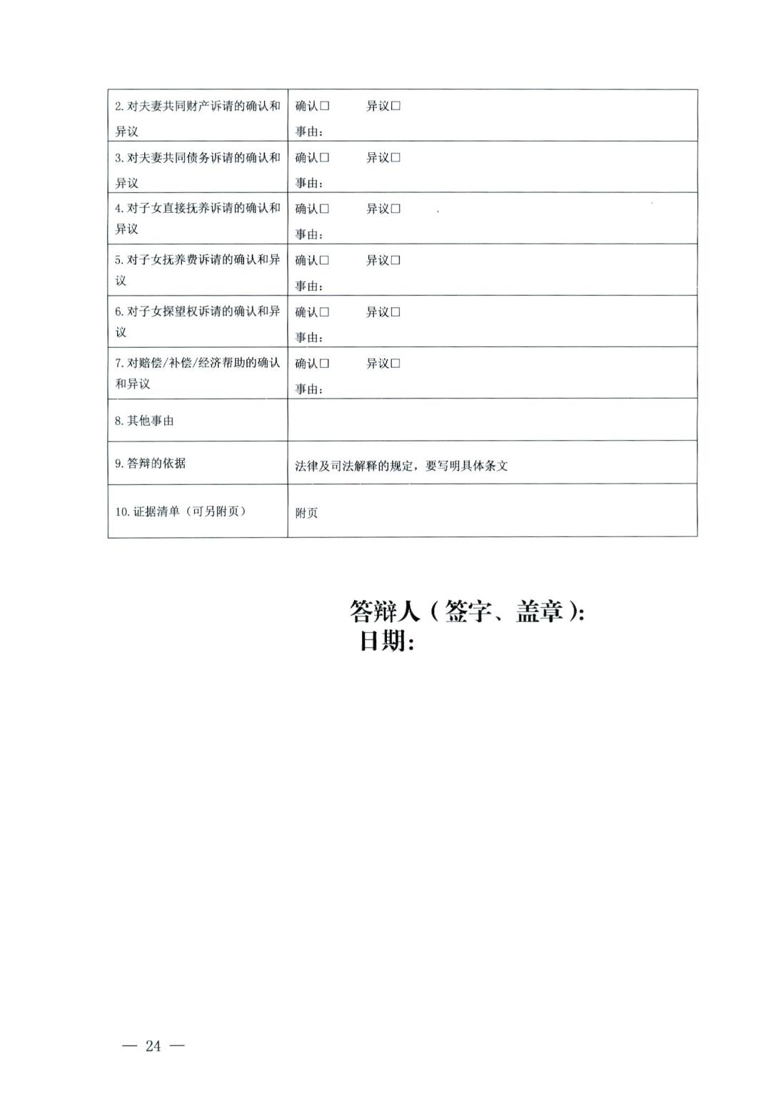
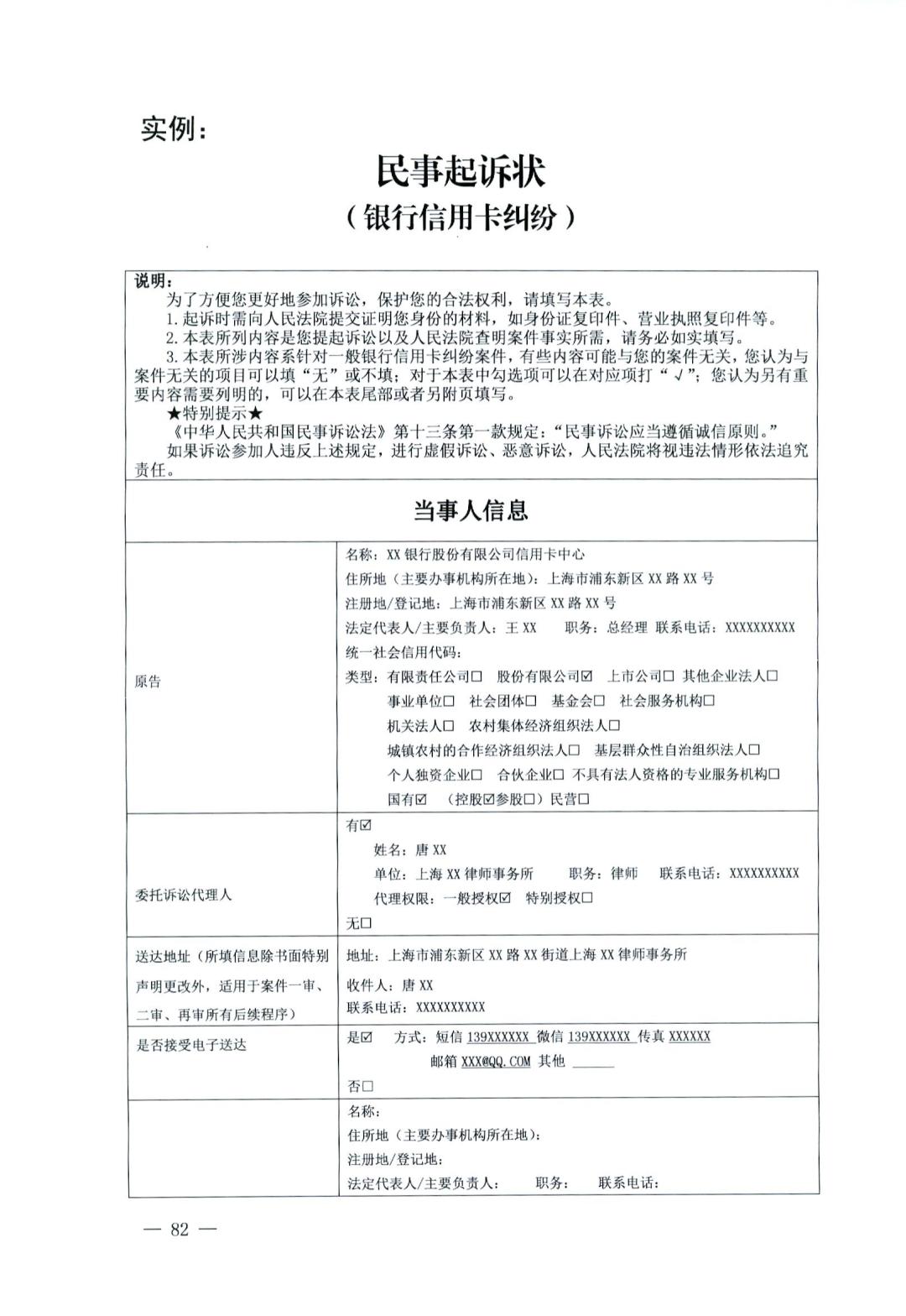
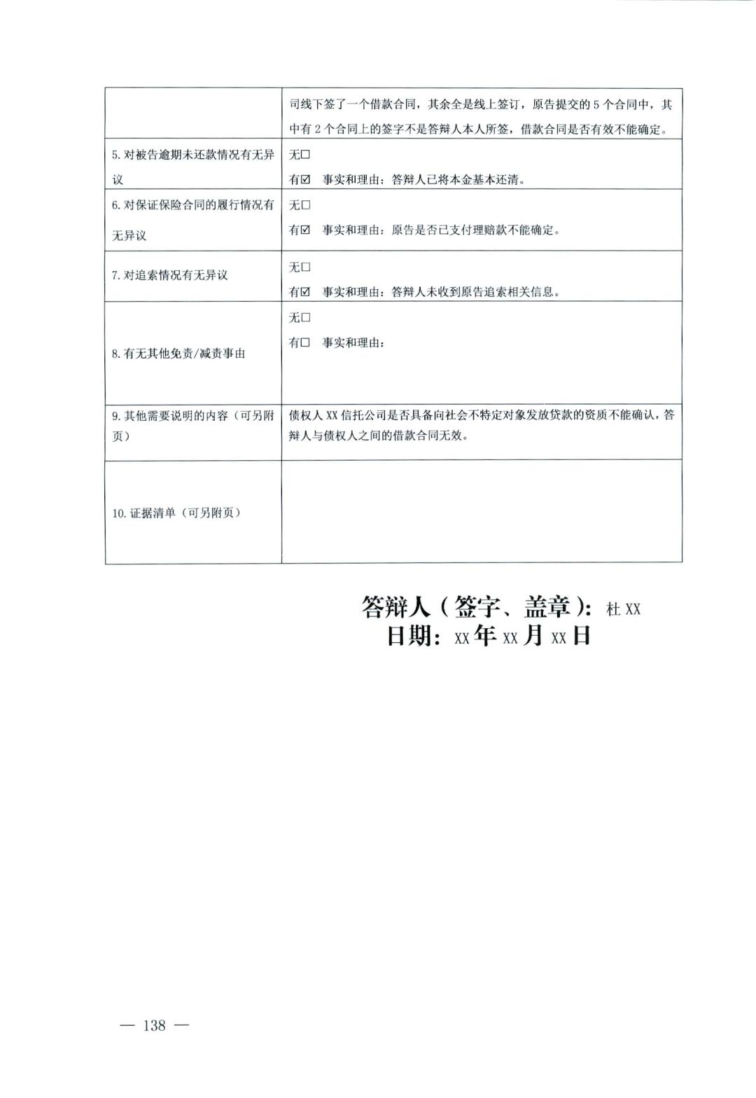
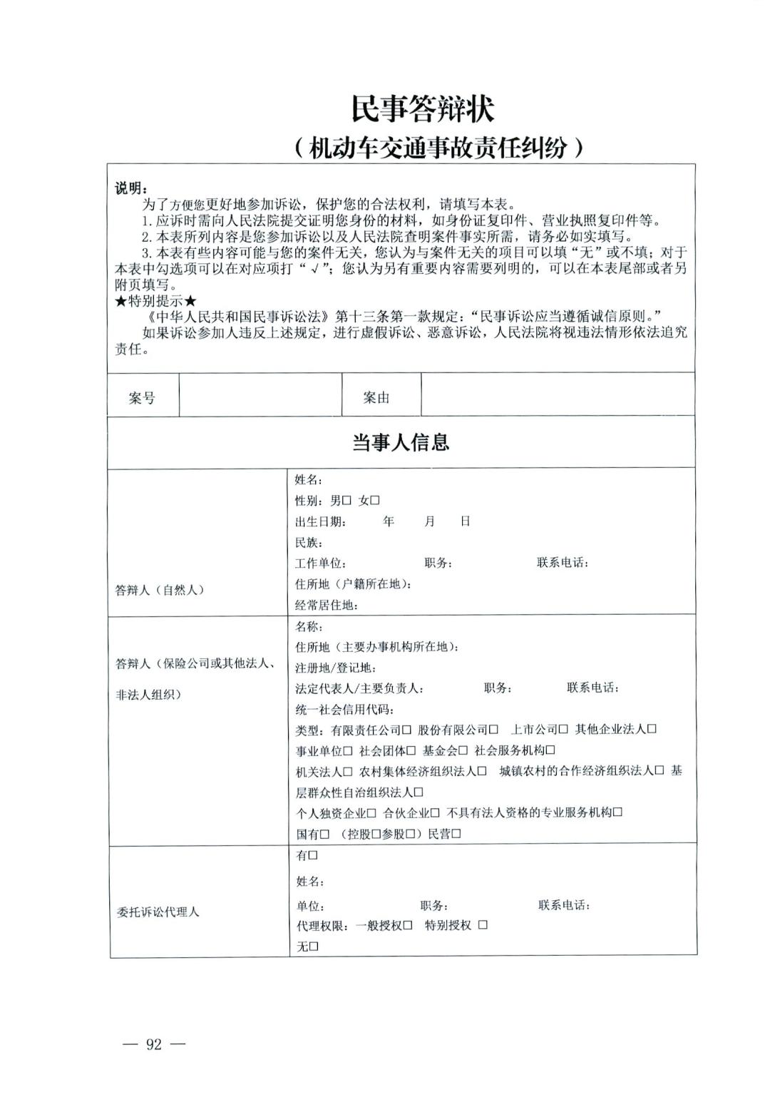
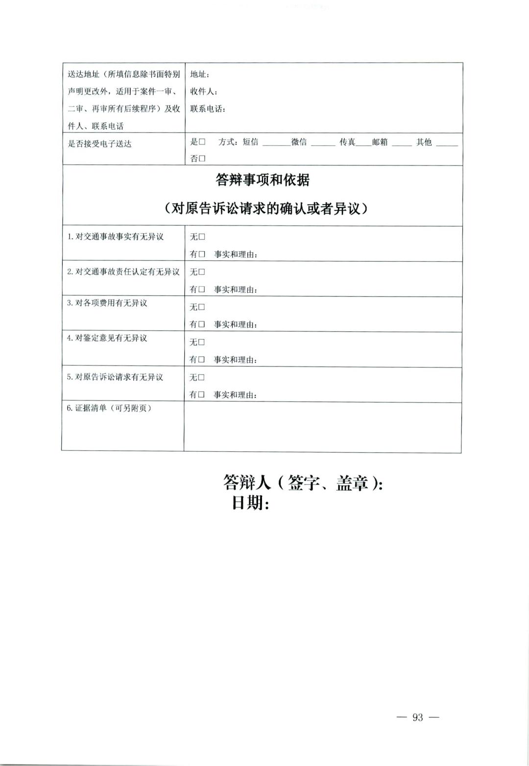
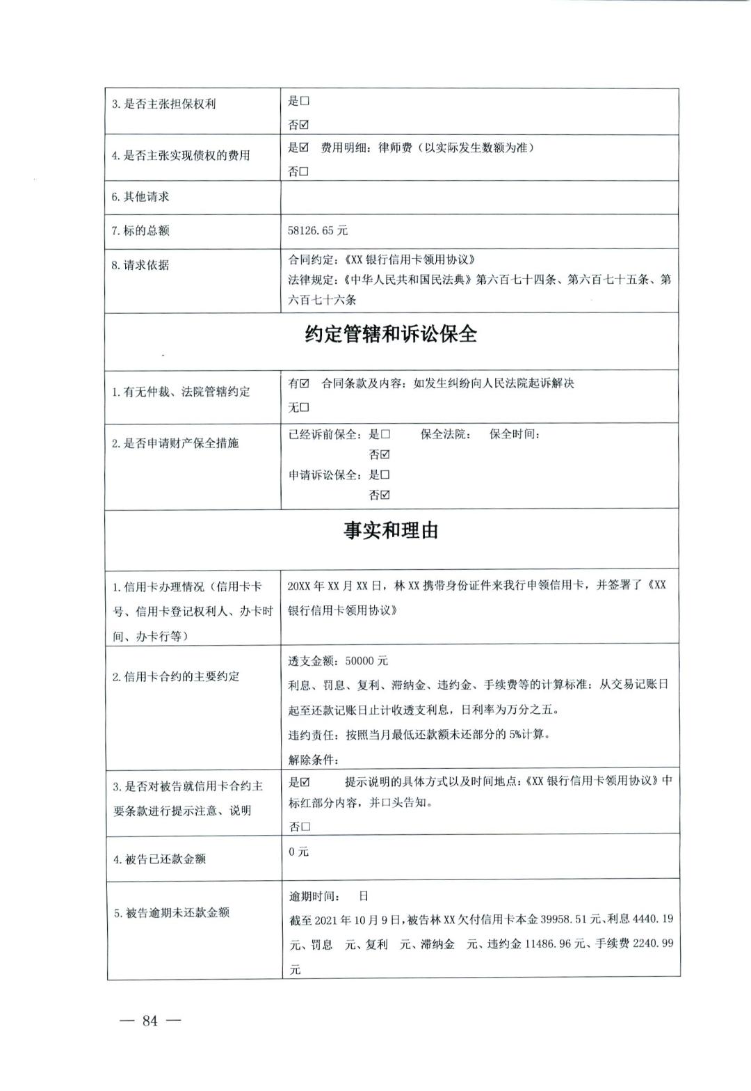
民事起诉状、答辩状示范文本

向上滑动阅览

范本Word版下载方式

关注“长沙中院”微信公众号

点击菜单栏左下角“诉讼服务”“文书样式”

即可跳转到长沙中院官网下载

↓演示如下↓

原标题:《【Word版】最高法 司法部 全国律协印发部分案件民事起诉状、答辩状示范文本(试行)》

首页
评论
分享
Top