钓鱼网页散播银狐木马,远控后门威胁终端安全

文章正文
发布时间:2025-06-15 02:02

使用论坛附件上传样本压缩包时必须使用压缩密码保护,压缩密码:52pojie,否则会导致论坛被杀毒软件等误报,论坛有权随时删除相关附件和帖子!
病毒分析分区附件样本、网址谨慎下载点击,可能对计算机产生破坏,仅供安全人员在法律允许范围内研究,禁止非法用途!
禁止求非法渗透测试、非法网络攻击、获取隐私等违法内容,即使对方是非法内容,也应向警方求助!

本帖最后由 火绒安全实验室 于 2024-12-4 20:37 编辑

当今网络环境下,许多人都有通过搜索引擎下载应用程序的习惯,虽然这种方式简单又迅速,但这也可能被不法分子所利用,通过设置钓鱼网站来欺骗用户。这些钓鱼网站可能会通过各种方式吸引用户点击,从而进行病毒的传播,危害个人或企业的信息安全。
我们期望本篇文章有助于帮助您提高网络安全防范意识,通过官方正规的渠道下载软件。

Image-2.png


近期,火绒威胁情报中心监测到一批更加活跃的“银狐”系列变种木马,该木马就是主要通过钓鱼网页进行传播。火绒安全产品能够有效识别通过网页下载的钓鱼恶意样本,保障用户系统的安全,请火绒的广大用户及时更新病毒库以提高防御能力。

Image-0.png

查杀图


火绒工程师对样本的分析过程中,发现恶意攻击者会将钓鱼网页进行合法备案,伪装成正规网站,并借助搜索引擎的广告推广机制提高搜索结果排名,由于合法备案增加了网站的可信度,导致用户很容易对恶意网站产生信任。并且,恶意网页可通过支付推广费用获得较高的曝光率和排名,从而诱骗用户点击钓鱼网页,下载并运行病毒样本。

Image-3.png

Image-4.png


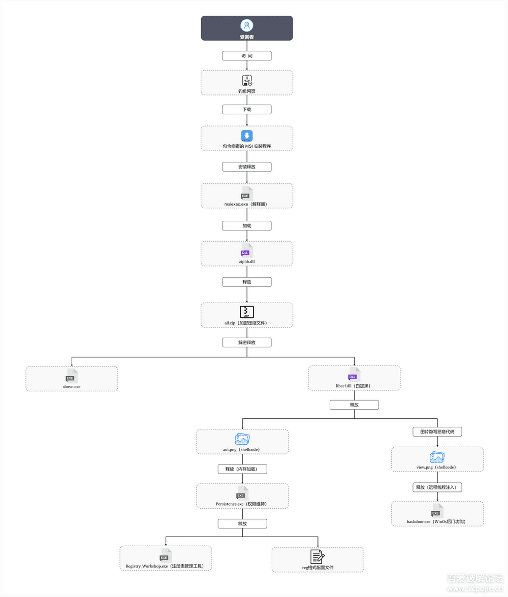
该样本利用系统特性实现持久化,并通过“白加黑”技术释放恶意文件,从而部署 WinOs 远控后门。


样本执行流程图如下:

Image-1-1000.png

流程图


一、样本分析

样本信息:

该样本是一个恶意的 MSI 安装程序,内含 WinOs 后门病毒,其恶意代码通过加密方式嵌入 PNG 图片,并利用隐写技术隐藏在图片文件中。执行后,恶意代码会被解压并释放到公共文档之中,利用 COM 组件创建快捷方式,实现全白进程链,之后释放Registry Workshop(注册表管理工具),利用.reg配置文件实现后门持久化,进而监控用户电脑的活动,在用户无感情况下,持续获取信息并执行恶意操作。


样本执行:

一阶段:loader释放病毒载体

初始样本利用 MSI 安装程序来释放包含病毒的加密压缩包和正常安装包。利用 msiexec 的 CustomAction 特性,加载并调用恶意 DLL 导出函数,从而解压并执行被隐藏的恶意文件:

C:\Users\Public\Documents\down.exe

C:\Users\Public\Documents\libcef.dll

C:\Users\Public\Documents\aut.png

C:\Users\Public\Documents\view.png


首先,对初始样本 demo.exe 进行深入分析,样本是一个 MSI 安装程序,通过Orca工具查看 MSI 结构,发现其 CustomAction 表中存在一个名为 CallFunctionFromDLL 的执行动作,该动作指示安装程序将加载名为 ziplib.dll 的动态链接库,并调用zipcom导出函数。

Image-8.png


在对该 MSI 安装程序进行解包后,发现以下几个文件:

正常安装包:包含 ToDesk 和好压压缩软件的正常安装包。

恶意 DLL 文件:ziplib.dll

加密病毒文件:all.zip,加密压缩包含加密的白加黑文件、图片恶意文件。


ziplib.dll 采用填充脏数据的方式扩大体积,将文件大小扩展至 245MB,防止文件被上传,并试图绕过云查杀的检测机制。在 MSI 安装过程中,恶意代码会默认将 all.zip 解压并释放到受害者的系统目录:C:\Users\Public\Documents。

Image-9.png

Image-10.png


对 ziplib.dll 进行静态分析,发现其执行过程包含多个恶意行为和虚拟机检测:

1.系统文件夹目录获取

ziplib.dll 尝试获取系统文件夹目录。若获取失败,则使用 GUID 生成临时路径标识符,确保能够继续执行后续操作。

2.解压 all.zip 文件

ziplib.dll 使用密码hello202411对 C:\Users\Public\Documents\all.zip 文件进行解压。

3.环境检测

在解压后,ziplib.dll 会执行一系列环境检测:

父进程检查:检测当前进程的父进程是否是 msiexec.exe (即 MSI 安装程序的解释器)。

虚拟机检测:通过获取系统的 CPU 核心数,检测到的核心数是否大于 2。




4.执行恶意文件

ziplib.dll 通过 WinExec 调用执行解压后的白加黑恶意文件,进一步发动恶意行为。

Image-11.png

Image-12.png

Image-13.png

Image-14.png


对 all.zip 文件进行解压后,发现病毒利用“白加黑”技术执行恶意代码。解压后的文件包括以下关键组件:

1.libcef.dll(恶意 DLL 文件)

libcef.dll 是一个恶意动态链接库,同样采用填充脏数据增大体积的方式,将文件大小膨胀防止木马被上传,绕过云查杀的检测。

2.down.exe(白文件)

Image-15.png


对libcef.dll进行静态分析,发现其初始时会通过 Patch 系统 ntdll.dll 修正其在 DllMain 函数中的线程死锁问题,随后会检查启动命令行参数是否包含 /aut:

若命令行包含 /aut,则通过 aut.png 图片隐写技术,将恶意代码加载到内存中,并执行持久化操作。

若命令行不包含 /aut,则会主动添加 /aut 参数并创建新的进程,以此方式启动白文件 down.exe,并继续执行持久化操作。




在启动过程中,libcef.dll 还会检测目标系统是否存在杀毒软件:

若检测到杀软,则通过 view.png 图片隐写恶意代码,将后门功能加载到内存中,执行后门功能。

若未检测到杀软,则通过远程线程注入到 colorcpl.exe 系统进程,实现后门功能。

Image-16.png


详细分析如下:

libcef.dll 首先通过调用 RtlLeaveCriticalSection 函数对 LoaderLock 临界区进行释放,同时通过特征码搜索的方式对系统的加锁机制进行 patch修改,解决 Dllmain 线程死锁问题。

Image-17.png


执行命令行参数检查,对比命令行是否存在 /aut 参数,如果存在则通过 fn_regedit 函数将白文件 down.exe 路径写入注册表 HKEY_CURRENT_USER\SOFTWARE\\DICKEXEPATH 位置。

Image-18.png

Image-19.png


随后通过 fn_persistent 函数内存加载 aut.png 中的恶意代码实现持久化操作。

Image-20.png

  
aut.png 图片文件(辅助数据块的格式中存储PE恶意代码)。

Image-21.png

Image-22.png


如果命令行参数不存在 /aut,则调用 fn_exec_aut 函数增加 /aut 参数再次启动进程,执行权限维持操作。

Image-23.png


通过判断是否存在杀软路径,决定注入方式:注入自身进程或注入系统 colorcpl.exe 进程中。

Image-24.png


其中注入自身与权限维持操作是相同的,以下是线程注入系统 colorcpl.exe 进程过程。

Image-25.png


二阶段:COM组件权限维持持久化
样本加载 aut.png 中的恶意代码,通过恶意代码利用 COM 组件创建多个快捷方式,并释放 Registry Workshop 注册表管理工具。接着,样本利用该注册表管理工具创建reg格式注册表配置文件并通过快捷方式附加参数reg配置文件路径,实现注册表权限的维持,从而确保恶意代码能够在系统中持久化存在。

对libcef.dll分析发现,该样本通过图片隐写技术,将恶意代码嵌入到 aut.png 图片文件中的辅助数据块区段,并隐藏了一个完整的 PE 文件。将 aut.png 中的恶意代码 dump 出来后发现恶意代码是一个 PE 文件,对其进行静态分析发现,恶意代码首先采用 com 组件进行创建快捷方式,随后通过修改注册表 HKEY_CURRENT_USER\\Software\\Microsoft\\Windows\\CurrentVersion\\Run 添加注册表启动项。

Image-26.png


恶意代码通过 COM 组件 {00021401-0000-0000-C000-000000000046} 创建快捷方式。该 COM GUID 是 Windows 系统中常用的 Shell COM 组件,用于操作文件夹和快捷方式。

Image-27.png

Image-28.png


将内存中的 Registry Workshop 注册表管理工具写入临时目录后,恶意代码通过 com 组件创建 Registry Workshop(注册表管理工具)的快捷方式。随后,恶意代码生成一个 .reg 格式的注册表文件,并利用该文件通过快捷方式的形式附加参数,利用 Registry Workshop 写入启动项

Image-29.png

Image-30.png

Image-31.png


通过快捷方式 C:\Users\Admin\AppData\Local\Temp\{899066F6-659B-4985-A1B4-FE00017F3CAE}.exe /s "C:\Users\Admin\AppData\Local\Temp\{31917437-6BE4-4b67-8741-131B63BDDD0D}"启动{31917437-6BE4-4b67-8741-131B63BDDD0D}(reg格式文件)。

Image-32.png


以同样的方式添加注册表启动项 GoogleUpdata_Service ->C:\Users\Public\Documents\down.exe。

Image-33.png


三阶段:后门功能

样本利用 WinOS 实现远程控制,通过加载 view.png 中的恶意代码,向 colorcpl.exe 系统进程中远程线程注入病毒,从而实现后门功能。后门的功能包括:

插件加载:支持内存加载与进程注入。

屏幕捕获:获取目标系统的屏幕信息。

文件操作:文件上传与下载执行。

监控与控制:记录备注信息、分组信息,检测并过滤进程,监控屏幕状态。

系统管理:清除系统日志、重启系统、结束进程、修改系统配置。

其他功能:开启剪贴板监控、发送心跳包。


对libcef.dll分析发现,该样本通过图片隐写技术,将恶意代码嵌入到 view.png 图片文件中的辅助数据块区段,并隐藏了一个完整的 PE 文件。将 view.png 中的恶意代码dump出来后发现恶意代码是一个 PE 文件,对其进行静态分析发现,后门代码是一个 WinOs 的后门木马,其通过创建 c2_main 线程实现后门功能。

Image-34.png


后门木马首先获取本机上线时间,以及注册异常处理(崩溃重启进程),随后通过线程启动对键盘的监控,以及将上线 IP 写入注册表,以便通过功能实现更换上线 IP 的操作。

Image-35.png

Image-36.png


对 c2(156.248.54.46:8880、156.248.54.46:9990)发送一次心跳包,随后获取本机信息包括用户键盘停止使用时间、计算机名+系统型号、系统、CPU、硬盘+内存、显卡和显示器、获取前景窗口、分组、版本、备注、客户端位数、进程权限、摄像头、QQ号、杀毒软件、运行时间、开机时间、系统语言、微信、Telegram 信息。

Image-37.png

Image-38.png

Image-39.png

Image-40.png

Image-41.png


发送后进入循环监听发送心跳包,对 task 函数进行跟踪并回溯 RIP。


功能列表。

Image-43.png

Image-44.png

Image-45.png

Image-46.png


0x0 加载插件 (内存加载 导出函数)、0x1 加载插件 (进程注入模式)。

Image-47.png


0x2 断开连接 0x3 获取屏幕信息。

Image-48.png


0x4 获取实时屏幕。

Image-49.png


0x5 上传执行文件。

Image-50.png


0x6 下载执行文件。

Image-51.png


0x7 备注信息、分组信息。

Image-52.png


0x8 获取进程列表并过滤指定进程。

Image-53.png


0x9 发送屏幕监控状态 0xA 获取屏幕同0x4。

Image-54.png


0xB 清除系统日志(Application,Security,System)。

Image-55.png


0xC 重启进程、0xD 退出进程、0xE 注销、0xF 关机、0x10 重启。

Image-56.png


0x12 修改配置信息。

Image-57.png


0x66 线程开启监控剪贴板(保存到文件) 0x67 关闭线程剪贴板。

Image-58.png


0xc9 心跳包。

Image-59.png


二、附录

C&C:

Image-61.png


HASH:

Image-60.png


钓鱼URL:

Image-62.png


讲点大白话:

有的小伙伴表示没有学过计算机知识,看不太懂这篇文章,那么你可以参考如下说明。

GIF表情包.gif

在遥远的代码海洋深处,有一座小岛,岛上的居民是一群热爱和平的海洋生物,他们日常在岛上的“大集市”购买生活用品,渐渐地有外来商贩想要走捷径赚取岛民们的钱,他们蒙骗了管理集市的工作人员,取得了合法摆摊的相关证件,在集市入口处开设“摊位”,以低廉的价格和与正版相像的装修风格骗取了部分岛民信任,同时他们在商品中加入了“针孔摄像头”以便监控岛民们家里的具体情况,方便他们随时窃取岛民们的财物。岛民们一开始并不知情,但是渐渐地,他们会发现自己的家中开始多东西或者少物品。

“大集市”就是我们日常用到的搜索引擎,“摊位”是钓鱼网页,“针孔摄像头”是不法分子部署的 WinOs 远控后门。

目前,火绒安全产品能够识别并阻止不明来源的应用,欢迎广大用户下载体验~

 

免费评分 参与人数 17吾爱币 +17 热心值 +12 理由

贺兰石
  + 1     谢谢@Thanks!  

submarine1620
  + 1   + 1   感谢发布原创作品,吾爱破解论坛因你更精彩!  

Abby_小杰
  + 2   + 1   强的离谱,还是火绒大大厉害!分析透彻  

埃菲尔的铁塔梦
  + 1   + 1   火绒比361还发现的早啊?  

stilt6642
  + 1   + 1   用心讨论,共获提升!  

PigBrother
  + 1     用心讨论,共获提升!  

allspark
  + 1   + 1   用心讨论,共获提升!  

MingTian1425
    + 1   我很赞同!  

hfutsnow
  + 1   + 1   谢谢@Thanks!  

1045837055lucy
  + 1   + 1   谢谢@Thanks!  

chao0927
  + 1     热心回复!  

moos在撒人
  + 1   + 1   感谢发布原创作品,吾爱破解论坛因你更精彩!  

尹铭
  + 1   + 1   用心讨论,共获提升!  

xz625625
  + 1   + 1   谢谢@Thanks!  

cux666
  + 1     谢谢@Thanks!  

601541027
  + 1   + 1   感觉这种分析病毒好费精力,给工程师赞一个  

666paopao
  + 1     我很赞同!  

查看全部评分

首页
评论
分享
Top