APOE4这颗“定时炸弹”如何在大脑发育早期搞破坏?Stem Cell Reports类器官研究揭开

文章正文
发布时间:2025-07-17 01:33

APOE4这颗“定时炸弹”如何在大脑发育早期搞破坏?Stem Cell Reports类器官研究揭开阿尔茨海默病风险基因的秘密

来源:生物谷原创 2025-06-26 15:07

本研究发现,APOE4可减少人类脑类器官皮质兴奋性神经元并增加胶质细胞,同时促进GABA能神经元增殖分化,最终破坏神经网络功能,揭示其通过影响神经发育增加阿尔茨海默病风险。

在日常生活中,阿尔茨海默病(AD)如同一朵笼罩在老年群体头顶的乌云,其进行性认知衰退的特征让无数家庭备受煎熬。我们都知道,APOE4是AD的主要遗传风险因子,可它究竟是如何在人体内埋下疾病隐患的呢?

近日,Stem Cell Reports刊登的一项研究APOE4 impacts cortical neurodevelopment and alters network formation in human brain organoids借助人类诱导多能干细胞(iPSC)衍生的脑类器官,为我们揭开了APOE4在大脑发育早期“搞破坏”的神秘面纱。

APOE4作为AD最强的遗传风险因子,其影响远比我们想象的更早。研究表明,APOE4携带者在婴儿期就已出现脑结构的持续性改变,这种改变甚至会延伸至青春期之后。为了深入探究APOE4对神经发育的影响,科研人员利用iPSC构建了皮质类器官(COs)和神经节隆起类器官(GEOs),分别富集兴奋性和抑制性神经元,从细胞和功能层面解析APOE4的作用机制。

图1. 皮质类器官(COs)和神经节隆起类器官(GEOs)的生成及类器官大小分析

APOE4对大脑发育的双重“操控”

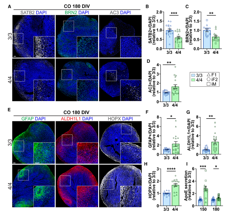
在皮质类器官中,APOE4展现出对神经细胞“此消彼长”的调控能力。随着发育进程,APOE4显著减少了皮质上层神经元(如SATB2+和BRN2+神经元)的数量,同时却促进了星形胶质细胞(GFAP+、ALDH1L1+、SOX9+)和外层放射状胶质细胞(HOPX+ oRG)的增殖。这种变化与基因表达谱的改变相呼应,APOE4皮质类器官在神经发生和胶质发生阶段,均富集了神经发育和胶质生成相关的转录程序,提示APOE4可能推动了细胞命运从神经发生向胶质发生的转变。值得注意的是,APOE4皮质类器官在发育后期还出现了细胞死亡增加的现象,尽管这并非神经元减少的唯一原因,却进一步加剧了神经细胞的损耗。

图2. APOE4在胶质发生时间点减少皮质神经元并增加胶质细胞

而在GEOs中,APOE4则上演了截然不同的“剧本”。在神经发生阶段,APOE4加速了GABA能神经前体细胞的增殖与分化,表现为Ki67+增殖细胞、NKX2.1+前体细胞和TUJ1+未成熟神经元的数量显著增加。这种早期的“加速分化”效应持续到发育后期,使得APOE4 GEOs中GABA+和Calretinin+(CR+)成熟GABA能神经元的数量明显增多,暗示APOE4可能通过促进GABA能神经元的成熟来重塑抑制性神经网络。

图3. APOE4加速神经节隆起类器官(GEOs)中的早期神经元分化

APOE4破坏神经网络的“和谐乐章”

为了评估APOE4对神经网络功能的影响,科研人员将COs和GEOs融合形成“组装体”,并利用多电极阵列(MEA)进行电生理记录。结果显示,APOE4组装体的神经元网络表现出明显的功能异常:基础放电频率更高,电极间的同步性增强,呈现出过度兴奋的状态。进一步分析发现,APOE4皮质类器官中GABBR1(GABA_B受体亚基)以及氯离子转运体SLC12A2(NKCC1)和SLC12A5(KCC2)的表达下调,这很可能破坏了氯离子稳态和GABA能信号传导,导致神经元对GABA的反应性减弱。尽管APOE4组装体对GABA的抑制反应更强,却不足以抵消其过度同步的网络活动,最终造成神经网络调控失衡。

机制解析:转录程序与细胞命运的“错位”

通过对类器官进行转录组分析,研究人员发现APOE4对不同脑区的影响存在显著差异。在皮质类器官中,APOE4在神经发生和胶质发生阶段均诱导了与胶质生成、神经元分化及信号传导相关的基因表达富集,推动细胞命运向胶质细胞倾斜。而在GEOs中,APOE4早期富集了DNA组织、纤毛和细胞骨架组织相关的生物过程,同时抑制了受体信号传导,这些转录程序的改变可能介导了GABA能神经元的加速分化与成熟。值得关注的是,APOE4在两类类器官中均影响了细胞黏附分子和细胞外基质相关基因的表达,这或许是其干扰神经网络连接的重要分子基础。

图5. APOE4对神经发育影响的总结

研究意义:从发育视角看AD风险

这项研究首次在人类脑类器官模型中揭示了APOE4对皮质兴奋性神经元和GABA能抑制性神经元发育的差异性影响。APOE4通过重塑神经发生与胶质发生的平衡,以及干扰GABA能信号传导,在大脑发育早期就为AD的发生埋下了隐患。这些发现不仅解释了APOE4携带者早期脑结构和功能异常的原因,也为AD的早期预防和干预提供了新的靶点。未来,针对APOE4介导的神经发育异常,尤其是GABA能系统功能失调的研究,有望开发出更具针对性的AD预防策略,或许在不久的将来,我们能从生命早期就为大脑健康筑起一道抵御AD的“防护墙”。(生物谷Bioon.com)

参考文献:

Meyer-Acosta KK, Diaz-Guerra E, Varma P, et al. APOE4 impacts cortical neurodevelopment and alters network formation in human brain organoids. Stem Cell Reports. Published online June 6, 2025. doi:10.1016/j.stemcr.2025.102537

版权声明 本网站所有注明“来源:生物谷”或“来源:bioon”的文字、图片和音视频资料,版权均属于生物谷网站所有。非经授权,任何媒体、网站或个人不得转载,否则将追究法律责任。取得书面授权转载时,须注明“来源:生物谷”。其它来源的文章系转载文章,本网所有转载文章系出于传递更多信息之目的,转载内容不代表本站立场。不希望被转载的媒体或个人可与我们联系,我们将立即进行删除处理。

首页
评论
分享
Top